8月1日,湖南省教育厅在其官方微信“湘微教育”发布声明称,近日部分市县区教育部门和学校收到的某节目收看通知,系不法分子冒充厅领导发布。

湖南省教育厅发布的辟谣消息截图
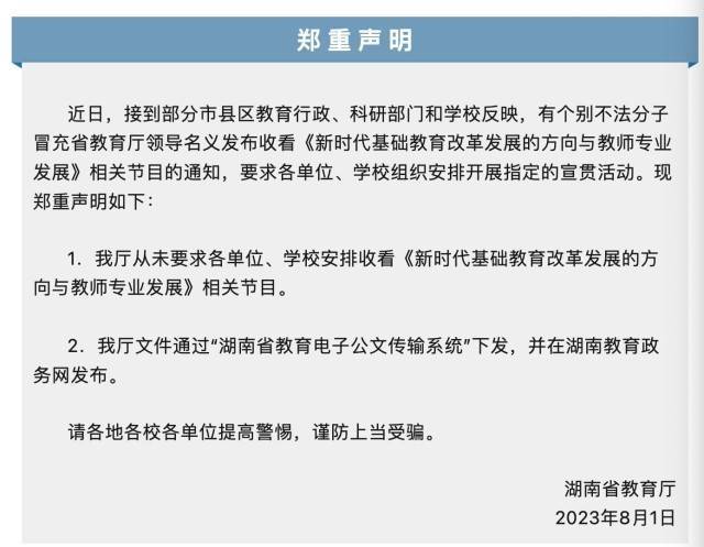
声明称,近日,接到部分市县区教育行政、科研部门和学校反映,有个别不法分子冒充省教育厅领导名义发布收看《新时代基础教育改革发展的方向与教师专业发展》相关节目的通知,要求各单位、学校组织安排开展指定的宣贯活动。
对此,湖南省教育厅郑重声明如下:1.我厅从未要求各单位、学校安排收看《新时代基础教育改革发展的方向与教师专业发展》相关节目。2.我厅文件通过“湖南省教育电子公文传输系统”下发,并在湖南教育政务网发布。请各地各校各单位提高警惕,谨防上当受骗。
该声明文章还列出了不法分子的冒充过程截图,即:首先有人冒充厅领导发送短信,添加QQ,然后在微信中发送了收看通知及其链接。

湖南省教育厅的声明。
澎湃新闻从长沙市雨花区、芙蓉区多所学校获悉,8月1日晚,各班主任在家长群发布了教育厅的提醒,“近期,有不法分子冒用郭建国厅长名义,要求教师和学生家长8月1日18:50通过腾讯小鹅通平台参加网络直播课程活动。我厅从未组织此类活动。请切勿轻信不法分子的营销宣传,避免上当受骗。”郭建国,系湖南省委教育工委委员、省教育厅党组成员、总督学。
澎湃新闻注意到,此类通过教育部门发布收看节目通知进行营销牟利的情况,在长沙已多次出现。
比如,2022年5月13日,疫情期间,长沙市芙蓉区多所学校班主任在家长群转发了《做最好的家长 培育优秀孩子》的家庭教育线上直播课,要求家长当晚7:00进入直播间签到听课。多名家长发现,该直播进行了近2个小时,却跟家庭教育无关,全程都是洗脑式的线上课程推销,并引导大家来加某公号购买99元、199元的线上课套餐。有家长当场向长沙市芙蓉区教育局投诉,收到反馈称,可能是相关学校行政人员错误添加了不法分子的微信并转发了该链接,教育部门并未下发收看该直播课程的通知。
2022年5月13日,不法人员通过学校发送的直播收看链接。

家长收看直播半小时后,被要求关注公众号并购买课程。
长沙市雨花区一位班主任也告诉澎湃新闻,学校经常会收到各种要求家长收看或落实某些政策的通知,比如防龋齿、视力屈光不正、交通规则遵守等。“很多部门认为通过学校好办事,一些骗子也盯上了学校这个渠道,他们打着家校沟通、家庭教育等幌子,最终目的是卖课,有的家长还真交钱了。现在各种骗术太多,家长们也需要提高警惕。”
下一篇:安程优选大力推广高铁出行