自从2003年实施《旅游景区质量等级的划分与评定》标准以来,我国旅游景区的产品质量和服务管理水平得到了极大提升。在国内外旅游发展日趋火热的形势下,景区创A标准也提出了更高的要求。
旅游景区信息化建设是一个动态的过程,主要任务是充分利用物联网、云计算、下一代通信网络、高性能信息处理、智能数据挖掘等现代信息技术,重新设计、信息化改造和运营景区资源保护、业务管理、游客服务和品牌营销等业务流程,最终提升景区的核心竞争力,实现可持续发展。

以上两个表格显示,新标准变化突出的四大主要内容为:游览服务、综合服务、特色文化和信息化。其中信息化的改变包括景区进入信息化、智慧化发展。新标准将旧标准中的“邮电服务”升级为“信息化”,并将分值提高了50分,对信息化基础和信息化管理提出了考核要求,如WIFI覆盖情况、游客流量监管和运行监控等方面。随着现在信息技术、网络、互联网和自媒体的发展,信息化服务、信息化管理、电子商务对于景区的发展尤其重要。
信息化包括信息化基础、信息化管理、信息服务和电子商务四个部分。
1、“信息化基础”评分项
信息化基础在信息化大项中占比最高,夯实基础是做好旅游景区信息化建设的关键。

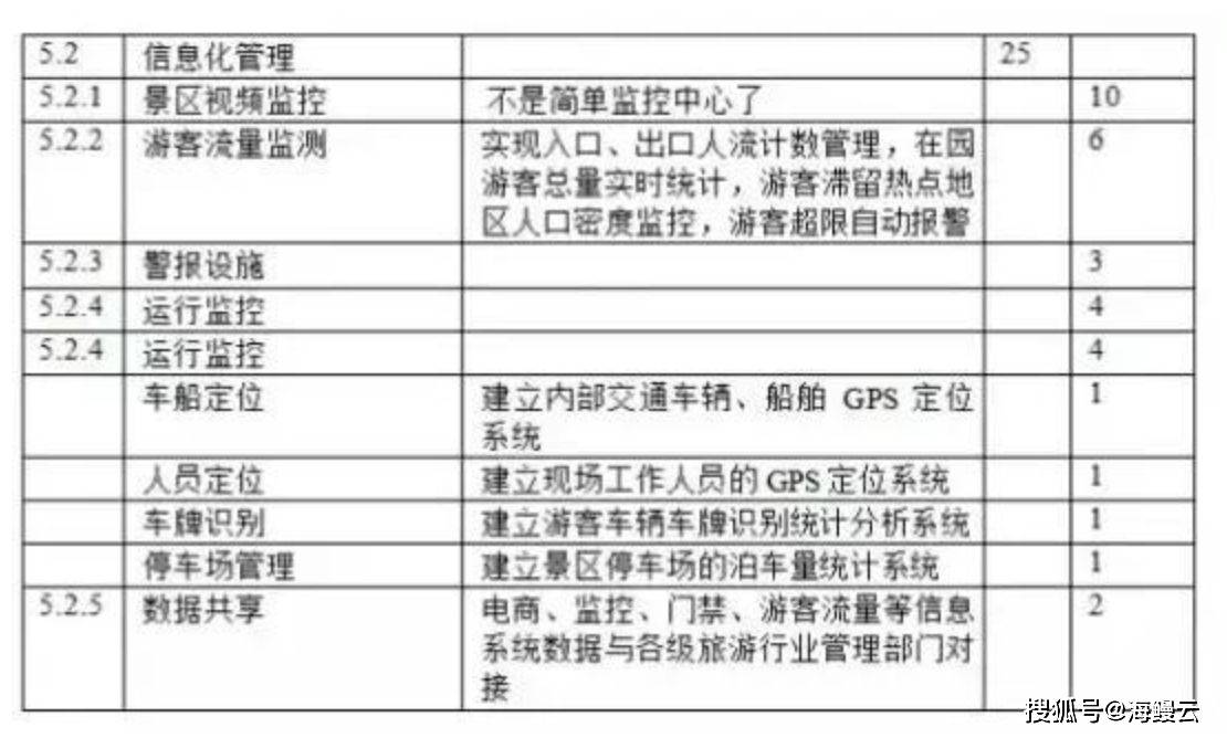
2、“信息化管理”评分项
信息化管理是旅游景区信息化建设的一大目标,需要在信息化基础建设的基础上实现景区运行监测。海鳗云结合景区综合管控及政府行业监管的典型场景,基于对外部高价值数据强大的采集、处置与分析能力,创造性推出了成熟的一体化旅游目的地大数据监测分析平台,全面支持管理、营销和决策。
3、“信息服务”评分项
信息服务评分项主要关注于游客,在建立景区与游客间信息互动的渠道的同时提高旅游体验质量。
4、“电子商务”评分项
电子票务系统不仅是旅游景区信息化的标配,更是宣传景区并推动其发展的有效途径。
新标准将原有分散的相关内容吸收整合,把景区信息化单独列为一个大项。其目的是引导旅游景区更加注重提升信息化水平,满足旅游景区自身发展和游客对信息化服务的不断增长需求。