5月4日,广州市林业和园林局在官网发布了关于公开征求《广州市公园绿地开放共享区域名单》(以下简称“名单”)意见的公告。 名单包括了可搭帐篷开放共享区域和可开展其他活动区域的绿地,分别包括73、29个点位。其中,花都区拟开放2个位置搭帐篷,3个可开展其他活动的绿地。
可搭帐篷开放共享区域
全市73个点位,花都有两个点位可搭帐篷
顾名思义,可搭帐篷开放共享区域是指,公园开放时间内公园草坪可搭建中小型的家用帐篷。该区域共包括73个点位,全市11个区均有场所。
具体要求包括:占地面积小于5平方米,高度不超过1.5米,不得使用脚钉固定。此外,帐篷不能全封闭,要能从外面观察到帐内情况,以便巡防人员发现安全隐患,及时提醒或救助。帐篷内不能有吸烟、烹饪或大声喧哗等不文明行为,共同维护良好的休闲空间。
2022年元旦,广州推出了第一批24个公园绿地帐篷区域,受到广大市民游客的热捧。其中包括我区花都湖国家湿地公园。
本次名单显示,我区天马河公园西部草坪区也正式加入“赛道”供游客搭帐篷。




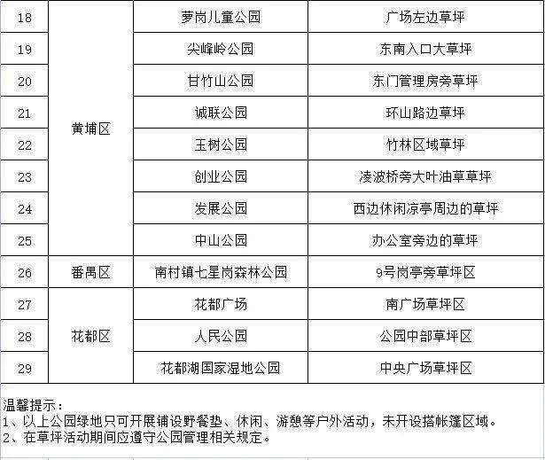
可开展其他活动区域
花都广场、人民公园、花都湖国家湿地公园草坪能铺餐垫了
可开展其他活动的绿地,是指只可开展铺设野餐垫、休闲、游憩等户外活动,不开设搭帐篷区域的绿地。 此次名单共包括29个点位,涉及越秀、天河、白云、黄埔、番禺、花都六区。花都区花都广场、人民公园、花都湖国家湿地公园均在名单内。温馨提示,在草坪活动期间应遵守公园管理相关规定。


公告提出,为给广大市民游客提供更多绿色休闲空间,按照住建部《关于开展城市公园绿地开放共享试点工作的通知》相关工作部署,市林业园林局全面摸查梳理全市各类公园绿地中可供游憩活动的草坪区、林下空间,整合市、区公园绿地资源,进一步拓展公园绿地开放共享空间和开放类型,建立了《广州市公园绿地开放共享区域名单》,并公开征求社会公众意见。
公众可在5月11日前向广州市林业和园林局反映或提交。 提交意见请留下姓名和联系方式,以便作进一步联系。具体途径如下:
来源丨南方日报