微风不燥,清风徐来
正是露营好时节!
近日
2023广州露营地图正式发布
超实用的露营去处,一目了然


<上下滑动查看>
其中,天河区内的
华南国家植物园
广州珠江公园、火炉山森林公园
都属于露营好去处
赶紧跟着天小河去打卡吧!

广州珠江公园

草地音乐会、手工作坊、速写广州、运动体验、露营摄影摊、露营装备展示互动、露营集市……一切好玩的,超乎想象的,最具创意的,都汇集在2023广州露营季之“青春正当时 筑梦大湾区”五一专场活动上。

作为2023广州露营季活动的场地, 广州珠江公园的茵茵芳草地上,文化、艺术融合出浓浓的生活气息。不少露营爱好者们踊跃参与本次活动,大家穿上休闲舒适的服装,在蓝天白云下,绿意草坪间,参与露营季的特色活动,尽情感受着广州的生态之美、生活之美、青春之美。

露营季活动上,动静皆宜。既有草木染、环保创意画等创意体验区,又有运动体验区,让市民体验高尔夫、射箭、羽毛球等运动。广州青宫室内乐团还将舞台由室内搬到了户外。管弦乐音符飘扬间,为露营季活动带来了高雅气息。


珠江公园办公室主任朱曼嘉表示
为给市民提供亲近大自然和绿色的机会, 珠江公园草地划分帐篷区并给市民提供预约帐篷的服务。同时为给游客提供更好的游玩环境和体验,公园来探索引入咖啡车等公共配套设施。
华南国家植物园

华南国家植物园是家庭出游首选之地,在园区内能看到万千植物世界,不只是小朋友兴奋,家长们也大开眼界。

春去秋来,从观花、观叶到观果,华南国家植物园内物种之丰富,无论是凤梨园、姜园、木兰园、山茶园还是药园,游客们总是能从不同的园区感受来自大自然的四季变换。

发挥自然科普功能是国家植物园的一个核心作用,作为开展自然科普和环境教育的优质平台,在这里不仅可以更多地接触和认识大自然,还能获取更多科学知识,了解植物背后的特点。在露营的同时开阔眼界,给市民朋友寓教于乐的奇妙体验!
火炉山森林公园
火炉山森林公园自然气息浓厚,空气清新,林木繁盛,水源富饶。火炉山中猪头石、鸡枕石、三间二廊等自然景观,适合各个年龄段的人前来打卡!

公园里还有平整的草地, 可以露营游憩。待日渐西沉,这里有欣赏日落全程的绝佳角度,落日、晚霞和城中繁华,构成了一幅绝美的画。

@天河街坊好消息!
上述地点的这些草坪
拟免费开放露营野餐
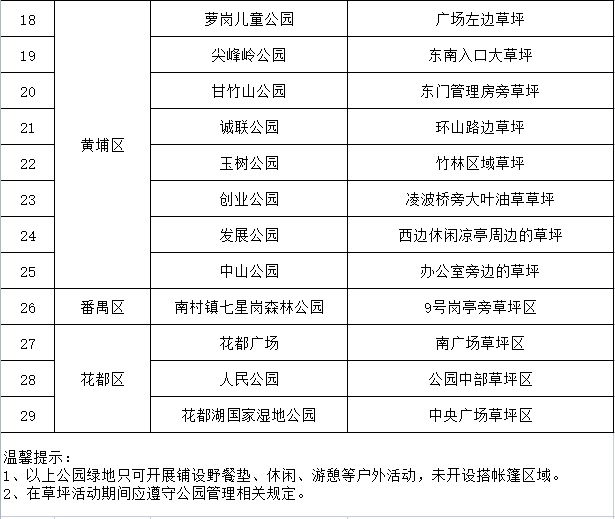
5月4日,广州市林业和园林局在官网发布了关于公开征求《广州市公园绿地开放共享区域名单》(以下简称“名单”)意见的公告。名单包括了 73个可搭帐篷开放共享区域,和 29个可开展其他活动区域的绿地点位 。
其中, 华南国家植物园拟开放4个位置搭帐篷,在经济植物区林下空间、柚木草坪区等位置预计可开展铺设野餐垫、休闲、游憩等户外活动; 火炉山森林公园拟开放3个位置搭帐篷; 广州珠江公园拟开放1个位置搭帐篷。
广州市公园绿地
开放共享区域名单(可搭帐篷)




<上下滑动查看>
广州市公园绿地
开放共享区域名单(其他活动)


<上下滑动查看>
公告提出,为给广大市民游客提供更多绿色休闲空间,按照住建部《关于开展城市公园绿地开放共享试点工作的通知》相关工作部署,市林业园林局全面摸查梳理全市各类公园绿地中可供游憩活动的草坪区、林下空间,整合市、区公园绿地资源,进一步拓展公园绿地开放共享空间和开放类型,建立了《广州市公园绿地开放共享区域名单》,并公开征求社会公众意见。
公众可在5月11日前向广州市林业和园林局反映或提交。提交意见请留下姓名和联系方式,以便进一步联系。
具体途径如下
你还知道哪些
#天河区露营好去处呢?
欢迎在评论区留言分享~
素材来源: 广州市林业和园林局官网、 华南国家植物园、广州日报、广州广播电视台
出品:天河区融媒体中心
编辑:陈紫泳
转载请注明:广州天河发布
投稿邮箱:gzthfb@163.com