“五一”假期就要到了
(2023年4月29日-5月3日)
7座以下小客车高速公路
免费
这个小长假
金华车友们有出行安排吗?
你们最关心的
金华道路、高速公路出行指南来了
一起来了解↓

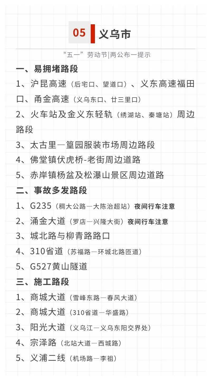
道路方面
金华交警发布
2023年五一假期 “两公布一提示”
↓↓↓
行经这些路段务必注意










左右滑动,查看更多
金华交警安全提示:
1.出行前应做好充足准备,提前掌握车况、路况、天气情况,合理安排行程,不要超员载客、超速行驶、疲劳驾驶。雨雾天气驾驶车辆,要正确使用灯光、降低车速、保持车距,谨慎驾驶。
2.“五一”小长假期间,乘车出行请到正规客运场站乘坐具有合法运营资质的车辆,并要全程系好安全带。请不要乘坐超员车辆,不要乘坐货车、拖拉机等非载客车辆,不要乘坐拼装、报废等存在严重安全隐患的车辆。
3.节假日期间,街上及广场等人员密集,周边道路交通流量增大,请广大驾驶人将车辆停放到指定的停车场(点),切勿随意停车,阻塞交通。
4.旅游景区多山路,道路技术等级低、安全隐患多,驾驶人不熟线路,极易发生事故。危险路段要谨慎驾驶,减速慢行,不要强行超车、强行会车。
高速方面
金华高速交警发布
假期高速公路出行指南
↓↓↓
交通流量预测
预计今年五一期间流量会有所提前,4月28日14时至4月29日都将是流量高峰期,5月2日至3日出现返程高峰。从拥堵的时间段分析,节前一天的16时至22时、假期首日的8时至12时、14时至18时以及第四、五天14时至22时是流量高峰时段。
拥堵路段预测
杭金衢高速
金丽温高速
诸永高速
甬金高速
1.金华方向怀鲁枢纽转诸永匝道封闭,提前从蔡宅下高速走S310省道——转S211省道至东阳或到东阳下高速至东永一线至横店。
2.金华方向佛堂卡口——佛堂下高速走疏港快速路,往义乌城区方向行驶至望道上高速。
3.金华方向何宅枢纽卡口——到义乌东出口下;准备去往杭州的可选择掉头走诸永高速或继续往金华方向行驶,拐入杭金衢高速。
4.宁波方向怀鲁枢纽转诸永匝道封闭,提前从东阳下高速至横店;或到蔡宅下高速走S310省道转S211省道至东阳。
5.宁波方向何宅枢纽卡口——提前义乌东出口下;或到东阳下高速返回义乌东;准备去往杭州的可选择走诸永高速。
金华高速交警安全提示:
选择合理路线
上高速前可通过地图导航查看即时路况,高速公路上出口之间相隔数公里,一旦发生堵车就会进退两难,建议本地市民短途出游时尽可能乘坐轻轨、高铁等交通工具或是好友拼车,绿色出行,市内短途出行的车辆尽量避开高速公路选择国道、省道出行。
车辆施救免费
2020年9月1日起,《浙江省公路条例》正式实施。对于停留在高速公路主线上的故障车辆、事故车辆,高速公路经营管理者应当及时免费拖曳、牵引至最近出口外的临时停放处。而且,公安机关交通管理部门、交通运输主管部门以及高速公路经营管理者不会限定故障车辆、事故车辆当事人到其指定单位修理车辆。只要拨打高速公路报警电话12122,就能免费拖车。
这些情况不免费:
因车辆缺少燃料(油、气、电)等非故障、事故原因停留在主线上的车辆,按照物价部门核准的标准收取相应费用。
不进行拆装抢修作业无法拖曳、牵引车辆的,或施救涉及驳货、乘客转运、吊车、拆装、换胎、抢修等作业内容的, 双方应签订救援服务协议,按物价部门批准的标准收取相应费用。
切莫疲劳驾驶
请合理安排休息时间,连续驾驶2、3小时,请选择就近服务区或驶离高速停车休息。
已关注
关注
重播分享赞
关闭
观看更多
更多
正在加载
正在加载
退出全屏
视频加载失败,请刷新页面再试
刷新
视频详情
▲精神一恍惚 车辆漂移
谨防“二次事故”
如在行车过程中遇到故障或者事故,人员切勿在车道内停留、争论,可在后方150米以外放置三角警示牌,并第一时间将车辆停靠至右侧硬路肩,人员撤离至护栏外安全地带后再报警。
点分享
点点赞
点在看