行业代表性上市公司:张家界(000430)、黄山旅游 (600054)、云南旅游(002059)、峨眉山(000888)、丽江股份(002033)、天目湖(603136)、九华旅游(603199)、长白山(603099)、西藏旅游(600749)、桂林旅游(000978)、宋城演艺(300144)等
本文核心数据:中国旅游景区国家政策汇总;中国旅游景区各省市政策汇总;各省市旅游景区发展目标
1、政策历程图
从“十二五”规划到“十四五”规划,国家政策均坚持大力发展旅游行业,推进重点旅游景区建设,打造有文化特色的旅游景区,推进红色旅游、文化旅游等模式发展。中国旅游景区政策演变如下:

2、国家层面政策汇总及解读
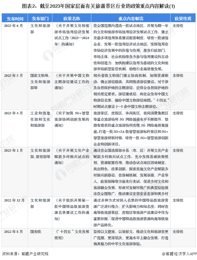
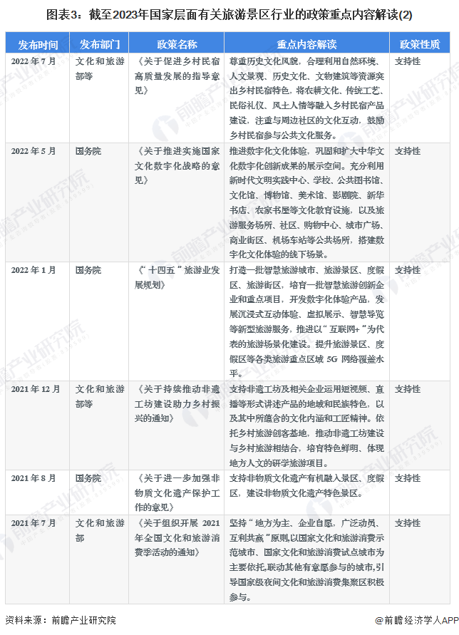
——国家层面旅游景区行业政策汇总
发展旅游产业是国家的战略布局之一,重点建设高质量的旅游景区和度假区,推动红色旅游、乡村旅游等模式发展,推动文化和旅游融合,鼓励景区智慧化改造升级。
截至2023年7月中国旅游景区行业相关政策汇总解读如下:




——《“十四五”旅游业发展规划》解读
2022年1月,国务院发布《“十四五”旅游业发展规划》,提出到2025年,建设一批世界级旅游景区和度假区,加快红色旅游、乡村旅游等发展。政策主要内容如下:

3、各省市层面的政策汇总及解读
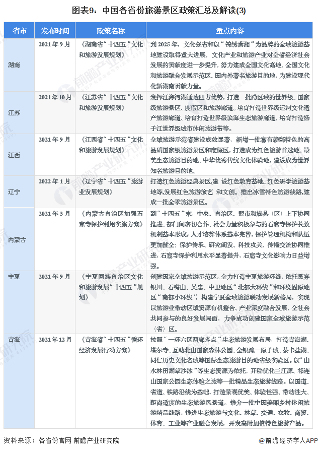
——31省市旅游景区行业政策汇总
“十四五”期间,各省市也积极开发旅游资源,推动本省市旅游景区建设,支持打造特色旅游景区,加快智慧景区建设。主要省市旅游景区行业相关政策汇总如下:




——31省市旅游景区行业发展目标解读
“十四五”期间,主要省市明确了“十四五”期间旅游景区发展目标,重点包括A级及以上景区数量,景区智慧化升级发展方向等。主要省市旅游景区行业发展目标汇总如下:

更多本行业研究分析详见前瞻产业研究院《中国旅游景区开发运营模式与投资机会分析报告》。
同时前瞻产业研究院还提供产业大数据、产业研究报告、产业规划、园区规划、产业招商、产业图谱、智慧招商系统、行业地位证明、IPO咨询/募投可研、IPO工作底稿咨询等解决方案。在招股说明书、公司年度报告等任何公开信息披露中引用本篇文章内容,需要获取前瞻产业研究院的正规授权。