近日
“火车卧铺女性拼团服务”引发关注
某旅游平台收费10元/人
称拼团成功出票时
保证同房间均为女性
拼团失败将退还费用
平台:已成功帮上千名乘客
拼成“女性车厢”
有媒体记者通过某旅游平台App
尝试预订8月8日从武昌开往广州的
K1079次列车
勾选“硬卧”选项后
进入预订页面
能够明显看到有“全网拼团·女性房间”
字样的服务项目
点击“去拼团”按钮后
随即进入待支付页面
页面提示
支付成功后,将自动拼团女性房间

在支付页面中
系统显示“已帮助1718位用户拼成功”
支付明细显示
除了购买硬卧座位所需的272.5元
还需另外支付“选女性房间”的10元费用
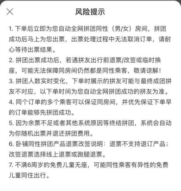
该服务“风险提示”一栏中
明确指出,拼团出票成功后
如果遇拼友出行前退票、改签或临时换座
可能无法保障同房间仍然都是同性乘客

记者今日
尝试在该旅游平台
预订“全网拼团·女性房间”出行订单
但并未找到相关页面
于是咨询平台客服
服务管家回复称
拼团服务不是所有订单都可以
一般KTZ硬卧/软卧可以同性乘客拼团
要以订单页面显示为准
↓↓↓

网友:“很人性化”
“有需要的完全可以选择”
有网友评论称
很人性化
可以避免很多尴尬和可能的麻烦


有网友留言称
这个服务真的太需要了
就是多花10元钱的事情
有需要的完全可以选择

但也有网友认为
女士车厢根本就没有必要

另有网友建议
铁路系统在购票页面
可以显示周边已订票人员性别
大家自主选择

开发团队:给有需求的
用户提供更多选择
“女性拼团服务”是否靠谱?
如果女性乘客被分配到“3男1女”的卧铺车厢
能否更换车厢?
12306客服工作人员表示
目前列车上暂未设置专门的女性车厢
乘客若有需求
可以向列车员寻求帮助
协调更换车厢位置
关于“女性拼团服务”的具体情况
他们并不清楚
火车票卧铺拼团产品项目组
一位产品经理介绍
一则社交网络中的女性乘客“吐槽”
推动了项目的加速
起因是一位女性乘客
在卧铺包厢中凑巧碰到3名男性乘客
觉得略有不便
“我们便觉得产品需要尽快上线
给有定制需求的用户提供更多选择
项目组中的工作人员男生女生各半
大家推动产品上线的积极性都非常高”

“女性包厢”曾短暂试行
据媒体报道
中国铁路运输史上
曾出现过专门开辟的“女性包厢”
2006年
原铁道部曾要求在京沪线的Z5/6
Z21/22次列车上开设“女宾软卧”
当时的“女宾软卧”专门针对的
是独自一人乘火车的女性乘客
上海至北京的Z6、Z22次列车
每天分别在列车一个车厢内
预留2个软卧包房(8个铺位)
由于女宾软卧包间为女性“专用”
所以,只要每个包间有一张票售出
该女性专用包厢即可成行
如果开车前一天
整个包房的铺位都没卖出去
就会将整个包房的
车票转到公用窗口发售
此外,“女宾”专用包厢票办理退票时
系统会自动将车票返回
留待后来“女宾”购买
2015年
铁路部门率先在部分高铁动卧列车上
试水“女宾专有包房”
根据公开报道
供售票员使用的系统内设置了
可勾选的“女宾”选项
但网购车票时
并没有“女宾专有包房”的相应选项
“女宾专有包房”车票
只能在车站售票大厅窗口购买
你觉得火车有必要设置女性卧铺拼团吗?
转自/央广网
来源:中国妇女报