民宿,指利用当地民居等相关闲置资源,经营用客房不超过4层、建筑面积不超过800 ㎡,主人参与接待, 为游客提供体验当地自然、文化与生产生活方式的小型住宿设施。
我国乡村民宿行业相关政策
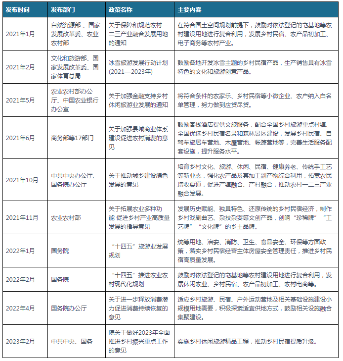
根据观研报告网发布的《中国乡村民宿行业现状深度研究与未来投资预测报告(2023-2030年)》显示,近些年来,为了促进乡村民宿行业的发展,我国陆续发布了许多政策,如2022年国务院发布的《“十四五”推进农业农村现代化规划》提出鼓励对依法登记的宅基地等农村建设用地进行复合利用,发展休闲农业、乡村民宿、农产品初加工、农村电商等。
我国乡村民宿行业相关政策

资料来源:中国乡村民宿行业现状深度研究与未来投资预测报告(2023-2030年)
部分省市乡村民宿行业相关政策
为了响应国家号召,各省市积极推动乡村民宿行业的发展,比如河北省发布的《河北省文化和旅游发展“十四五”规划》提出进一步扩大文化和旅游标准化试点建设范围,重点围绕旅游景区、星级饭店、文化场馆、乡村民宿、康养度假、演艺剧团、文化和旅游产业融合等领域,打造一批具有引领作用的标准化试点。
部分省市乡村民宿行业相关政策

资料来源:中国乡村民宿行业现状深度研究与未来投资预测报告(2023-2030年)