来源:清华同衡风景旅游
作者:王晨雨 王彬汕
1► 与原版细则相比的四大变化
变化1:延续“10+100+1000”架构,调整分值和打分方式
新版细则在整体框架上,延续了原版细则的“细则一+细则二”的框架,其细则一包括10条必备条件和满分100分的基础评价,细则二为满分1000分的综合评价。
但新版细则取消了游客分100分,也取消了细则二中的30分加分。省级度假区的分值有所提高,细则一第二部分从70分提高到80分,细则二从750分提升到800分。对原版细则二的打分方式进行了大幅简化,兼顾操作性和简洁性。

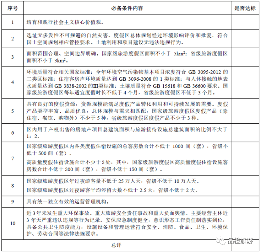
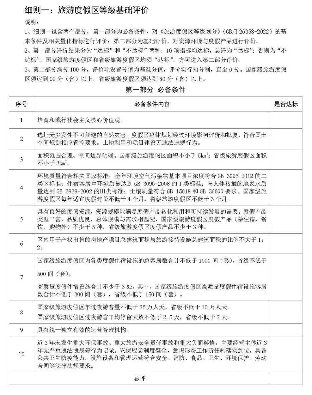
新版细则达标条件

变化2:必备条件更全面,系统性和底线性兼顾
原版细则和新版细则的细则一第一部分必备条件都是10条,但与原版相比,新版要求的内容更为全面,定量与定性相结合。
增加社会主义核心价值观,规划、环评和土地利用合规性,适宜度假时长,度假资源,度假产品数量,高质量度假住宿设施客房数。完善了底线要求,考察重大环保事故、重大旅游安全责任事故和重大负面舆情情况,主要经营主体严重违法违规情况,及安全、意识形态、公共卫生、消防、食品、环保、劳动合同等合法合规情况。根据新的市场变化,删除了过夜游客比例和省外游客比例要求,改为过夜游客总规模,在强调“住宿”的同时,体现了对于全国不同地域、不同市场条件度假区的兼容。
新版细则必备条件

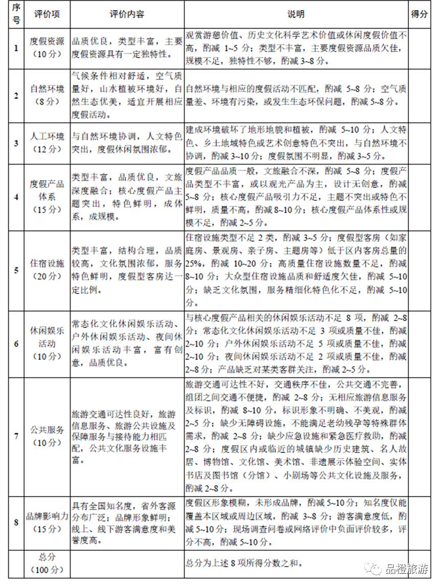
变化3:基础评价更突出度假特色,评分要求更高
新版与原版细则一第二部分均为满分100分的基础评价,其内容为细则二1000分的高度概括,评分方式均为扣分制。但与原版细则相比,新版细则的基础评价更加突出“度假特色”这一重点。例如,原版对住宿设施的要求为:“住宿设施类型多样——主题特色型、中档舒适型、环保低碳型、家庭型等,品质及舒适度好,服务好。”新版的要求为:“类型丰富,结构合理,品质较高,文化氛围浓郁,服务特色鲜明,度假型客房达一定比例。”
此外,部分重点条目扣分大幅提升,实质上起到了“一票否决”的作用,进一步体现了对度假特色的引导性。例如:度假型客房低于区内客房总量的25%,酌减10~20分;核心度假产品吸引力不足,主题不突出或特色不鲜明,质量不高,酌减8~10分;无相应旅游信息服务及标识,酌减8~10分。这些条目基本都是近年来度假区问题集中的领域,通过新版细则的强力推动,有望真正起到高质量引导的作用。
新版细则“资源环境与度假产品基础评价”

变化4:细则二结构调整,度假产品和运营管理分值突出
在细则二的框架结构上,新版细则与新版国标一致,与原版细则差别较大。在分值构成上,两版均为“度假产品”占比最高,但新细则进一步突出,从300分提升至350分。管理运营从原版的约170分(全部相关条目分值合计)增加至230分,成为除度假产品之外分值第二高的板块,内容也全面系统地进行了深化,可见对该领域的重视。
新版细则分值结构

原版细则分值结构

2► 与新版国标相比的四大深化
深化1:省级与国家级打分更兼容
新版国标对省级与国家级旅游度假区分别进行规定,体现了国标文本的规范性。细则将国家级与省级打分进行了整合,突出操作性和简洁性。体现为部分条目达到省级度假区要求得到基础分值,达到国家级度假区要求得到更高分值,个别条目需高于国家级度假区要求能得到满分。例如,高质量度假住宿设施达到省级要求150间得5分,达到国家级要求300间得8分,500间以上得满分10分。
深化2:高质量发展要求进一步强化
在内容上,新版细则全面贯彻了新版国标,对于国标中重视的社会主义核心价值观、度假环境和氛围、度假产品体系、文旅融合、高质量住宿设施、度假型客房、服务质量、智慧旅游、度假区整体品牌等,都做了具体要求。部分重点内容在标准中因篇幅原因无法细化,细则提供了充分说明。例如在无障碍环境建设方面,标准仅提出了原则性的要求,在细则中体现为六项具体措施。
在分值设定上,细则对标准中高质量发展的重点内容进一步强化,引导和鼓励度假区因地制宜、突出特长。例如标准中要求高质量住宿设施3处以上,细则中规定3处可以得基本分值,具备5处达到满分。再例如标准中要求深度文旅融合产品省级达到2项、国家级达到3项,细则中要求达到5项得满分。
深化3:顶层设计要求更系统科学
新版细则进一步明确,在总体规划基础上科学编制相关详细规划或指导度假区运营的专项规划或实施方案。在《国家级旅游度假区认定申请报告书》中,还明确国家级度假区的总体规划需经过地市级以上人民政府审批。
在管理办法、国标、细则、认定报告书等一系列文件出台后,对于旅游度假区顶层设计体系的要求逐步清晰:
——总体规划应经过环境影响评价和市级以上人民政府批复、符合国土空间规划相应管控要求;
——总体规划应有效落实,主要度假产品和服务设施依据总体规划基本建成,规模和品质符合总体规划要求;
——编制相关详细规划,对建设用地的诸项指标,如容积率、建筑密度、建筑高度、绿地率等,提出合理的控制要求,有效指导建设;
——编制指导度假区运营的专项规划或实施方案,有效指导度假区运营。
顶层设计体系的完善,将提升度假区发展的整体性和科学性,减少为了“拿牌子”而临时拼凑的现象,利好那些科学谋划精心设计、实实在在谋求长远发展的度假区。
深化4:运营管理要求指导性更强
新版国标在运营管理上已经着墨甚多,细则又进一步明确和深化。要求运营管理机构具有独立法人资格和综合治理与服务能力,突出了体制机制的基础性作用;考评运营效果的同时,引导度假区重视人才引进、度假产品研发、市场营销与品牌建设、信息化智慧化管理,突出了结果导向与过程引导结合;强调市场秩序和安全管理并提出具体措施,体现了底线思维。
旅游度假区是业态多样、主体多元、空间开放的体系,运营管理难度大。在目前度假区管理运营机构以政府、事业单位、国企平台为主,部分度假区重建设轻管理轻运营的背景之下,尤其需要引导度假区扭转思路,清晰明确地指导管理和运营。如果说上一版标准和细则教会了度假区如何建设,那么当今背景下,期待新版标准与细则能够指导度假区更好地管理和运营。
附:《文化和旅游部办公厅关于开展新一批国家级旅游度假区申报工作的通知》

来源:文化和旅游部
为全面贯彻落实党的二十大精神,推进文化和旅游深度融合发展,推动《“十四五”旅游业发展规划》相关任务落实,加强优质度假旅游产品供给,根据《国家级旅游度假区管理办法》,文化和旅游部决定依据新修订施行的《旅游度假区等级划分》国家标准, 开展新一批国家级旅游度假区申报工作 ,本年度推荐申报时间自即日起至2023年8月31日止。有关事项通知如下。
文化和旅游部办公厅关于开展新一批
国家级旅游度假区申报工作的通知
各省、自治区、直辖市文化和旅游厅(局),新疆生产建设兵团文化体育广电和旅游局:
为全面贯彻落实党的二十大精神,推进文化和旅游深度融合发展,推动《“十四五”旅游业发展规划》相关任务落实,加强优质度假旅游产品供给,根据《国家级旅游度假区管理办法》,我部决定依据新修订施行的《旅游度假区等级划分》国家标准,开展新一批国家级旅游度假区申报工作。现将有关事项通知如下:
一、申报条件
2.符合社会主义核心价值观要求;
3.度假设施相对集聚,经营状况良好;
4.旅游公共信息服务体系健全;
5.游客综合满意度较高;
6.在全国具有较高的知名度和品牌影响力;
7.土地使用符合法律法规有关规定;
8.主要经营主体近3年无严重违法违规等行为记录;
9.近3年未发生重大环保事故、重大旅游安全责任事故和重大负面舆情;
10.被认定为省级旅游度假区1年以上。
二、申报材料
省级文化和旅游行政部门负责本地区国家级旅游度假区申报工作,并向文化和旅游部提交下列材料:
1.省级文化和旅游行政部门提交推荐文件及《旅游度假区初审情况统计表》;
2.国家级旅游度假区认定申请报告书,包括旅游度假区基本信息(含名称、管理机构、空间范围、面积等)、发展概况、度假资源与环境、度假产品、度假公共服务、运营管理、市场结构与影响、生态文明与社会效益等内容;
3.旅游度假区总体规划、自评报告及相关说明材料(含文字、图片、视频);
4.近3年未发生重大环保事故、重大旅游安全责任事故和重大负面舆情的承诺书;
5.其他材料。
三、认定程序
按照“材料审核—基础评价—现场检查—审议—公示—公告”的程序组织认定。
四、工作要求
1.自2023年起,国家级旅游度假区认定工作将采取定期申报、常态化评审的方式开展,不再另行印发通知。推荐申报的度假区,按照程序通过基础评价的,纳入现场检查名单,对于未通过基础评价的1年后方可再次申请基础评价,第2次基础评价未通过的,自告知结果之日起,2年后方可按程序重新申报。对于通过常态化现场检查的度假区,将按程序予以确认,未通过的度假区将反馈现场检查情况,告知其存在的问题,需要开展至少1年的整改提升,才可以再次申请现场检查,第2次现场检查未通过的,自告知结果之日起,2年后方可按程序重新申报。
五、申报方式
(一)申报时间
2023年推荐申报时间,自即日起至2023年8月31日止(以寄出邮戳日期为准),以后年度统一集中申报受理时间为每年度4月1日至30日,逾期不予受理。
(二)申报方式
1.省级文化和旅游行政部门推荐文件、旅游度假区初审情况统计表报送纸质材料。
2.国家级旅游度假区认定申请报告书,旅游度假区总体规划、自评报告及相关说明材料(含文字、图片、视频),近3年未发生重大环保事故、重大旅游安全责任事故和重大负面舆情的承诺书,上述材料均通过文化和旅游部资源开发管理系统报送。
3.请各省级文化和旅游行政部门将已公告的省级旅游度假区名单(含公告时间)于2023年8月31日前一并报送至我部。以后年度省级旅游度假区统一报备时间为每年度4月1日至30日。
(三)联系方式
联系人:文化和旅游部资源开发司 赵成、栗君杰
地址:北京市东城区朝阳门北大街10号
特此通知。
文化和旅游部办公厅
2023年7月12日













附件下载:
旅游度假区初审情况统计表.xls
国家级旅游度假区认定申请报告书.docx
近3年未发生重大环保事故、重大旅游安全责任事故和重大负面舆情的承诺书.docx
旅游度假区等级评价细则.docx