近日,35岁的旅行博主姜野从新疆阜康进入博格达峰徒步后失联,这一消息引发关注。据奔流新闻报道,姜野于7月12日被发现,已确认遇难。
7月14日,姜野的好友蓝先生告诉红星新闻记者,姜野是一位善良且热爱自由的人,“他很喜欢旅行与写作,自己决定好了的事情就不会被别人改变。”蓝先生说,去年就和他约好了未来要一起在四川徒步旅行,没想到出意外了。“他是一个很好的人,知道他遇难后我也很难过。”

▲旅行博主姜野 图据央广网
新疆阜康天池管委会指挥中心工作人员向红星新闻记者表示,新疆阜康有很多入口能够进入博格达峰的核心区,姜野没有经过博格达峰自然保护区正规的卡点,容易遇到较大的风险。
“在保护区内行走,容易遭到野生动物的侵害,比如说狼、雪豹等,更危险的是遇到极端天气,在7、8月份,经常会出现一些极端天气,下雪、暴雨、冰雹、大风等。”该工作人员介绍,因为保护区内部没有信号,若进入时没有携带卫星电话,很难报警通知救援人员,即使成功拨打电话报警,救援人员到达相应地点需要较长时间。该工作人员表示,在阜康的每个入口前都设置了告示牌,提醒游客不要随意进入博格达峰自然保护区。
另据媒体报道,一位当地领队称,姜野曾向其咨询博格达环线情况,其建议姜野跟团队一起走,但对方没有采纳。
曾登顶贡嘎雪山主峰的徒步爱好者李宗利向红星新闻记者介绍,进入博格达峰有骑马与徒步两种方式,但无论是哪种方式都会面临着被河水冲走的风险。谈及进入博格达峰时可能遇到的危险,李宗利说,因为博格达峰处于天山山脉冷暖气流的交汇之地,气候极其多变,易导致徒步者体力衰竭造成危险,其次就是迷路以及遇到野生动物。
“若是按照正规流程进入博格达峰,官方会进行严格的审查与评估,而非法进入便意味着可能会遇到更多的危险,比如说路线不清晰、物资携带不充分等。”李宗利说。

▲博格达峰自然保护区通告
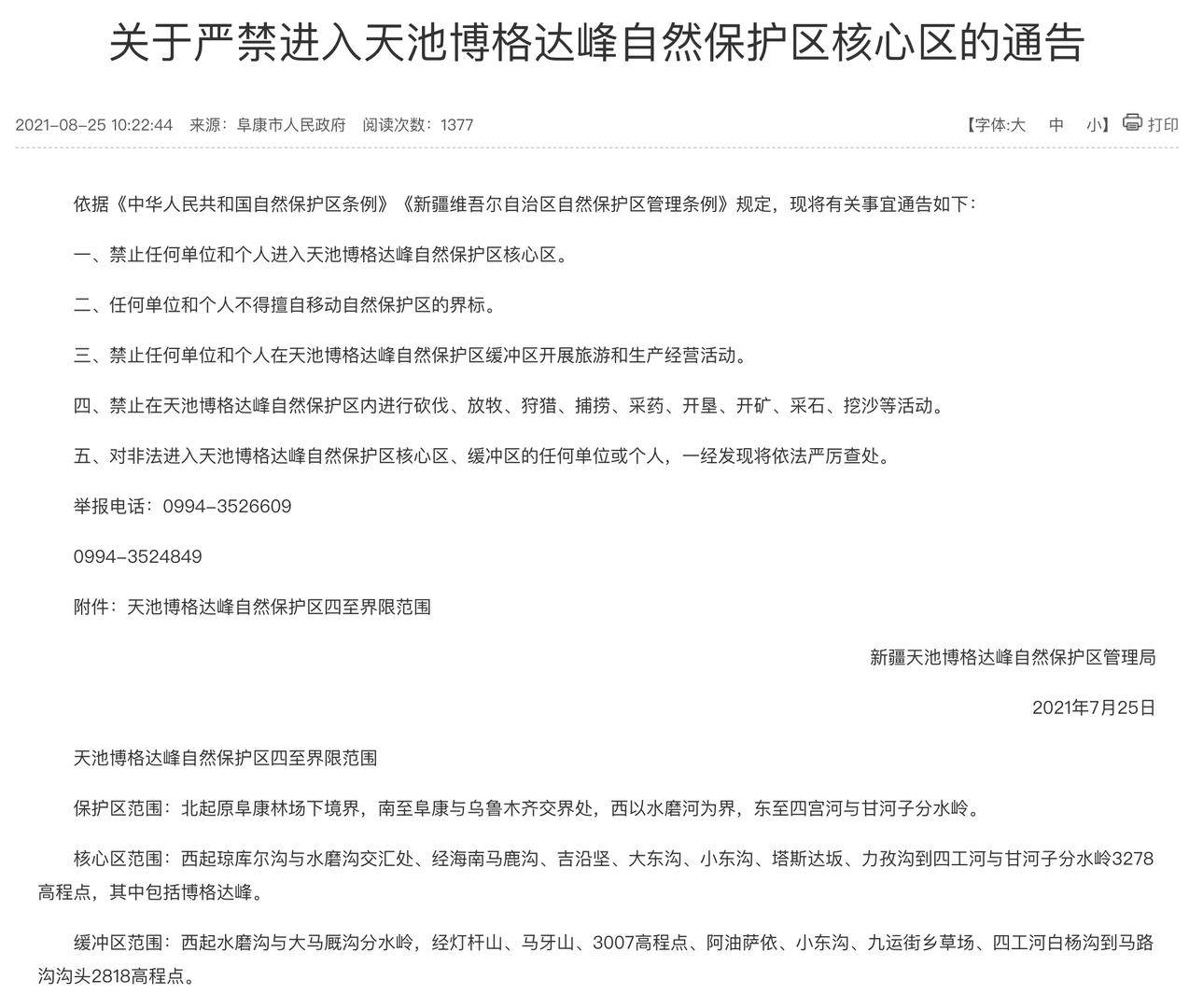
红星新闻记者在阜康市政府官网中查询到《关于禁止在新疆天池博格达峰自然保护区核心区开展旅游、探险、穿越等活动的通告》,此通告指出,新疆天池博格达峰自然保护区核心区禁止开展旅游、探险、穿越等活动,一切组织或个人未经许可不得擅自进入。对违反规定的单位或个人,将严格依照相关法律法规予以处罚并通过媒体向社会公布;因擅自进入造成人身伤亡等事故,由组织活动的单位或个人承担相关责任并承担相应救援费用。
红星新闻记者 陈卿媛 孙桂芳 实习生 付冰洁 鲁秋怡
编辑 张寻 责编 冯玲玲