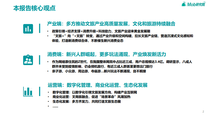
消费市场永远在动态变化,而变化中也隐藏着机遇。2023年游客旅游意愿提升,但呈现新的特征。消费需求的提升促使文化需求正在发生新的变化,从商品买卖到体验孤品诞生,从单向输出到双向互动,文化消费的融合也促进了文化和旅游产业的组织融合和市场融合。
本次,巅峰智业精选六篇报告,以供大家快速掌握文旅行业动向,洞见未来发展趋势。
(文末留言,即可领取完整版报告!)
2023年中国文旅产业发展趋势报告
报告来源:【Mob研究院】
2022年,全国及城乡居民人均可支配收入稳步提升,农村居民收入增加明显,实际增速达4.2%;消费支出构成中,食品烟酒、其他用品及服务增长明显,消费需求升级。
消费需求的提升促使文化需求正在发生新的变化。



旅游行业:2023年轻人报复性出游报告
报告来源:【后浪研究所】
2023年人均旅游多少趟?准备氪多少金?哪些定位打卡地点最受欢迎?哪些景区的人流量可能爆棚?不想出游的年轻人又在憋什么大招?这份「出游报告」已经帮你提前考察好了他们的动向。


2022年中国露营帐篷行业概览
报告来源:【头豹研究院】
露营帐篷,当下最热门的户外装备之一。自2020年以来,疫情从根本上改变了我国群众的旅游出行方式,使得短途游、周边游成为最受欢迎出行方式。在周边游相关活动中露营受欢迎程度较高。起源于欧美发达国家的精致露营被引入国内,通过社交媒体迅速“出圈”。在所有露营装备中,帐篷是出场率最高的产品。市面上产品线较为全面,从“小白”到有经验的玩家,再到探险爱好者,目标受众十分广泛。
2017年至2021年期间我国露营帐篷市场从14.33亿元稳步并翻倍增长至27.26亿元,年复合增长率达17.43%。未来,随着我国国民露营渗透率与发达国家逐渐缩小差距,B端采购与C端消费的发力加大市场仍具有较大增长空间。至2026年,市场规模有望以21.09%的CAGR增长至91.13亿元。




2022年自驾游数据报告
报告来源:【马蜂窝】
为全面了解后疫情时代的“自驾游”消费者,深⼊把握自由行市场的未来趋势,洞察游客新消费行为和消费需求,马蜂窝发布《2022年自驾游数据报告》。
报告将2022年1-12月与上年同期进行比较,通过自驾游人群画像、热门玩法、搜索指数、互动指数等维度的大数据分析,全方位解析了2022年自驾游市场的热点、发展态势以及自驾游人群的行为偏好,并据此作出对自驾游人群未来的消费行为的洞察和预测。



去运动,去旅行---体育旅游主题报告
报告来源:【马蜂窝】
旅行是一种健康向上的生活方式,与体育相结合的旅行逐渐成为受年轻人喜爱的出行选择。2022 年北京“冬奥效应”推动旅游产业高质量发展,加之疫情后人们对健康生活方式的重视,让体育运动成为越来越多年轻人旅游出行的理由。
体育与旅游并不是完全割裂的概念,我国各大地区均有自身运动休闲特色,东北的冰雪、华东的海洋、西南的山地、西北的草原……各地都在深入挖掘自身的自然环境与体育运动相结合的旅行玩乐资源和赛事。



2023消费趋势报告
报告来源:【新榜研究院】
近年来,消费市场经历了复杂的变化,充满不确定的大环境下,人们的需求与消费理念不断改变。
我们看到,高压之下,人们追逐季节热点、寻找解压治愈之法,抑或和毛孩子双向奔赴,为生活增添一点小确幸;虽被疫情所困,大家也没有忘记保养自身,更没有放弃对户外生活的热情;钱包“刺客”盛行之时,人们积极声援各种“守卫”用行动助力消费理性回归;我们也欣喜地发现,社会的宽容度越来越高,一人户生活和男颜经济被市场所重视。
新榜研究院推出《2023消费趋势报告》旨在对2023年的消费趋势进行梳理,为相关从业者提供一些参考。



报告较长,如需要PDF完整版可关注公众号,并在公众号后台留言关键词 “2023报告”,即可获得6份精品文旅产业趋势报告。


旅游度假区新国标已于23年2月1日正式实施
关于旅游度假区的干货内容
尽在“旅游度假区创建宝典”小程序
还能免费领取政策资料!
#
旅游目的地品牌如何实现“千城千面”?
7个代表性案例,藏着乡村旅游发展“金钥匙”!
文旅赛道新宠:“沉浸式吃住行游购娱”势头强劲
寺庙,为什么成了这届年轻人旅游观光的「必去」C位?
和美乡村建设要点详解,让乡村从“一时美”到“持续美”!
暴涨17倍!今年的“五一”旅游热,比以往来得更早一些
2023年“一号文件”中的文旅关键词!
2022-2023年中国文旅景区品牌发展总结与趋势报告
深读报告|从2023年政府工作报告看文旅行业发展
从2023年地方两会政府工作报告,提炼4个文旅发展新看点
文旅部重要通知:事关非物质文化遗产与旅游深度融合发展
一句话诠释一座城!中国34省市旅游宣传口号大全
30000+字详解!盘点60家国家级旅游度假区(2.0版)
各省份2023年GDP目标出炉,亿元级重大文旅项目密集亮相
名录大全!318家5A级景区、56项世界遗产、60家国家级度假区
公告!新增15家国家级旅游度假区,巅峰智业助力3家登榜
以运营引领的“EPC+O”模式,巅峰打造乡村振兴实践样板
文旅局长们内卷“火出圈”的后半场,从“流量”变成“留量”!