乡村旅游是以旅游度假为宗旨,以村庄野外为空间,以人文无干扰、生态无破坏、以游居和野行为特色的村野旅游形式,旅游者可在乡村(通常是偏远地区的传统乡村)及其附近逗留、学习、体验乡村生活模式的活动。该村庄也可以作为旅游者探索附近地区的基地。
我国乡村旅游行业相关政策
近些年来,为了促进乡村旅游行业的发展,我国陆续发布了许多政策,如2023年工业和信息化部、文化和旅游部发布的《关于加强5G+智慧旅游协同创新发展的通知》提出重点加强全国乡村旅游重点村镇和乡村旅游资源丰富地区的5G网络覆盖,开放乡村及旅游地区公共资源,推进5G乡村旅游资源和产品数字化建设,探索5G+乡村文化、5G+民俗风情等新型表现形式,打造5G乡村旅游精品项目,建设一批5G+智慧旅游样板村镇,助力乡村振兴。
我国乡村旅游行业相关政策

资料来源:中国乡村旅游行业发展深度研究与投资前景预测报告(2023-2030年)
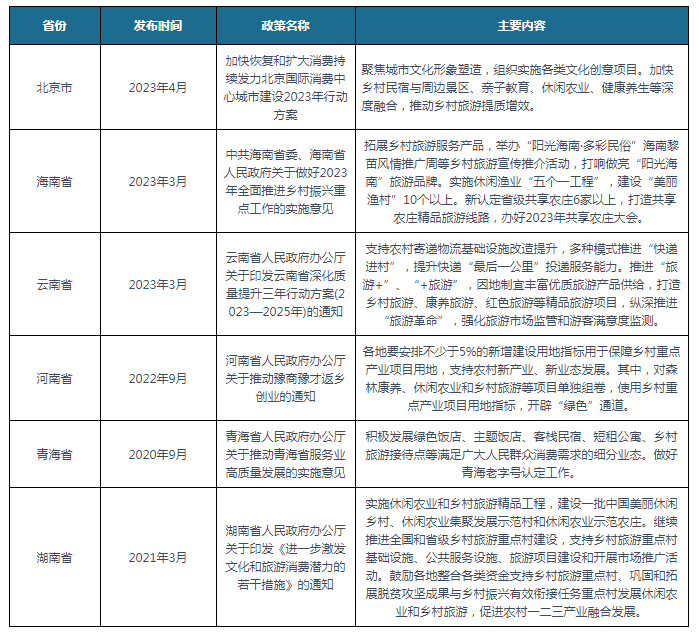
部分省市乡村旅游行业相关政策
为了响应国家号召,各省市积极推动乡村旅游行业的发展,比如北京市商务局印发关于《加快恢复和扩大消费持续发力北京国际消费中心城市建设2023年行动方案》通知,聚焦城市文化形象塑造,组织实施各类文化创意项目。加快乡村民宿与周边景区、亲子教育、休闲农业、健康养生等深度融合,推动乡村旅游提质增效。
部分省市乡村旅游行业相关政策

资料来源:中国乡村旅游行业发展深度研究与投资前景预测报告(2023-2030年)
观研天下®专注行业分析十一年,专业提供各行业涵盖现状解读、竞争分析、前景研判、趋势展望、策略建议等内容的研究报告。更多本行业研究详见《中国乡村旅游行业发展深度研究与投资前景预测报告(2023-2030年)》。
