作为全球重要的贸易枢纽,迪拜持续为公司、企业家和投资者创造稳定、可持续的经济环境和充满活力的商业生态系统。
本期迪拜公司成立指南,耀天下小编将带大家了解在迪拜成立公司的具体流程。

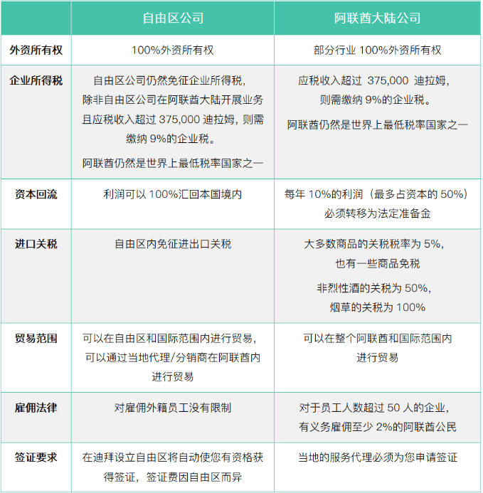
一、选择公司类型
企业可以根据自身业务性质选择成立自由区公司或者阿联酋大陆公司。

在选择公司类型时,考虑每个自由区提供的执照类型、设施和服务是关键。
二、确定公司名称
为公司命名是一个重要的过程。您可以通过咨询专家帮助您遵循阿联酋公司命名的规定以获得批准,从而节省时间。
选择公司名称时,重要的是确保避免使用包含冒犯性语言或可能被视为冒犯宗教或提及政治团体。
三、 确定业务活动
有广泛的业务活动可供选择,包括工业,商业、贸易和服务等不同领域。
四、申请初步批准
申请初始批准是强制性的,以确保迪拜经济部允许您的业务。但对于自由区公司或离岸业务,您可以在线、现场或者通过第三方(例如通过律师事务所)申请。
五、开设企业银行账户
一旦您获得批准并收到所有必要的文件,您就可以开设公司银行账户。阿联酋有许多本地和国际银行可供选择,其中包括汇丰银行、花旗银行、渣打银行、阿布扎比商业银行、迪拜商业银行、Mashreq、WIO等。