院校不给非全的同学提供宿舍是很常见的,但现在很多院校也开始不同程度得不再为全日制同学提供住宿了,对于经济条件有限的小伙伴来说简直是“雪上加霜”。
而很多同学是属于择校时忽略了住宿问题,临入学了才知道没有宿舍,那么作为24考研人来说,应该如何规避这样的问题?
那我们今天就一起来看一下哪些院校不为全日制同学提供宿舍,哪些院校需要“抢”床睡。
01.多所院校不提供宿舍
上学提供提供宿舍似乎是天经地义的事情,但是随着高等教育的发展,宿舍紧张已经成了很多学校的共性问题。
在没办法解决宿舍问题的情况下,很多院校索性就不再提供宿舍了。尤其是专硕研究生,很多学校的专硕现在都不提供宿舍。
如果顺利录取了,自己还要考虑一下怎么解决长期的住宿问题。
01 南开大学
南开大学不为全日制和非全日制的专业学位硕士研究生提供宿舍。

02 北京大学
北大不为专业学位研究生、非全日制研究生、人事档案不转入北大的研究生、已明确由院系安排或协助安排住宿的研究生提供宿舍。

03 北京师范大学
北师大不为培养地点在北京的专业学位硕士研究生、定向就业的北京地区硕士研究生提供宿舍。

04 北京理工大学
北京理工大学不为全日制125100工商管理硕士专业以及录取类别为定向就业(除少数民族骨干、强军计划)的考生提供宿舍。

05 北京航空航天大学
北航不为非全日制和定向就业的学生提供住宿。

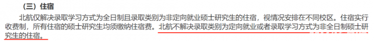
06 中国传媒大学
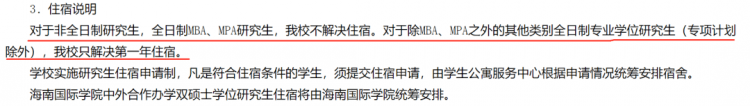
中国传媒大学不解决非全日制研究生,全日制MBA、MPA研究生的住宿问题;对于除MBA、MPA之外的其他类别全日制专业学位研究生(专项计划除外),该校只解决第一年住宿。

07 南京大学
南京大学原则上不为专业学位硕士研究生提供校内住宿,学生需自行解决住宿问题,学校给予适当的交通补贴。

08 复旦大学
复旦大学从2019级开始,除“少数民族高层次骨干人才培养计划”、“对口支援西部地区高校计划”等类别外,不安排专业学位硕士生在校内住宿,学生原则上需自行安排住宿。学校会协助全日制学生以社会化方式解决住宿需求。

09 厦门大学
厦门大学不为非全日制和全日制定向就业的硕士研究生(对口支援西部地区高校计划、少数民族高层次骨干人才计划的硕士研究生除外)提供宿舍。

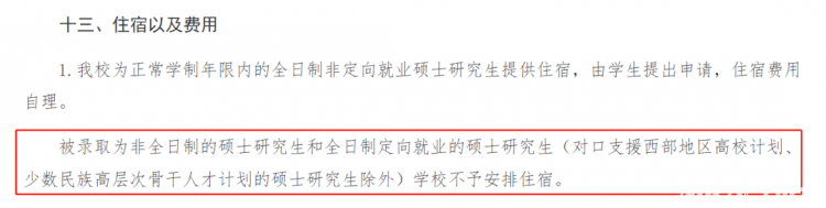
10 华中科技大学
学校只为全日制非定向专业学位硕士研究生提供第一年校内住宿;不为除专项计划外的全日制定向研究生、非全日制研究生提供校内住宿。

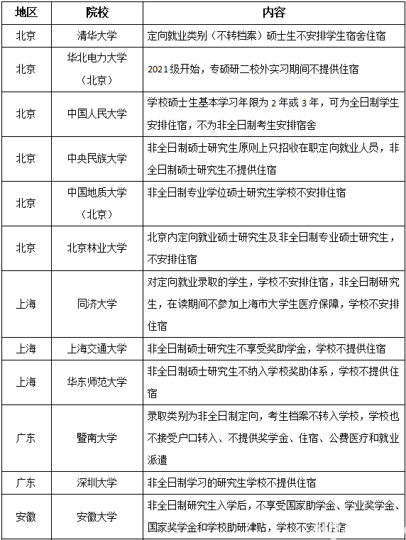
除以上10所涉及不为全日制硕士提供住宿的学校外,其余不提供住宿的院校名单见下表:


综合来看,北京上海这类寸土寸金的地方,高校本来就不容易在批地盖宿舍。
但是扩招是一直的,现有硬件设置其实满足不了全部学生的需要,所以只能让部分学生自行解决住宿问题了。
02.这些院校需要“抢”床睡
除此之外,从各个院校的招生简章可以看出,不提供宿舍的情况主要影响的是非全和专硕。
但不是属于这两类考生的小伙伴也别高兴得太早,因为有些学校的宿舍是要拼!手!速!抢!的!
这网速一旦没跟上,带来的“损失”可能就直逼五位数了,这谁顶得住?!
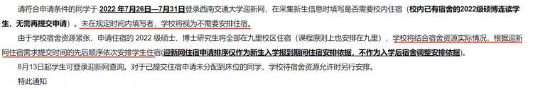
01 西南交通大学
去年,西南交通大学要求符合条件的新生在规定时间内填写是否需要校内住宿,学校会根据住宿需求提交时间的先后顺序依次安排学生住宿。换言之,就是先到先得,宿舍要靠抢!
此事还一度登上过微博热搜,原因是学校在招生简章中表示住宿会统一安排,而在临近开学时才告知学生宿舍资源紧张的问题,也就是说新生在开学前才知道宿舍要靠抢。

02中南大学
符合条件的同学需要通过中南大学的“新生自助服务”网站选择宿舍标准。抢不到就得自己解决住宿问题了。

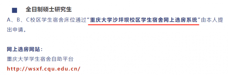
03 重庆大学
A、B、C校区研究生新生宿舍床位通过“重庆大学沙坪坝校区学生宿舍网上选房系统”由学生本人提出申请。

04 湖南大学
湖南大学的研究生住宿实行自愿申请制。如未选到宿舍则暂时无法安排宿舍,“落选”学生可先跟辅导员进行反馈,再由学院老师去联系研工部。

05 华中科技大学
学校要求新生提前准备好录取编码、登录系统、激活账号,为网上选宿舍做好准备。

除上述院校外,湖南师范大学、中国矿业大学、中国医科大学等院校的研究生宿舍往届也出现了需要新生拼手速“抢”的情况。
面对这样的情况,24考研人应对如何规避住宿难题呢?
大家在报考某一院校外,务必仔细阅读招生简章中关于住宿部分的说明
查看学校是否会提供宿舍;如果提供宿舍是统一安排还是要靠抢;住宿费一学期多少等等。
如果招生简章中没有明确说明,可以直接打电话向院校咨询。
那么准研0们面对不提供宿舍的情况,又该怎么办?
01 提前留意学校附近的租房信息
如果运气不好没能抢到宿舍或者学校不提供宿舍,我们就可以提前了解下学校周围的租房信息:
如不同居住环境的价格、到学校需要的时间、附近的配套设施如何……
这样可以帮助我们找到心仪的房子,开学时不至于手忙脚乱。
02关注学校的相关扶持政策
可以问问往届的没抢到宿舍或学校不为其提供住宿的学长学姐,学校有没有相关的扶持政策。
有没有交通补贴、租房补贴等等,自己也可以勤工俭学、努力学习拿奖学金来减轻住宿方面的经济压力。
当然住宿只是我们择校时需要考虑的其中一方面,同学们还是要综合专业、地区、报录比等情况。
希望大家都能如愿考上自己理想学校的研究生。