

端
午


中国传统节日
放假通知
据国务院此前发布的
《关于2023年部分节假日安排的通知》
6月22日(星期四)至6月24日(星期六)
放假调休,共3天。
6月25日(本周日)上班。

为保障端午假期期间我市道路交通安全畅通,保定公安交警结合往年的交通状况,发布端午假期交通出行“两公布一提示”。请广大交通参与者合理选择出行时间、出行线路、出行方式,文明驾驶,安全出行。
假期天气
端午假期期间,
我市多以晴朗天气为主。
各位有出行需求的小伙伴,
请您时刻关注天气动态,
合理规划出行路线。

交通流预判
根据往年的交通流量情况,结合2023年的道路交通实际情况分析,端午假期保定市天气整体气温较高,较适宜短途出行。今年端午假期共计放假三天,广大群众的出游关注度高,预计旅游观光、自驾露营、返乡探亲等交通需求集中增长,自驾游出行增多。
端午假期,保定市主城区人流车流会向商场、公园、饭店等繁华区域聚集,比如,万博商圈、上谷大观商圈、裕华路商圈,或者市区内的直隶总督署、古莲花池等景点周边,会出现较大人流车流量。
我市景区的交通流量将主要向旅游资源丰富的周边区域汇聚,涞水野三坡、涞源白石山、阜平天生桥瀑布、易县清西陵等景区及周边道路,人流车流量将会大幅增加。
高速方面
端午假期期间
高速公路不免费
根据国家交通运输部发布的文件《重大节假日免收小型客车通行费实施方案》,只针对春节、清明节、劳动节、国庆节四个重要节假日实施7座(包括7座)以下小型客车高速公路免费通行的政策。
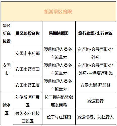
旅游景区路段



易拥堵路段





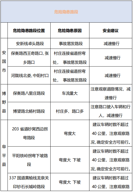
危险隐患路段




保定公安交警提示
1.注意选择错峰出行
端午假期,旅游景区道路预计将迎来自驾出行高峰,部分景区周边道路可能将会出现排队缓行和潮汐式压车现象,建议广大车友及时关注“保定市交警”微信、微博等交通安全提示,提前规划出行方式和时间,错峰出行。
2.自驾出行提前做好准备
请广大驾驶人出行前留意气象预报,注意天气变化,行车前要检查车辆状况,保证车辆灯光、制动、轮胎气压等各项指标安全有效,确保安全出行。
3.保持良好心态,安全文明驾驶
驾车出行中,请保持平和心态,不开斗气车,不强行超车、强行会车,不随意变更车道或在车流中穿梭抢行。
4.合理安排休息时间,切勿疲劳驾车
注意合理安排休息时间,保证睡眠充足,尽量减少夜间驾车,保持精力充沛,并提前规划返程时间和路线,切莫超速行驶、疲劳驾车。
5.遵守交通法规
交警提示广大交通参与者遵守交通法规,驾驶电动自行车应当佩戴安全头盔、不闯灯、不越线、不逆行;驾驶机动车出行应关注公安交警发布的交通路况信息和交通安全提示,提前安排好出行时间和路线,杜绝酒后驾驶、无证驾驶。
6.行经农村道路要谨慎驾驶
驾车行经农村道路,遇急弯陡坡、长下坡、临水临崖道路,要注意减速慢行;注意观察道路两侧情况尤其是路口车辆和行人,遇紧急情况要提前采取措施。
7.文明出行,安全出行
驾乘机动车要系好安全带,保持安全车距;遇有雨天路滑,要降低车速,减少变道超车,谨慎驾驶;节日期间高速公路口、城市出入口附近交通压力大,切勿占用应急车道,避免争道抢行诱发刮蹭事故。乘坐客车出行,要到客运站选择正规营运客车,切勿乘坐私揽客源、无营运资质的客车出行。
来源|保定市交警微信公众号
编辑:晚小班
版权归属原作者,如有侵权请联系我们
大家都在看
晚二美
聆听保定丨即日至6月25日8时全市暂停受理身份证业务;2023年高考成绩将于6月25日公布;今日端午→“粽”夏之时,浅念安康
高端媒体看保定【2023年5月】(上)
高端媒体看保定【2023年5月】(下)
精准聚焦商贸物流,廊坊经洽会因何而变?
刚刚!河北2023中考作文题出炉!你会怎么写?(附历届中考作文题)
夜游西大街|慢品人间烟火色 闲观万事岁月长