这个初夏,端午节如约而至,群众外出游玩、走亲访友等出行需求加大,无形中道路交通出行压力骤增。为保障大家的假期能够平平安安、顺顺畅畅,秦皇岛交警现发布端午节假期“两公布一提示”,请广大交通参与者,合理规划出行时间、出行路线,提前绕行通行能力易饱和路段,警惕道路上可能潜在风险隐患,遵守交通法律法规,安全文明出行。
端午节放假日期

重点区域交通安全风险预警提示
1.旅游景区周边区域事故风险加大。“端午节”节假日期间,全市各县区旅游景区周边区域及沿线道路,车流人流将增多,交通安全风险提升;我市北部山区农家乐近几年也成为游客“端午节”期间短途出游集中地,旅游景区山区道路较多,路窄、坡陡、急弯,道路通行车辆增多,交通压力增加,交通安全风险也随之提升。
2.农村地区道路交通安全风险不容忽视。端午节期间农村地区将举办大规模集市、庙会等活动,同时农家乐、采摘游出行增多,加之正值麦收夏种农忙时节,农村道路的通行压力和交通安全风险明显上升,事故易多发。
事故多发路段风险预警提示
1、山深线(205国道昌黎段):54公里-61公里
2、赤曹线(青龙段)205-215公里
3、京哈线(102国道海港区段)281-289公里
4、石门至荒佃庄高速引道(昌黎段)
5、关城南路(山海关区段)
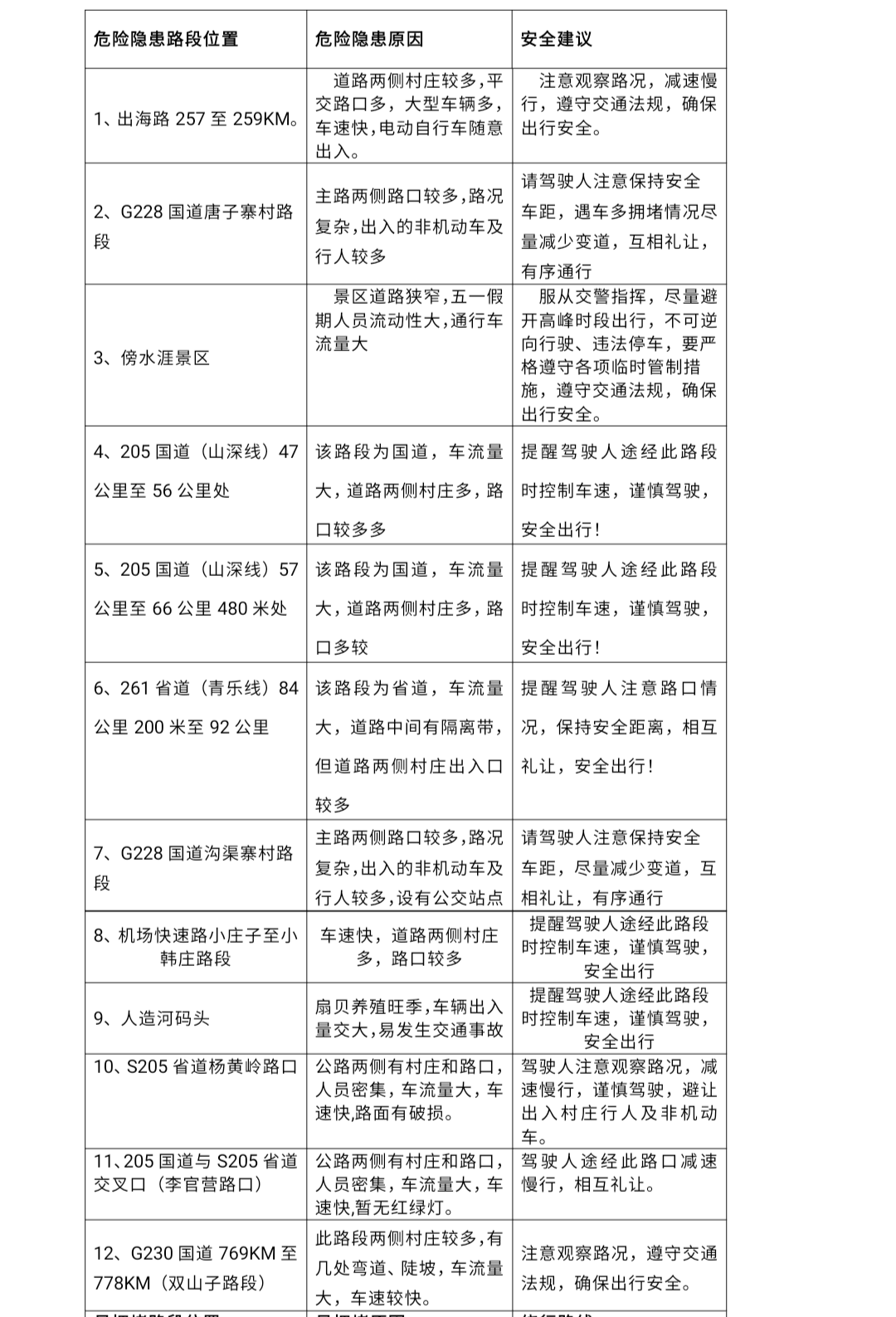
危险隐患路段

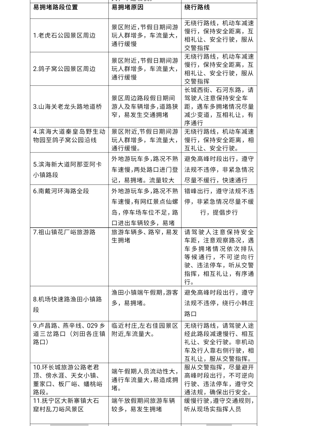
易拥堵路段

交通出行安全提示
端午节假期,全市热门景点周边、城市出入口将出现车流高度密集的情况。假期举家出游,安全第一,请您注意交通安全,提前熟悉路况,摒弃交通陋习,安全文明出行:
1.自驾出行请合理安排时间、规划出行线路,避免集中出行。出行前通过广播电视、网络、交警部门官方微博、微信平台详细了解出行线路、施工路段、交通流量预测及绕行分流路线,避免拥堵,影响出游心情。
2.节日驾乘车出行切记系好安全带。安全带就是生命带,发生意外时可以挽救40%以上的生命。
3.节日假期,亲朋聚会、婚庆典礼等活动较多,在欢聚的同时,请互相提醒:酒后莫开车,开车莫饮酒!
4.节日假期车流密集,请不要违法超车,不要占用对向车道逆向行驶,视距不良路段要及时鸣喇叭,行经弯坡路段,要减速慢行,做好避让停车准备。
5.节日假期部分路段易发生拥堵,遇有前方机动车停车排队等候或者缓慢行驶时,请依次排队,不要随意穿插,以免发生事故或加剧拥堵。
6.夏季夜间车流量大,行车视线不良,请降低车速,保持精神集中,注意观察道路情况,并正确使用灯光,会车时需及时变换远近光灯,不要长时间使用远光灯。
7.夏季车辆易爆胎、自燃,端午节时值仲夏,驾车出行前请加强对轮胎、制动、转向、灯光、油路电路的检查,确保车况良好。
8.夏季雨天较多,雨天行车请及时开启示廓灯和雾灯,适当增大跟车距离,保持安全车速,注意观察道路情况,行经积水路段提前采取制动、减速措施。遇到水滑情况,务必把稳方向,避免紧急制动、紧急转向,以防车辆侧滑发生危险。
来源:网易秦皇岛
