6月15日,“迪士尼回应女子穿联名汉服被拦”词条登上微博热搜。汉服是我国传统服饰,随着年轻人对传统文化的关注和回归,汉服受到广泛喜爱,并在社交网络平台拥有极高热度。当汉服与国内最热门的主题乐园之一,上海迪士尼乐园联系起来,甚至有争议新闻发生时,无可避免地受到了更多关注。不少舆论直指上海迪士尼乐园歧视汉服,甚至是背后代表的传统文化。对此,上海迪士尼回应表示,欢迎游客全年穿着汉服游玩上海迪士尼乐园,只要着装符合乐园须知的要求。

△该网友穿着的汉服。
近日,一名网友在社交平台发帖称,自己去上海迪士尼穿了某品牌和迪士尼联名款的安娜裙,却被保安拦住无法入园,最后只好去隔壁商店买了一件防晒服遮住上半身,并在园区报备后才得以入园。据媒体报道,女子解释她穿的是联名款,但还是遭拒,最终无奈买了一件外衫穿上才进园。因当天天气炎热,她的体验非常糟糕,特别扫兴。
记者发现,该网友提及的这套衣服,是在知名汉服店购买的迪士尼联名款,这套衣服如果加上外面的“大袖”,汉服感就比较明显,也遮住了一些比较明显的角色元素,但是如果单穿裙子,其实不怎么像汉服,反而特别像迪士尼的公主裙。该网友表示,这家汉服店此前在直播中宣传保证可以入园,但结果不尽然。据媒体报道,事后网友询问了该汉服品牌的客服,客服表示,联名服饰确为正版授权,在正常情况下可以入园,但具体以乐园实际检票为标准。在一定程度上,该汉服店前后不一致的宣传导致了这位网友的误会与不解。

△网友回应。
目前,记者在社交平台上搜索发现,该网友的原帖已隐藏,并表示“发帖的本意只是想提醒一下买了安娜裙的姐妹们注意一下,如果要进园最好带一件外套,没有任何想挑起迪士尼和汉服争端的意思。”

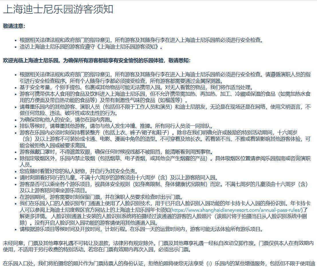
△上迪游客须知。
据上海迪士尼度假区官网,游客在乐园内必须时刻保持着装整齐(包括上衣、裤子/裙子和鞋子)。除非在上海迪士尼度假区明确允许或鼓励的特别活动期间,十六周岁(含)及以上游客不可装扮成卡通、电影、漫画中角色的造型。不可穿着及地长衣。若着装不当、不雅或着装影响其他游客体验,可能会被拒绝入园或被要求离园。
有网友认为,上海迪士尼乐园无权限制游客穿着,此举涉嫌歧视,穿迪士尼公主联名款的汉服不能进迪士尼很维和;有网友对此解释,这个规定并非歧视,全球迪士尼都有这条规定,游客装扮成卡通或动漫人物造型,会被他人误以为是迪士尼的工作人员。如果该游客言行不当甚至有欺诈等违法行为发生,会影响迪士尼的官方形象,也不利于景区的沉浸感体验。
潇湘晨报记者王丽姣 综合