综合:潇洋
山东航空股份有限公司(以下简称“山东航空”)最终还是走向了退市。
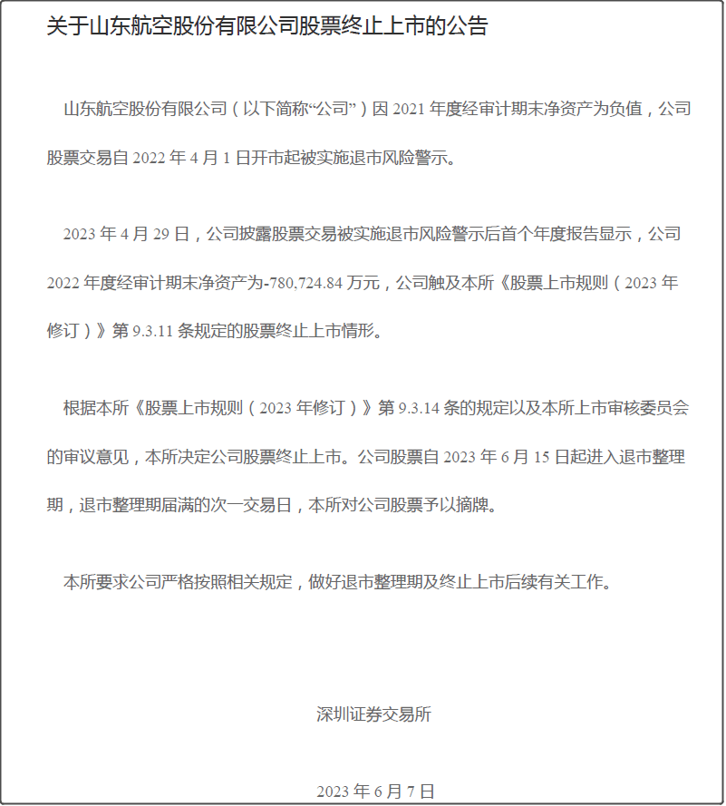
6月7日,深圳证券交易所发布公告称,决定山东航空股票(200152.SZ,*ST山航B))终止上市。山东航空的股票自2023年6月15日起进入退市整理期,退市整理期届满的次一交易日,深交所对山东航空股票予以摘牌。

公告显示,山东航空股份有限公司因2021年度经审计期末净资产为负值,公司股票交易自2022年4月1日开市起被实施退市风险警示。2023年4月29日,公司披露股票交易被实施退市风险警示后首个年度报告显示,公司2022年度经审计期末净资产为-780,724.84万元。深交所决定公司股票终止上市。
山航股份也发布公告称,公司于2023年6月7日收到深交所下发的《关于山东航空股份有限公司股票终止上市的决定》,公司股票将于 2023年 6月15日起进入退市整理期交易。退市整理期为15个交易日,预计最后交易日期为2023年7月7日,股票进入退市整理期的首个交易日不实行价格涨跌幅限制,此后每个交易日的涨跌幅限制为10%。公司股票于退市整理期届满的次一交易日摘牌,公司股票终止上市。
01
这一结果虽然令人遗憾,却并不出人意料。
5月5日,山东航空就已发布公告称,于5月4日收到深交所下发的《事先告知书》,对公司退市进行了预告。因山航2021年、2022年经审计的期末净资产均为负值,已触发财务类强制退市情形,山东航空5月4日开始停牌,进入退市倒计时。
受新冠疫情持续影响,山东航空2021年已经资不抵债,当年山航股份亏损18.14亿元,负债率达到102.81%。
2022年,山航营业收入77.19亿元,同比下降38.33%,净亏损69.07亿元。2023年一季度,山航营业收入38.84亿元,净亏损收窄至4.711亿。截至2023年3月底,山航总资产307.7亿元,总负债390.7亿元,净资产为负82.97亿元,资产负债率达126.97%。
而中国国航的入局,稍稍缓解了山东航空的困局。
去年5月30日,山东航空集团有限公司(简称“山航集团”)中国国航发布公告称,正在筹划取得山东航空控股股东山航集团的控制权,并进而取得山东航空的控制权。
取得控制之前,中国国航对山航集团的持股比例已达49.41%,为第一大股东,第二大股东为山东省财政厅旗下的财金投资集团。
2022年12月底,中国国航与山钢金控、青岛企发分别签署《股权转让协议书》,拟受让二者所持有的山航集团股权。据公告披露,国航收购两家股东的股权共耗资近3300万元。
至2022年3月21日,中国国航已取得山航集团的控制权,直接持有山东航空股份有限公司(以下简称“山航股份”)22.8%的股份、并通过山航集团间接持有山航股份42%的股份,合计持有64.8%的股份。
收购股权同时,中国国航还和山东高速集团共同向山航集团增资。其中,国航投资66亿元,山东高速投资34亿元。
因国航拥有权益的股份合计将超过山航股份已发行股份的30%,根据《上市公司收购管理办法》的规定,触发全面要约收购义务,本次要约收购将以终止山航股份上市地位为目的。
中国国航在上市公司交流平台回应称,本次交易的主要目的是为山航集团及山东航空提供资金支持,纾解其经营困境。若山东航空能够实现退市,则之后无需按照证券监管要求履行公司的再融资审核程序,提高纾困资金的落地效率。
02
不过,这次要约收购进行的并不尽如人意。
不少中小股东对这次要约收购的价格提出了质疑,认为中国国航给出2.62港元/股的价格严重低估了山航股份价值。

公开信息显示,山东航空上市流通股份总数量为1.4亿股。但最终,仅有25个账户、共计5832股上市流通股份(B股)接受中国国航发出的要约。也就是说,多数中小股东仍然选择了继续持有。
按照规定,如果收购有效期内最后一个交易日山东航空社会公众持股比例仍不低于25%,则山东航空仍将维持上市地位,要约收购依然有效,原预受申报有效。
可这也仅仅是将山东航空退市的脚步稍稍延长。
山东航空2022年度经审计的期末净资产为负值,年报披露后仍然触发了财务类强制退市。而在等待退市、回笼资金的过程中,山东航空的经营压力仍在。
5月23日晚间,山东航空发布公告称,接受山航集团以委托贷款方式提供的资金,委托贷款总余额不超过100亿元。山东航空表示,交易基于公司生产经营的需要,为公司提供资金保障,有利于保证公司可持续发展,符合全体股东利益。
5月25日中国国航业绩说明会上,国航董事长马崇贤也表示,收购山航主要是为了纾困,解决负债率过高的问题。为了解决资产负债率过高,首先是通过改善山航经营,提升自身造血能力;其次是得到股东方的支持和其他投资人的配合。
如今,山东航空即将正式进入退市阶段,在B股的一切尘嚣将成过往。
按照中国国航原本的规划,或将在山东航空完成私有化退市后,再次对其注资输血。而疫情过后的重获新生的航空产业,也即将为山东航空带来新的机遇。