今天小编为大家汇总了美国、加拿大、英国护照申请中国签证的一些流程和细节。包括可以申请的签证类型以及大家在申请签证的过程中会遇到的一些问题汇总。
申办中国签证常见问题
Q1
我有十年有效、多次入境的中国签证,颁发日期是2019年2月14日,有效期至2029年2月14日,现在能否用这个签证去中国?
A1:自北京时间2023年3月15日零时起,您可持2020年3月28日之前颁发、仍在有效期内的多年多次签证赴华。

Q2
如果我有有效的工作、私人事务、团聚或者学习类居留许可,还需要办签证吗?
A2:不用办。
以下人员赴华无需办理签证:
(一)适用各类互免签证协定的外国人;
(二)持有效中国永久居留证件的外国人;
(三)持各类有效居留许可的外国人;
(四)24小时过境免签人员;
(五)海南入境免签、上海邮轮免签、港澳地区外国人组团入境广东免签、东盟旅游团入境广西桂林免签人员;
(六)持有效APEC商务旅行卡的外国人(请注意:美国和加拿大为APEC旅行卡计划过渡成员,美、加颁发的APEC商务旅行卡不具备签证功能,赴华须办理签证。)
注:72及144小时过境免签政策适用问题请径
询拟入境地边检机关。

Q3
申办签证要不要交护照,对护照有什么要求吗?
A3:申请签证需要提供护照原件,护照有效期要在6个月以上,而且需要有至少1张空白签证页。通常情况下,护照的签证页会标有“VISAS”字样。
Q4
办签证要交照片吗?对照片有什么要求?
A4:需要提交电子版照片。请您在线填写签证申请表时,按网站提示提交电子版证件照片,如果您的照片符合链接中相关要求且系统审核通过,无需提供纸质照片。
如在线填表过程中提示您电子版照片未通过审核,请在递交申请材料时,提供1张符合要求的纸质照片。
Q5
我已经办好了中国签证,但因机票等原因改变了旅行计划,可以在总领馆改签或者延期吗?
A5:签证申请一经批准,不可更改,也不能延期,费用不予退还。在未收到总领馆颁发的签证前,建议不要购买赴华机票。由此可能产生的损失,将由申请人本人自行承担。
Q6
为什么发给我的签证种类跟我申请的不一样?
A6:领事官员依据申请个案决定是否颁发签证、以及签证的种类、有效期、停留期限和入境次数。
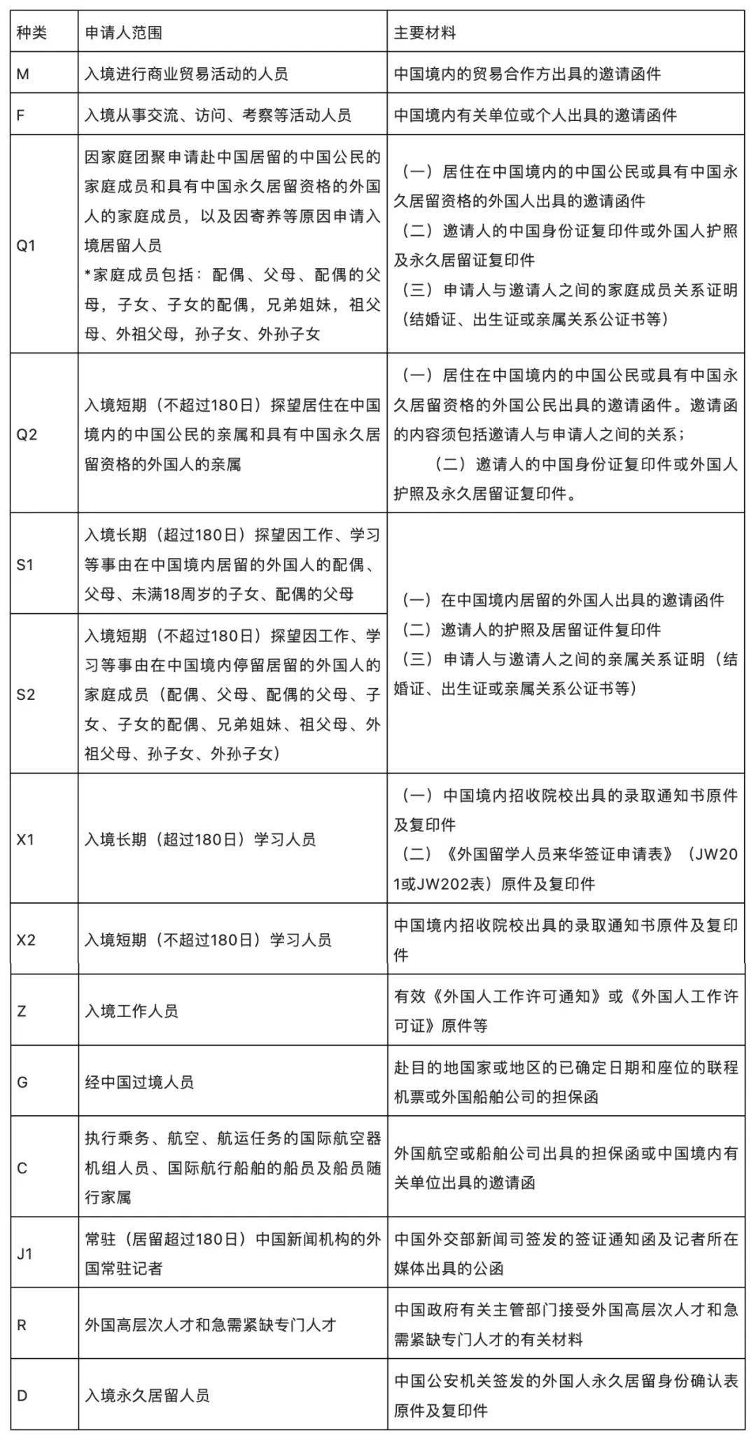
目前中国签证受理范围

* 申请紧急人道主义签证,如赴华奔丧或探望危重病人,须提交死者或危重病人的身份证件(如中国身份证或外国人护照等),死亡证明或医院出具的诊断书、病危通知书,亲属关系证明等材料。

审理流程:
收集材料:首先,您需要收集所需的签证申请材料。这些材料可能包括护照、签证申请表、照片、邀请函、行程安排、资金证明等。确保您按照要求准备所有必要的文件。
评估通道:在收集材料后,您需要选择适合您情况的签证评估通道。这可能是通过在线系统提交申请,或者是通过预约前往使领馆或签证服务中心进行申请评估。
填表约时间:在评估通道确定后,您需要填写签证申请表格。确保按照准确的信息填写,并仔细核对所有细节。填写完毕后,您可能需要预约一个时间前往使领馆或签证服务中心提交申请材料。
签证面试:在约定的时间,您需要亲自前往使领馆或签证服务中心,携带所有申请材料进行面试或提交。请确保您带齐所有要求的文件,并准备好回答可能的面试问题。