安科瑞 宣依依
【摘要】游乐场所中大型游乐设备的运转离不开电力系统的支持,例如受到小朋友们欢迎的观光火车,自控飞机,豪华转马等。目前许多游乐经营者在安全用电方面的意识还比较薄弱,存在一定的游乐安全隐患,本文就剩余电流继电器在该场所中的应用做些简单探讨。
【关键词】游乐场所;安全隐患;剩余电流继电器
0 行业背景
随着国民经济的快速发展,生活水平的提高,人们对物质娱乐的需求也越来越多,于是各种各样的游乐场所遍布于城市当中,给人们带来的很大的娱乐享受。但相应的也隐藏着许多安全隐患。
游乐场所里往往设备众多、用电量大,装饰装修、油漆美饰较普遍从而形成易燃物质过多,再加上这些场所的设备、设施装饰装修材料易燃;用电设备多,且部分用电设备功率大又属瞬间冲击负荷;供电线路安装的办法简单,使用时间长等等因素。易发生电气隐患、电气故障、电气事故。游乐场所人员密集、人员流动量大、人员组成繁杂,一旦发生恶性事故,不但会造成巨大的经济损失,而且会引发重大政治影响的事件。因此,尽快提高用电安全管理水平,有效地确保用电安全,有极其重要的现实意义。
大型游乐设备在用电的时候该如何安全的使用呢?可以采取以下几条措施:
1、要想保证游乐场用电的安全,座地扇、手电钻等移动式用电设备就一定要安装使用漏电保护开关。漏电保护开关要经常检查,每月试跳不少于一次,如有失灵立即更换。
2、千万不要用铜线、铝线、铁线代替保险丝,空气开关损坏后立即更换,保险丝和空气开关的大小一定要与用电容量相匹配,否则容易造成触电或电气火灾。
3、用电设备的金属外壳与保护线可靠连接,单相用电要用三芯电缆连接,三相用电的用四芯电缆连接。保护在户外与低压电网的保护中性线或接地装置可靠连接。
4、电缆或电线的驳口或破损处要用电工胶布包好,不能用医用胶布代替,更不能用尼龙纸包扎。不要用电线直接插入插座内用电。
5、电器通电后发现冒烟、发出烧焦气味或着火时,应立即切断电源,切不可用水或泡沫灭火器灭火。
6、不要用湿手触摸灯头、开关、插头插座和用电器具。开关、插座或用电器具损坏或外壳破损时应及时修理或更换,未经修复不能使用。
7、游乐场内的游乐设备用电器具,如座地式风扇、手提砂轮机、手电钻等电动工具都要安装使用漏电保护开关实行单机保护。
漏电保护器作为一种电气线路保护设备,有过载保护的功能,如果电路当中的电流超过了漏电开关的额定电流,漏电保护器就会自动断电,从而能够有效保护电路安全,保护好电气设备。另外漏电保护装置还能够控制回路,电路出现了短路的问题,电流通过断路器内部的线圈,推动杠杆脱落,将电路断开,起到了保护的作用,避免触电的危险,也避免了电线问题引发的火灾。
1 剩余电流动作继电器介绍
安科瑞ASJ系列剩余电流动作继电器和多回路剩余电流监测仪可与低压断路器或低压接触器等组成组合式剩余电流保护装置,主要适用于交流50Hz,额定电压400V及以下的TT和TN系统配电线路,用来对电气线路进行接地故障保护,防止接地故障电流引起的设备损坏和电气火灾事故,也可用来对人身触电危险提供间接接触保护。



ASJ10/20系列剩余电流动作继电器


ASJ60系列剩余电流监测仪
2 功能介绍
ASJ10/20系列剩余电流动作继电器具有以下功能:A型或者AC型剩余电流测量,剩余电流越限报警指示,额定剩余动作电流可设定,极限不驱动时间可设定,两组继电器输出,具有就地,远程“测试"、“复位"功能;
ASJ60系列剩余电流监测仪具有以下功能:16路剩余电流监测,1路预警继电器输出,16路报警继电器输出,2路DI输入,自动重合闸功能,远程通讯功能,远程分合闸功能。
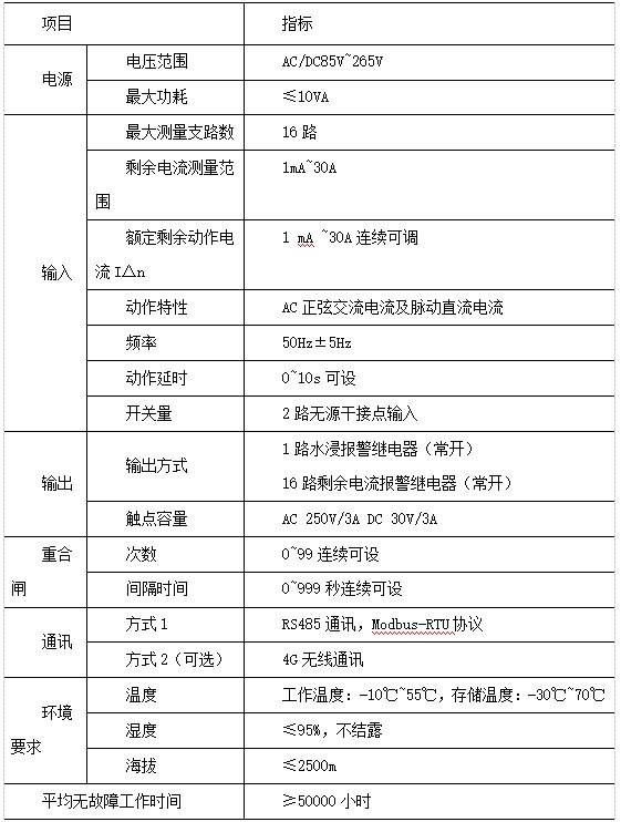
3 技术指标
ASJ10/20系列剩余电流动作继电器技术指标



4 选用说明

其余接线型式需要改造成以上两种型式使用,防止出线误动作或者不动作的情况。
剩余电流互感器的选择应根据主回路的额定电流为参考选择,

实际应如图所示,互感器安装在主回路或者支路上,通过测量剩余电流判断是否驱动断路器动作。

ASJ10/20剩余电流继电器典型应用

ASJ60剩余电流监测仪典型应用
5 注意事项
当采用剩余电流动作保护器(RCD)作为电击防护附加防护措施时,应符合下列规定:
1、额定剩余电流动作值不应大于30mA;
2、额定电流不超过32A的下列回路应装设剩余电流动作保护器(RCD):
2.1供一般人员使用的电源插座回路;
2.2 室内移动电气设备;
2.3人员可触及的室外电气设备。
3 剩余电流动作保护器(RCD)不应作为保护措施;
4采用剩余电流动作保护器(RCD)时应装设保护接地导体(PE)。
6结语
有效的防控电气设备的隐患、事故的发生,是保障游乐乐场所正常运行所条件之一,安全用电理应引起我们的高度重视。漏电保护装置合理正确安装在游乐场所配电线路中,在安全用电方面也是一个重大保障!
参考文献
[1]安科瑞企业微电网设计与应用手册.2022.05版
[2]叶磊.在民用建筑电气中漏电保护器可靠性及应用的探讨[J].安徽建筑,