
春暖花开,正是出游的好时节。这几天大同的天气虽然忽冷忽热,但前面的树木已经争春了。前两天,大同刚刚召开了当地的旅游咨询会,推出了一项貌似高中的优惠措施,对来大同旅游的游客给予奖励。
真的是这样吗?让我们来看看新规定。

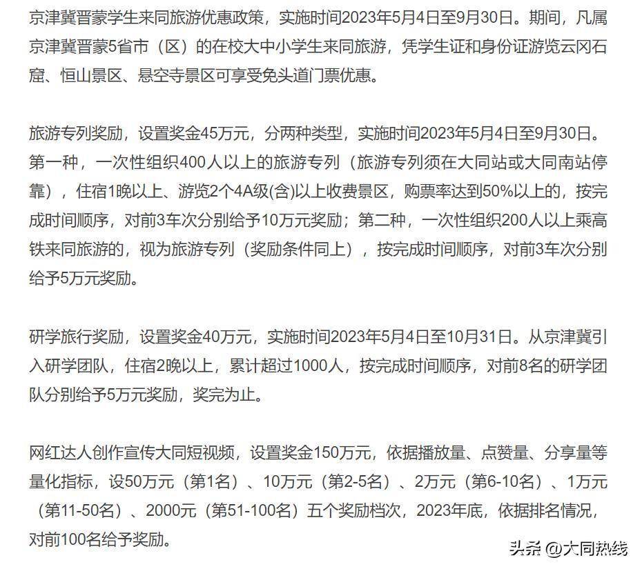
大家注意了,有一个资格,就是来自京津冀晋蒙五个地区的同学们。准确的说是大学生、高中生、小学生。时间为4月4日至4月30日。事情发生在5月1日,暑假结束了。可是一想,就不对劲了。
1、同学们有时间吗?
庆幸的是,5月1日,全国都在赶这个黄金周,出台了多项刺激旅游的措施。但是,大同的做法是为学生量身定做的。5月1日之后,初三、三年级的学生将迎来六七月份的大考,其他高中生也在一步一个脚印地努力学习。现在看起来是双倍优惠,但实际上并没有减免,尤其是想上好学校,才不会落后于起跑线。哪有时间去大同旅游、旅游。小学生的作业相对较少,但是各种优质的训练却已经在家长的日记本上一字排开,究竟有多少空闲时间真的很难说。至于大学生,他们看似天之骄子,实则是悲哀之辈。面对一份大学生都敢花四年时间做的工作的压力,想想就毛骨悚然。当然,除了去对象一趟,其他的完全没有计划。更要命的是,学生的钱不是他们的,而是苦苦挣扎的家长的。每个人有多少免费资金?坐飞机坐火车去大同游泳是可以的。

查看会议状态,很棒
说到网红,那是一个新名词。那就要看是哪个网红了。平台有网红推荐机制。如果他们驻扎在大同,再优秀也无法离开山西。这是一个算法决定。网红的地域性决定了他们的市场。外地的当然可以被操控,但是那些没有域名的网红能看重这么点钱吗?
一个字,难说?!
2.我可以留在这里吗?我可以看什么?
三年大环境,让全国旅游业跌落悬崖。2023年是它重新上路的第一年。大同拥有得天独厚的人文地理资源,旅游中确实有很多有趣的元素和故事。但是经过这么多年的发展,其实还是三个主要的,云冈石窟,恒山,悬空寺,再加上大同城墙。其他的被认为是风景区而不是度假村。
人南下看水,来大同看的是山和佛,看到的是历史的沧桑。但是大同的推荐很强,但真正出来的好东西几乎没有意义。
比如大同古城。很好听,故事也挺多的。你看了会后悔的。进入古城后,古物并不多。鼓楼东西街很难走,但两边的店铺总是又好又新。如果他们今天开门,明天可能就得关门了。为什么,生意平平,我不想浪费时间。稍微有点力气的,还能坚持几天。烟火的缺席是必不可少的,没有它,再大的谋略也是枉然。

比如华严寺广场,看着地方很大,每年都会举办好几场大型演出,但平日里的东西真的丢了。环顾一周,完全没有文化感。别的不说,光是广场周围的各种招牌就让人恶心。看商业模式,哎,不应该有这种场面的。
比如大同就有很多酒店。但是两极分化严重,不是大酒店就是小酒店。100-200元适合普通人的快捷酒店很少。为什么呢,还是市场决定的,有很多原因,谈判和活动的接待看起来很有格调。这家小旅馆是外来务工人员的临时住所,他们不求新奇,只求睡个好觉。大同其他城市也有民宿式的酒店,但交通也一般。
一个要以旅游为主的城市,吃住行都不能提供,谈何发展?

3、这个旅费应该去哪里换?
钱是好东西,就看怎么花。
三年的环境让交易员非常难受。在大同市区,有很多张贴告示、出租和转售的旧招牌。这意味着他们缺钱。
政府应该拿出真金白银,研究文化旅游的几个要素,专门对这些宾馆、饭店等为人们提供吃、住、行、娱的地方给予补贴。尤其是贸易商的“名片效应”与大同“名城效应”的有机结合,堪称实实在在的补充,让市场和贸易商尽快回暖。这样,整个旅游经济就会复苏。
当然,今年也不错。在过去的几年里,我不得不去北京进行转诊。今年我没去,所以我存了一些钱。
现在,大同提出联通京津冀,打造桥头堡。听起来不错,但是说到执行力,我实在是打不过自己。如果镜头不对,几年就会浪费掉。
大同发展的真实记录。
下一篇:宋凯旋欢乐颂 康定