
近年来,国家相关部委发布多项政策支持文旅存量资产盘活,特别在基础设施领域不动产投资信托基金(REITs)方面给予了大力推动。
2021年6月,国家发改委发布《关于进一步做好基础设施领域不动产投资信托基金(REITs)试点工作的通知》,首次明确地将自然文化遗产(以《世界遗产名录》为准)、国家 AAAAA 级旅游景区等具有较好收益的旅游基础设施,纳入公募REITs试点范围。
2022年5月,国务院办公厅印发《关于进一步盘活存量资产扩大有效投资的意见》,提到旅游是存量规模较大、当前收益较好或增长潜力较大的基础设施项目资产之一。
2023年3月,国家发改委发布《规范高效做好基础设施领域不动产投资信托基金(REITs)项目申报推荐工作的通知》,提出优先支持百货商场、购物中心、农贸市场等城乡商业网点项目,保障基本民生的社区商业项目发行基础设施REITs。
近期,全国各地都在推动文旅REITs开展,贵州遵义赤水丹霞旅游区、湖南省湘西州矮寨奇观景区先后完成基础设施公墓REITs项目招标。同时,今年4月大唐不夜城REITs成功发行,拟发行规模7.51亿元,是全国首单储架式消费基础设施类REITs,陕西省首单国企类REITs。

筹备公募REITs的国家5A级旅游景区
根据网络公开资料,作者自制
在经济增速呈现逐渐放缓的趋势下,REITs的推出可以实现存量基础设施资产的新旧动能转换,有效增强新的投资能力,助力经济进一步转型升级。其中,景区REITs有望在政策试点推动和实践探索中,为投资回报周期长、基础设施存量大的文旅行业开辟一种新的融资途径。传统的投资模式在实现第一轮集中投资后较难实现有效的第二轮投资以开展景区的后续建设。而发行基础设施公募REITs,一般发行规模不得低于2亿元(公募市场现已上市27只REITs,平均发行规模达33.66亿元),未来还可以通过扩募的方式不断装入旅游景区的扩张部分,长远来看将实现景区价值的提升。
在市场上,尽管文旅REITs正在火热推进,但受限于底层资产要求高,目前超万家景区中仅有不到400家处在试点范围(56项世界遗产、318个国家 AAAAA 级旅游景区)。一般来说,景区投资退出的模式有资产证券化(REITs、ABS)、IPO、并购等,本文从更具普适性的景区并购模式出发,围绕并购类型、动机、估值方法及步骤、提升估值的方法进行探讨,为旅游景区的“投-融-建-管-退”闭环提供有益借鉴。
1、横向并购
横向并购是同一行业的企业之间所进行的兼并。横向并购一般是为了实现规模经济和提高行业集中度。其中在酒店领域更为显现,如洲际酒店集团在2015年、2018年与2019年分别收购了精品酒店品牌金普顿以及丽晶、六善两大豪华酒店品牌,如今形成5 大系列18 个品牌的矩阵,覆盖6,000 个目的地,以强化网络效应,实现规模经济。在国内,锦江国际于2015年收购欧洲第二大酒店集团——卢浮集团100%股权,交易成交总价约126亿元;2016年出资82.69亿元收购铂涛集团81%股份,出资17.49亿元收购维也纳酒店80%股权;2018年收购丽笙酒店集团,实现了公司酒店业务由经济型向中高端产品线的拓展,在《HOTELS》2021年度“全球酒店集团225强”中位列第二,仅次于万豪。

“全球酒店集团225强” 图源:智汇派
2、纵向并购
纵向并购中收购方与被收购方属于同一产业链之中,纵向并购的基本条件是并购双方在业务上相互衔接。如复星国际在2015年以超过9亿欧元全资收购了法国度假品牌Club Med(地中海俱乐部),2018年将亚特兰蒂斯引入三亚。2020年3月,复星旅文成功发行德邦海通-复星旅文-三亚亚特兰蒂斯资产支持专项计划及根据该专项计划发行资产支持证券(特指商业抵押支持证券,CMBS),总募资规模为70.01亿元,其中约29亿元用于偿还三亚亚特兰蒂斯现有的银行贷款,其他资金将用于集团业务发展。2023年5月,海南省旅游投资发展有限公司发起海南旅游行业最大并购,股权收购海南康泰旅游股份有限公司、东方俄贤岭景区开发有限公司,联通旅游交通、旅游商业等业务,发展多业态旅游。

图源:ClubMed地中海俱乐部
3、混合并购
混合并购是属于不同领域、产品不同、产业链无关联关系的并购。混合兼并在20世纪60年代到80年代的西方国家非常流行。近年各类资本和企业也纷纷对旅游景区进行混合并购,如中信产业基金2014年收购有“北方张家界”之称的白石山景区,景区也在2017年成为国家5A级旅游景区。2021年亚洲私募股权基金MBK Partners收购海昌海洋公园旗下武汉、成都、天津和青岛四个项目,交易对价为60.5亿元。2022年10月,海昌海洋公园收购食玩潮流品牌智造商“贝贝瓶”100%股权,打造一个基于集团渠道及IP资源并纳入其他相关产业资源而实施统一运营、管理及输出的新业务平台。
1、实现旅游产业基金退出
旅游产业基金作为一种新的投融资模式,撬动了大量社会资本,助推旅游业转型升级,但也存在一些问题,如景区类项目对股权合作接受度不高、长线投资年化收益难以保障、市场化退出通道设计与实现难度大等。一般来说旅游产业基金从发起设立到退出,有时限要求。目前在运行的旅游产业基金退出时间大多为“3+2”,即3年投资期,2年退出期,也有能做到“4+3”,即4年投资期,3年退出期。退出通道主要有以下几种:
一是IPO退出,指被投企业上市以证券形式在公开市场交易,但在基金的运行期限(5-7年)内很难培育一家上市公司,近10年只有6家景区上市,文旅企业上市后的平均市场估值远低于整个市场;
二是资产证券化(ABS)退出,指将旅游景区所涉及资产的未来收益以证券的形式预售,截至2016年仅有三笔以门票收入为基础资产的资产证券化产品,发行总额54.4亿元,占全国发行总额的比例仅为0.44%,而在2022年底全国仍只有22只旅游景区资产证券化产品,合计发行规模为263.5亿元;
三是并购退出,指通过上市公司重组并购、出售给其他基金或战略投资人,交易成本较低,是一种比较受欢迎、有操作性的方式。此外,还可以通过新三板挂牌实现股权转让,管理层或大股东回购等方式实现退出,而清算退出属于基金投资各方都不愿看到的基金投资失败情况。
旅游产业基金的并购退出主要有两种方式,一种是并购方对该产业基金所投的符合条件单个优质旅游项目进行收购,一种是上市公司或其他机构发行并购基金,对该产业基金所投的所有或大部分项目进行整体并购,从而实现该旅游产业基金的到期退出。
2、追求协同效应
协同效应是指一个合成公司产生的价值大于其所有的单个组成部分。如桐庐县文旅集团在2020年收购桐君山、瑶琳仙境等6个景区资产,为进一步打造全域旅游大景区赋能;2021年新疆文化旅游投资集团通过股权收购成为新疆文旅(大西部)发展股份有限公司第一大股东,从而实现那拉提景区、喀纳斯景区、葡萄沟景区、坎儿井景区等多个5A、4A级旅游景区资源的大规模整合,助推新疆文旅产业提档升级。

图源:新疆那拉提国家旅游度假区
3、获取特有的资源和能力
优质旅游资源由于其独特性及难以复制性,长期属于众多上市公司和大公司关注的对象。如连续5年入选中国旅游集团20强的祥源控股在2016、2019年相继并购了凤凰古城、黄龙洞、百龙天梯等资源型景区,2020年战略投资中景信集团(由中信产业基金重组),与湖南莽山、广西莲花山、陕西波浪谷、四川卧龙、河北白石山、河北东太行、河北兴隆山多座景区形成协同与深度合作,目前已布局点位覆盖5处世界自然遗产、9家国家风景名胜区、8家5A景区和12家4A景区。2022年9月祥源文旅(600576)以发行股份的方式注入祥源控股下属多项稀缺文旅资源,最终实现价值提升,得到资本市场认可。

图源:凤凰古城旅游区
4、谋求估值套利盈利
估值套利盈利的发生主要是因为两个公司基于不同的发展前景,市场给予它们不同的估值,通常用市盈率来表示(市盈率指每股价格除以每股盈利,市盈率倍数越高意味着公司估值越高),估值套利盈利产生的前提是被并购方市盈率较低,但在被并购方并购后,两个公司合成的整体市盈率可能会基于并购方的市盈率,从而达到两个公司合并后整体估值高于合并前水平的效果。如并购方的估值基于每年盈利增长20%,市盈率为30倍,而被并购方基于每年盈利增长15%,市盈率为20倍,并购完成后,被并购方的估值可能会参考并购方的市盈率,从20倍上升至30倍,使得合并后的整体估值大于两个个体估值之和,从而产生了估值套利盈利。
5、实现一、二级市场套利
国内A股的估值非常高,2022年A股市盈率中位数约为30倍,不仅高于国内一级市场(一级市场是指筹集资金的公司或机构将其新发行的股票和债券等证券销售给最初购买者的金融市场,如IPO市场),也远高于国际二级市场(二级市场是指对已发行的证券进行买卖、转让和流通的国际市场,如美国的纽交所等),2022年美股市盈率中位数约为17倍。A股上市公司通过在一级市场并购有价值的资产(并购的估值一般市盈率在15-30倍之间),再在二级市场以远高于一级市场的估值证券化(2016年A股旅游公司估值中位数为51倍市盈率),实现跨市场套利,也就是通常所说的资本运作。估值套利盈利和一、二级市场套利的不同之处在于,估值套利盈利是基于不同的公司发展前景预期导致的估值差异,而一、二级市场套利是基于一、二级市场中估值差异(主要为流动性差异)的套利。
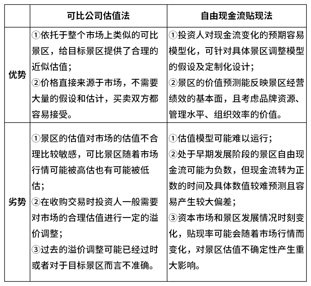
目前主要的景区估值法为可比公司估值法、自由现金流贴现法和基础资产法,其中前两者是运用最广泛的估值法,资产评估公司一般同时使用这两种方法对同一个资产进行估值,其中一种作为估值基准,另一种作为估值参考,如果两种方法估值结果相差较大可能会进行复核或者修正。
一是可比公司估值法,通过对拟交易资产与市场上相类似资产的交易进行对比从而确定估值的方法,常采用的指标为市盈率、市净率、市销率等。基本步骤如下图所示。

可比公司估值法的基本步骤
二是自由现金流贴现法是把企业未来特定期间内的预期现金流量还原为当前现值,常采用的包括企业自由现金流、股权自由现金流和经营现金流。基本步骤如下图所示。

自由现金流贴现法的基本步骤
三是基础资产法是根据企业资产扣除负债后的价值确定经营组合、企业所有者权益或企业股票价值的评估方式,运用替代原则,即认为谨慎的买方不会以超出购买具有相同效用的可替代物品的价格来购买该物品。相对于可比公司估值法和自由现金流贴现法,基础资产法一般估值较低,对资产卖方不利,且主要运用于实物资产较多的行业,因此在景区并购中采用较少。
目前国内对景区的并购较多采用自由现金流贴现法,主要有以下原因:一是资本市场的特性。国内证券市场受多种因素影响,一直波动非常大。参考标的价值随着市场行情变化而变动大,因此可比公司估值法估值随意性较强,而自由现金流贴现法以公司(景区经营)基本面为基础,受证券市场波动影响小,因此一般用自由现金流贴现法作为交易价格的基础,用可比公司估值法的估值作为辅助参考。二是景区本身的特性。旅游资源具有独特性,各种旅游景区很难进行近似的比较,不同景区在业态构成、收入构成、成本构成等方面有非常大的差异。因此,近年来,三特索道并购枫彩生态、中青旅并购乌镇旅游、丽江旅游并购《雪山印象》均是采取自由现金流贴现法。可比公司估值法与自由现金流贴现法的优劣势对比具体如下图所示。

可比公司估值法与自由现金流贴现法的优劣势对比
1、科学规划,预留流量增长空间
一是预留产品空间。预测景区未来一段时期的现金流量需要依据现阶段经营业绩,因此景区要具有良好的运营水平和稳定的经营业绩,不断做大景区收入和利润,这是提升景区估值的基础。同时,景区在策划规划之初就要考虑提供满足四季经营、夜晚经营的消费产品,提升游客接待的时间流量,要考虑提供多业态旅游消费产品,提升人均消费流量。二是预留基础配套空间。如果景区内外交通、食宿、娱乐、购物、文化体验等配套设施不完善,游客停留时间较短,会影响景区估值,同时还要预留“商、学、养、闲、情、奇”等要素配套空间。三是预留开发空间。如果景区可开发空间大,那么估值就相对较高。如安徽省九华山风景区规划面积120平方公里,目前风景区开放仅12平方公里,未来现金流量的想象空间也会增大。

图源:安徽九华山
2、突出特性,提升运营品质
以申报发行基础设施REITs为例,公募REITs本质上是资产的上市,资产质量始终是基础设施REITs持续健康发展的关键。文旅REITs试点范围也明确要求为自然文化遗产、国家 AAAAA 级旅游景区。在此高要求之下,一是提升景区等级。高等级景区是品牌效益和经济效益的代名词,估值相对较高。二是凸显景区特性。如开元森泊打造“酒店+乐园”组合创新优势,将亲子度假体验做到极致,故事性更强,客群更具针对性,盈利空间更大,估值也将随之提高。三是培养优质团队。景区的在地属性强,难以像星级酒店一样被简单复制。像乌镇、灵山等知名景区,其核心团队本身就是稀缺资源,优质的管理水平和组织效率具有很高的投资价值。

图源:乌镇景区
3、有效整合,搭建产业链运行模式
基础设施REITs产品发行在一定程度上相当于“并购重组+资产IPO”,涉及众多管理环节和不同利益相关方,准入门槛相对较高。申报发行基础设施REITs的特许经营权、经营收益权类项目,基金存续期内部收益率(IRR)原则上不低于5%;非特许经营权、经营收益权类项目,预计未来3年每年净现金流分派率原则上不低于3.8%。因此,景区仅靠“门票经济”是难以达到发行要求,需要通过剥离低效资产、拓宽收入来源、降低运营成本等多种方式努力提高收益水平。在前期培育阶段,如果景区可以同时经营酒店、旅行社、索道、交通、文化演艺等项目,在同等净利润条件下,其估值将会更高。
4、善于取舍,拓展共享发展空间
如果并购方具有资本、团队、管理、品牌等综合性资源,被并购方可以考虑出让景区控股权,引入并购方参与公司运营。这样,被并购景区会得到并购方相对较高的估值,也可以共享并购方的多种资源,提升发展潜力,有利于提升下一次估值。如2020年底中国旅游集团投资运营有限公司暨香港中旅国际投资有限公司(00308.HK)以3.91亿元向开元旅业收购开元森泊34%股权。此次交易开元森泊估值11.5亿元,PE达20倍。双方的对赌约定开元森泊2020年度不会有亏损,2021至2023年间累计净利润不低于1.5亿元,若盈利不达标,中旅可要求对方按代价加年息8.5%回购股权等。此外,开元旅业和开元森泊承诺将于2025年底前向证监会提交IPO申请。在景区并购过程中,尤其是在有A股上市公司作为并购方的情形下,并购方往往要求签订对赌协议以保护自身权益,对赌协议一般会约定未来几年的业绩目标,被并购景区要认真分析未来几年业绩实现的可行性。

图源:开元森泊度假乐园
注:文章仅代表作者研究兴趣,不代表所在机构观点