陕西浩公律师事务所 民商事研究院
文章/蔡晓科

一、案件简介
刘先生在某旅行网上看到珠海某旅行社销售的旅游商品“五星特价上海飞三亚5天4晚,五星级某海航度假酒店高级海景房”,遂订购一套8人份的行程,合计花费13392元。
在刘先生与家人在入住三亚该酒店后,发现酒店设施及服务与五星级酒店的标准存在较大差异,于是依法进行投诉举报。经珠海市香洲区工商行政管理局查处认定,该旅行社使用虚假广告销售上述旅游产品,并作出行政处罚。刘先生认为旅行社以虚假广告宣传的方法促使达成交易,构成欺诈,请求法院判令旅行社退回消费款13392元,并给予三倍消费款赔偿40176元,两项合计53568元。
二、法院判决
法院经审理后认为,刘先生从旅行社购买旅游产品,刘先生等一行8人已实际消费上述旅游产品,因此刘先生等人是《消费者权益保护法》中规定的消费者。旅行社故意告知刘先生虚假情况,诱使刘先生作出错误意思表示,旅行社该行为已构成欺诈。
就旅行社主张涉案旅游产品包括酒店和机票,刘先生不应就不存在问题的产品起诉的主张,法院认为,旅行社向刘先生提供的旅游服务项目为一个整体,未对具体的食、住、行等进行区分,刘先生也不能对某一项目自主选择,因此消费者入住酒店虽只是旅游行程中的一个环节,但其作为整个旅游产品的部分,无法拆分也不应拆分。根据《中华人民共和国消费者权益保护法》第五十五条的规定,香洲法院判令珠海某旅行社赔偿刘先生三倍的消费款40176元。
一审法院宣判后,刘先生、旅行社均未上诉,判决已生效。
三、律师说法
根据《消费者权益保护法》的规定,经营者提供商品或者服务有欺诈行为的,应当按照消费者的要求增加赔偿其受到的损失,增加赔偿的金额为消费者购买商品的价款或接受服务的费用的三倍。消费者在权益受损后能否获得三倍赔偿,取决于经营者在提供商品或服务中是否存在欺诈行为。只有经营者存在欺诈行为,消费者才能要求经营者增加支付三倍赔偿。
本案中,旅行社以五星级酒店虚假宣传,诱使消费者作出错误意思表示,可以认定其存在欺诈行为,消费者有权要求获得三倍赔偿。
四、律师支招
1、欺诈消费者找哪个部门
欺诈消费者可以找工商行政管理部门(市场监督管理局),也可以拨打12315向消协投诉进行投诉。工商行政管理部门会对其进行处罚,
处罚为:由工商行政管理部门责令改正,可以单处或者并处警告,违法所得三倍以下、但最高不超过三万元的罚款,没有违法所得的,处以一万元以下的罚款。
2、主张赔偿损失如何计算
①退一赔三
法条链接:《中华人民共和国消费者权益保护法》第五十五条第一款:经营者提供商品或者服务有欺诈行为的,应当按照消费者的要求增加赔偿其受到的损失,增加赔偿的金额为消费者购买商品的价款或者接受服务的费用的三倍;增加赔偿的金额不足五百元的,为五百元。
退一赔三适用于卖家有欺诈行为时,即故意告知对方虚假情况,或者故意隐瞒真实情况,诱使对方当事人作出错误意思表示,在违背真实意思的情况下购物、消费。
②退一赔十
法条链接:《中华人民共和国食品安全法》第一百四十八条:消费者因不符合食品安全标准的食品受到损害的,可以向经营者要求赔偿损失,也可以向生产者要求赔偿损失。接到消费者赔偿要求的生产经营者,应当实行首负责任制,先行赔付,不得推诿;属于生产者责任的,经营者赔偿后有权向生产者追偿;属于经营者责任的,生产者赔偿后有权向经营者追偿。生产不符合食品安全标准的食品或者经营明知是不符合食品安全标准的食品,消费者除要求赔偿损失外,还可以向生产者或者经营者要求支付价款十倍或者损失三倍的赔偿金;增加赔偿的金额不足一千元的,为一千元。
退一赔十适用于食品消费领域,属于保证食品安全的惩罚性条款,毕竟食品安全关乎每一个公众的身体健康和生命安全,相较消费欺诈更应收到更加严厉的处罚。
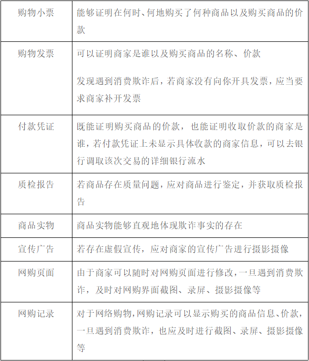
3、遭遇消费欺诈应当保留哪些证据:
