根据《云南省旅游市场秩序整治工作领导小组办公室关于印发加强旅游市场秩序整治若干工作措施的通知》有关精神,云南省文化和旅游厅决定将全省2023年4月投诉量排名靠前的13家旅行社列入全省重点监管名单。
各地文化和旅游部门须对重点监管名单所列旅行社进行约谈并列入州市红黑榜的“黑榜”进行重点监管,相关情况请于5月28日前以书面形式报厅综合执法监督局。

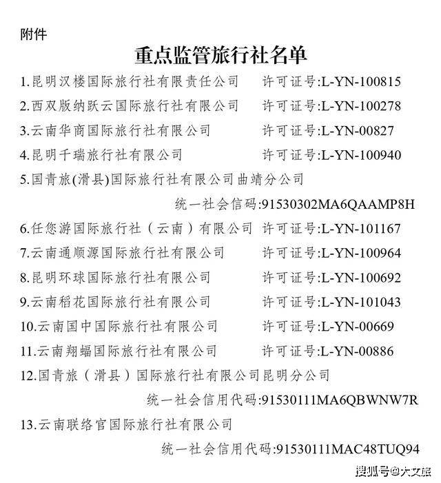
重点监管旅行社名单如下:
1.昆明汉楼国际旅行社有限责任公司 许可证号L-YN-100815

昆明汉楼国际旅行社有限责任公司成立于2022年08月18日,注册地位于中国(云南)自由贸易试验区昆明片区官渡区兴杰现代城B座2502号,法定代表人为陈蒙秋。
2.西双版纳跃云国际旅行社有限公司 许可证号:L-YN-100278

西双版纳跃云国际旅行社有限公司成立于2018年09月25日,注册地位于云南省西双版纳傣族自治州景洪市勐海大道4号滨港国际15栋一单元7052号,法定代表人为臧永国。
3云南华商国际旅行社有限公司 许可证号:L-YN-00827

云南华商国际旅行社有限公司成立于2014年07月25日,注册地位于云南省昆明市官渡区江东逸庭园C座1605号,法定代表人为李军。
4.昆明千瑞旅行社有限公司 许可证号:L-YN-100940

昆明千瑞旅行社有限公司成立于2021年03月31日,注册地位于中国(云南)自由贸易试验区昆明片区官渡区银海领域2栋1单元501室,法定代表人为刘宇杰。
5.国青旅(滑县)国际旅行社有限公司曲靖分公司
统一社会信码:91530302MA6OAAMP8H
国青旅(滑县)国际旅行社有限公司曲靖分公司成立于2021年05月10日,注册地位于云南省曲靖市麒麟区华盛国际大厦1栋1906号,法定代表人为张勇。

国青旅(滑县)国际旅行社有限公司成立于2020年08月28日,注册地位于河南省安阳市滑县道口镇顺河南街2号,法定代表人为朱小瑞。
6任您游国际旅行社(云南)有限公司许可证号L-YN-101167

任您游国际旅行社(云南)有限公司成立于2022年08月22日,注册地位于中国(云南)自由贸易试验区昆明片区官渡区中豪逸境花园2幢2单元703号,法定代表人为孙乐。
7云南通顺源国际旅行社有限公司 许可证号:L-YN-100964

云南通顺源国际旅行社有限公司成立于2022年07月04日,注册地位于中国(云南)自由贸易试验区昆明片区官渡区关上街道办事处关上东路44号2楼201,法定代表人为李军。
8.昆明环球国际旅行社有限公司 许可证号:L-YN-100692

昆明环球国际旅行社有限公司成立于2021年02月25日,注册地位于中国(云南)自由贸易试验区昆明片区官渡区春城路212号,法定代表人为李艳丽。
9.云南稻花国际旅行社有限公司 许可证号:L-YN-101043

云南稻花国际旅行社有限公司成立于2022年08月08日,注册地位于云南省昆明市官渡区春城路296号祥鹏航空大厦七楼703,法定代表人为戴合平。
10.云南国中国际旅行社有限公司 许可证号:L-YN-00669

云南国中国际旅行社有限公司成立于2012年01月09日,注册地位于中国(云南)自由贸易试验区昆明片区官渡区北京路60号,法定代表人为陈苏健。
11云南翔蝠国际旅行社有限公司 许可证号L-YN-00886

云南翔蝠国际旅行社有限公司成立于2015年05月18日,注册地位于中国(云南)自由贸易试验区昆明片区官渡区关兴路217号320室,法定代表人为车应江。
12国青旅(滑县)国际旅行社有限公司昆明分公司
统一社会信用代码:91530111MA6QBWNW7R
国青旅(滑县)国际旅行社有限公司昆明分公司成立于2021年06月09日,注册地位于中国(云南)自由贸易试验区昆明片区官渡区北京路60号南窑茶文化城三楼309室,法定代表人为赵彦光。
13.云南联络官国际旅行社有限公司
统一社会信用代码:91530111MAC48TUO94云南联络官国际旅行社有限公司成立于2022年12月14日,注册地位于中国(云南)自由贸易试验区昆明片区官渡区雨龙路1324号银都汇2104号,法定代表人为吴静杰。

云南滇创旅游发展有限责任公司成立于2021年03月24日,注册地位于云南省昆明市官渡区昌宏路得胜家居办公楼四库直播产业园607室,法定代表人为姚娇。

马娅兰,担任云南滇创旅游发展有限责任公司等公司股东,担任云南滇创旅游发展有限责任公司等公司高管。(来源:综合云南省文化和旅游厅、爱企查等)