金华位于浙江中部的金衢盆地之中,古称婺州,明清金华府领金华、兰溪、东阳、义乌、永康、武义、浦江、汤溪八县,因有“八婺”之称。金华府各县,除浦江属浦阳江流域之外,其他县区均在婺江(金华江)干流或各个支流之上,水陆交通便利、文化交流频繁。金华拥有丰富的文化遗产资源,其乡村遗产更是浙中地域文化的突出体现。东阳卢宅、兰溪诸葛村、武义俞源村等重要乡土建筑和传统村落一直备受关注,也成为金华乡村的“金字招牌”。在这些闪闪发光的“焦点”村落之外,我们不妨把视野拉得更开一些,从复合、活态乡村遗产的视角去理解、欣赏那些“普通”村镇的日常景观。2020年以来,复旦大学文物与博物馆学系和金华市博物馆、金华市文物保护与考古研究所合作,开展武义江和永康江流域的村落调研与遗产研究,我们希望通过本系列文章向大家分享武、康流域的典型村落个案和相关专题讨论。

明清金华府辖地的流域关系(孙雪阳翻译、增绘)
金华乡村多宗族聚落,武义江畔的石楠塘就曾是徐氏聚族而居的地方。石楠塘附近还有不少徐氏人口,这些徐氏聚落共同供奉祖先的徐大宗祠就位于石楠塘村外。
关于村名由来,据说是早年村中有藕塘,塘边植有一株石楠树,村以塘、树得名[1]。石楠塘徐氏为永清徐氏的一支,自迁居金华以来,历代有为官者,农商并举,是为一方大族。民国时期,石楠塘徐氏族人中有多人在国民党政府或军队中任职[2],势力颇大,家产颇丰,宅院精美。20世纪50年代土地改革后,多位徐氏族人被划定为地主,精美的大宅院被迁居而来的其他姓氏所居住,也在分居之后多有改造,乃至拆毁。原本村内的香火厅、村北的将军庙也已不存,只留下村外的大宗祠和水塘以北的旌节牌坊、本保殿。
尽管徐氏已不再是石楠塘的主要人口,但其聚落形态仍留下徐氏宗族的显著影响力。同时,石楠塘也以宗族祭祀和本保信仰联络着周边其他乡村,成为一个小区域的地缘中心。由于村内历史建筑保存数量较少,本文着眼于20世纪50年代前这一时间段,展现石楠塘聚落本身和它所在的地域社会。
徐大宗祠与徐氏聚落群
徐大宗祠是武义江流域永清徐氏聚落共同祭祀祖先的地方,位于石楠塘东南约500米的武义江边。在金华一带,宗祠和大宗祠意涵有所不同。宗祠为一村主姓的祭祖祠堂,而大宗祠则是同一姓氏在多个村落子孙共同供奉的祖先祠堂。前来徐大宗祠祭祀祖先的村落包括芳田、徐店等村落、分属长幼两派的永清徐氏族人 (图一)。

图一 徐大宗祠与徐氏聚落群位置关系图(董妙繁绘制,底图:天地图)
在永清徐氏迁入之前,石楠塘更早的原有居民已不可考。现居石楠塘的徐氏原为东海郡人氏,后迁于浙江金华。据《永清徐氏宗谱》载,金华永清徐氏始迁祖为一世祖东阳长史徐进忠。唐天宝末年(742-756年),徐进忠由郡城(当时的婺州,今金华)故居,迁至郡东南一偏僻之地,即今花楼基。花楼基在石楠塘以南1.2公里处,紧邻武义江畔,徐氏于此繁衍至十七世 (图二)。

图二 金华永清徐氏世系图(部分)(董妙繁绘制)
根据宗谱记载,宋末元初,花楼基祖居“遭彼水火毁废”[3],德润四子各迁居别处:长子梦龙(成八太公)派下迁创西大路、石楠塘、竹园等处;次子雷龙(成十太公)派下迁创芳田;三子霖龙(成十三太公)派下迁创焦岩、山嘴头、祝塘等处;四子云龙(成十四太公)派下迁创浪石头[4]。此后,永清徐氏在此地开枝散叶,逐渐遍布江右(武义江)地区 (图三)。

图三 金华永清派徐氏迁徙世系图(董妙繁绘制)
这些徐氏子孙供奉共同祖先的徐大宗祠 (图四)始建于明万历二十七年(1599),背靠金塘山,前临武义江 (图五),左手有千金山,右手有水碓山,隔江便是望山太公山。大宗祠仅一路,三进两厢,中轴线上从前到后分别为照壁、门厅、前天井、中厅、后天井、后厅,布局规整,建筑面积为 843.7 平方米。

图四 石楠塘徐大宗祠大门(赵晓梅摄,2021年)

图五 石楠塘徐大宗祠(2022年航拍)
大门前的照壁立于江边陡坡之上,两侧有小码头可供舟船停泊。大宗祠之所以选址石楠塘村外的武义江畔,主要考虑族人祭祀的交通便利——春秋时令,周边徐氏各派前来祭祀之时,各派路程较为均等,不再出现“或以地之远近为嫌”[5]的情况,既方便管理,也利于宗族和睦。
徐大宗祠门厅、正厅、后堂面阔各五间,两侧过厅面阔各三间。祠堂梁柱皆以石筑,意指“永远巩固”[6] (图六)。石材是当地宗祠、庙宇的常见建筑材料,徐大宗祠以其巨大的规模而著称,也表现出徐氏宗族的雄厚财力。根据族谱记载,完全石构的大宗祠并非一时之间落成,在初建时只有享堂部分为石构梁柱,此后,历经9次修缮,直至嘉庆十七年(1812)修祠时,才将原享堂、门厅、左右侧厅的原木构梁柱换为了石构[7]。

图六 石楠塘徐大宗祠内部石质梁柱(赵晓梅摄,2021年)
从迁徙历史来看,永清徐氏约于其二十八世徐添时,即1500年左右迁入石楠塘。明万历二十七年(1599)建造大宗祠时,永清徐氏虽业已迁入石楠塘,但据《永清徐氏宗谱》载,首倡建祠的七人均非石楠塘徐氏。从位置上来看 (图一),石楠塘距离徐大宗祠显然更近,该村徐氏却未参与首倡建祠这一重大事件,有可能是徐氏迁入石楠塘不久,家族基业尚未稳固。随着徐氏在石楠塘逐渐发展,在大宗祠后续的修葺活动中,石楠塘徐氏逐渐参与其中。比如咸丰九年(1859)重砌祠堂前照墙时,石楠塘徐氏曾与西大路、竹园一同捐钱八千文,而国湖派捐钱十六千文、白杜塘徐店派捐钱十二千文,从捐钱情况来看石楠塘徐氏并未独立捐钱,且与其他村落徐氏相比不算富裕。可见徐大宗祠选址于石楠塘附近并非考虑该村对大宗祠的修缮或支持,地理位置才是其选址的重要原因。
历经百年历史,修建于永清渡口的徐大宗祠,因不在任何一个村中,未经土改分产,人为破坏较少,主要结构得以保存。徐大宗祠最近一次修缮为2014年[8],此次修缮拆除了室内后期搭建物,天井、墙体、小青瓦屋面等均按现存实物样式进行了修复,石构架、大木构架等进行了整体或局部落架维修,柱、梁、檩等构件进行了拼补加固或原制更换[9],最终大致复原了清末时期徐大宗祠的建筑风貌。徐大宗祠作为金华区域徐氏总祠,直至如今,每当大年三十祭祖时,各村徐氏都会派代表前来参加祭祀活动[10]。
本保信仰与地域社会
如果说位于村外东南的徐大宗祠以宗族关系联系了石楠塘与其他徐氏村落的话,那么位于村内东北的本保殿则以地方保护神的信仰联结起石楠塘与周边非徐氏村落。
所谓本保殿,即供奉本保老爷的庙宇,他是主管一村的神灵,保一方平安。金华一带,几乎村村都有本保殿,大多位于村落边缘。石楠塘的本保殿即位于村东北角的殿山之上,主管石楠塘自然村及其北部上水碓、下水碓两个小村子 (图七)[11]。

图七 石楠塘本保殿位置关系图(董妙繁绘制,底图:天地图)
本保殿面阔三间,殿内正中供奉本保老爷、夫人,判官老爷及无苏老爷在其前方两侧守护 (图八)。本保神像左手供奉着财神、五谷兴(神),右手供奉着土地公、土地婆。殿内左右两山墙壁之上,写有“风调雨顺”“五谷丰登”等本保老爷的保佑“范畴”。本保殿外的墙面左右两侧皆有一人拉马,意指本保老爷出巡及归来,这也是金华一带本保殿的标识形象 (图九)。与徐大宗祠类似,本保殿柱、梁均为石质,体现出村民期冀这些神圣空间永葆持久的愿景。

图八 石楠塘本保殿本保老爷、夫人及判官、无苏像(赵晓梅摄,2021年)

图九 石楠塘本保殿正面图(赵晓梅摄,2021年)
本保殿石梁石柱皆为旧物,未发生变动。梁、柱之上皆有题字,标明每个构件的捐助人。将现存柱、梁题字对照宗谱信息,可知这座本保殿建造的时间上限为明嘉靖二十三年(1544),下限为清雍正八年(1730)。此外,可以看出清初建设该殿时,石楠塘派徐氏捐助了主要石料构件,徐宏文[12]、徐嘉辂[13]、徐际明[14]、徐际燿[15]等人共捐助了3根,其他村的徐氏也有共同出资、合捐石料,如白杜塘派徐廷瑞[16]、徐廷憲[17]等人捐助1根石梁。这反映出在明末清初,尽管本保殿只保一村平安,而附近同族村落也有相助修建的情谊。这种同姓、邻村互助延续至今,在2006年的重修工程中,石楠塘徐氏主导,陈、吴、季、龚等其他姓氏响应,基本每户人家都捐了些钱[18],来购买、制作梁木,装裱神像。在神像的捐助者中,在石楠塘本村之外,西大路、白杜塘等村落也有出资人,而这两个村并不来此祭拜[19]。
作为“保障一方”的地方保护神,本保信仰具有显著的地缘关系属性。尽管周边徐氏村落也协助、支援石楠塘本保殿的修葺,但这是出于邻村之谊,而非宗族之义——石楠塘、上水碓和下水碓的非徐姓居民在本保殿修造之中出力更多,而徐氏宗族网络的大多数村落并未出现在历次修缮名单之中。
本保信仰的庙宇系统似乎也具有宗祠建筑的等级序列,体现于石楠塘北部一组村落共同祭拜的白鹤庙之上 (图十)。这座庙宇位于彭上村西南方向,它是周边竹园、徐店等村落的总本保殿。竹园、徐店等村落内部也有自身村落本保殿,但这些村落的各个姓氏居民仍会在每年农历八月十五、十月二十六等传统庙会的日子,共同前往白鹤庙祭拜。白鹤庙在近年逐渐衰败,原址上修造起铜山寺院,这座佛教寺院原本位于铜山之上,最近迁移于此[20]。尽管白鹤庙已不存,但旧有的庙会传统及其辐射边界依然留存。每年农历八月十五、十月二十六,在寺院前的田地中组织村落之间的斗牛活动,这一活动的参与者也都是来自竹园、徐店等原白鹤庙辐射范围内的村落居民[21]。

图十 白鹤庙位置及其辐射聚落图(董妙繁绘制,底图:天地图)
不论是以宗族为纽带,还是以本保为联系,这些武义江畔的乡村聚落都有着千丝万缕的互动与交往。作为徐氏宗族村落,石楠塘以位于村落边缘的徐大宗祠为中心,在宗祠修建、祭祀的过程中与其他徐氏聚落紧密结合,形成了金华地区的永清徐氏聚落群。这些徐氏聚落又以本保殿为节点,在庙宇修建、进香祭拜的过程中,将周边各姓村落都连结在了一起,也适应着时代发展带来的人口结构变迁。
石楠塘聚落
相比于聚落群的稳固联结,石楠塘聚落自身经历了诸多变迁。20世纪50年代前,石楠塘村落规模比如今小很多,而村内水塘却比如今大许多。聚落建成区域由几个大户人家的大宅院为主体,佃户、长工的小屋散落在大宅院周围,村落外围则是菜园、水塘、田地。彼时,村中房屋大多坐西朝东,面向武义江。一条南北向的主街贯穿村落,南北均有大门,往南通往白杜塘村,往北通往雅畈等地。因其历史悠久,如今这条主街被称为古街,而其两端的大门均已不存。村落得名的石楠塘与荷花塘位于村落东南,包裹村落的围墙延伸至水塘边(图 十一)。主街东侧房屋较少,而西侧宅院林立,这些宅院之间又以东西向的巷道相隔,形成次级村内道路。主街两侧宅院均临街开门,小巷之上又开有侧门;不临街的住宅则以巷道之上的院侧之门做主要出入口。

图十一 1950年代石楠塘聚落示意图(底图为聚落现状航拍图,冯思雨、董妙繁绘制)
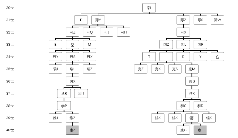
这些大宅院的房主都是拥有大量土地或官居高位的徐氏族人,他们在1950年代的阶级划分中被划为地主,包括肇Y[22]、肇J[23]、维C[24]、康Z[25]、康J[26]、康N[27]、康Y[28]、庭S[29]等9人。查阅族谱,这些徐氏“地主”同为三十四祖日曙[30]之后,相隔五代左右,亲缘关系较为密切。据当地人叙述,肇J发家最早,财力最厚,住宅建造最早,之后为康Z、康J,再后为康Y。这些宅院彼此邻近,各幢房屋之间原本有连廊相通,便于雨天穿行。[31]他们宅院建筑用砖均为自主烧制,说明当时财力雄厚。可见这一支在民国时期发展较好,成为当时石楠塘的主体人口。同为徐氏族人,另外一些住户却一贫如洗,被划入“贫农”阶级。这些贫农与地主之间亲属关系十分疏远,如贫农康L与地主康Z等同为四十世,而其共祖要追溯至其三十世祖宗隆,相隔九代 (图十二),即地主与贫农属于石楠塘徐氏下属的不同房派。亲属关系的疏远、经济实力的差距也反映在两者住宅的分布格局上,地主与贫农的住宅间相距较远,也并无连廊相通 (图十一)。

图十二 石楠塘徐康Z、康L世系简图(董妙繁绘制)
在住宅之外,石楠塘原本有香火厅一座,类似于石楠塘徐氏共同祭祀先祖的村落宗祠,位于村落中心、古街西侧。据村民讲述,竹园、白杜塘、雅金潭等徐氏聚落原均有本村宗祠存在,但皆于上世纪抗日战争中毁坏[32]。而直至上世纪40年代时石楠塘徐氏才计划建造本村村落宗祠,再次说明石楠塘徐氏原本财力不足,直至民国后才开始发家,但该计划最终仍因全国解放而停止。村落北部原本有几处庙宇,村民依稀记得供奉刘猛将的将军庙。村落东北的殿山脚下、水塘北岸有牌坊一座,乾隆五年(1740),石楠塘徐际兆[33]妻申氏因“守节抚孤,克全妇道”[34]而受皇帝嘉奖、敕建,一直保存至今。该牌坊由青石打造,高约六米,面阔三间,顶上三重檐,两侧各雕有一匹骏马,靠东一侧为镂空浮雕,上书“为故名徐际兆妻申氏(1657-1709年)立”,底座为四方高约半米的石基,整体造型肃穆,气度宏伟(图 十三)。据宗谱记载,徐际兆之子徐可秀[35]曾在该牌坊近处为其父母双亲建造家庙,家庙与石楠塘徐氏祭祀的香火厅或多个徐氏聚落共同祭祀的徐大宗祠不同,每年除夕之时,仅徐际兆之子孙在此祭祀,“乡人见之亦为之感泣”[36],惜已不存。

图十三 建于清乾隆年间的旌节牌坊(赵晓梅摄,2021年)
根据老人们的回忆,彼时的村落东南的荷花塘、石楠塘是村人时常逗留的公共空间 (图十四)。大户人家会在茶余饭后来此散步,观荷塘之景,与孩童逗趣[37]。徐大宗祠附近的永清渡口,也曾交通密集,船只竞渡,孩童嬉水,颇显热闹繁华。石楠塘徐维椿(1880-1943年)[38]有诗《溪干风雅》云“早晚船艘下婺州,三三两两不停留。乘风艇小征航远,逐浪篷轻片叶浮。耕笠渔蓑江水静,落霞孤鹜水云秋。忘归闲步溪干上,即景狂歌纪此游。”又有诗《渡头落日》云“浴罢清流心意开,惜无绿蚁是新醅。坐看远岫奇云起,飞入丛林宿鸟回。向晚儿童争野渡,成群羊犊下沙堆。余辉已落西山外,瞑色苍苍归去来。”[39]描绘出当时江畔景致和乡人生活。

图十四 石楠塘与荷花塘(刘悦歆摄,2022年)
将土改前后石楠塘的聚落格局对照来看,原本的徐氏宗族聚落以“主街—巷道”的空间骨架构成清晰的空间层次,住宅朝向基本一致。大宅院紧凑集聚,位于聚落中心,“贫农”、佃户的小屋多位于聚落边缘,主要公共空间在荷花塘、石楠塘西岸以及徐大宗祠前的永清渡口。50年代以来,随着徐氏人口流失和宗族式微,聚落格局发生了显著变化。以住宅建筑为主体的村落肌理呈现为放射状扩张,东西向长度大于南北向宽度,建筑朝向不尽相同。聚落休闲空间也因环境和人口变迁发生了转移,由村落边缘、外围的水塘、渡口转移至古街南部,由外向型转变为内向型。
1949年前夕,不少徐姓国民党官员逃离大陆,石楠塘人口流失严重。20世纪50年代阶级成分划定之后,地主房产地产被收归集体。针对石楠塘人口减少的状况,政府将附近村落的大量人口迁入石楠塘,并将“地主”房屋、土地重新分配给本村的贫下中农。原本一家居住的深宅大院被分给多户人家,这些住户在20世纪下半叶的人口增长、经济发展中不断对原有住宅进行改造,或在村落外围新建住宅,石楠塘的村落布局逐渐变化。环绕村落的围墙被拆除,村落边界不断向外扩展,尤其在村落东、西两个方向新屋建造较多 (图十五)。

图十五 1950年代石楠塘聚落示意图(底图为聚落现状航拍图,冯思雨、董妙繁绘制)与石楠塘聚落现状(2022年航拍)
随着大规模生产建设工作的展开,村落环境发生了巨大变化。 20世纪70年代后,石楠塘所属华南乡地区花卉、苗木发展迅速[40]。村中为种植经济苗木,以及满足不断增长的住房需求,荷花塘、石楠塘等水塘不断被填土掩埋,水域面积逐渐缩小,失去了休憩游玩的功能。而随着交通方式的改变,永清渡口的昔日繁华也渐渐消失在历史中。如今的古街南段成为了该村主要的公共活动空间,当地居民茶余饭后便会在古街南段两侧闲坐、交谈。随着地主、贫农等阶级差异的消失,住宅不再被赋予明显的地位象征,原本地主聚居的古街南段成为了新的聚落中心。
——————————
注释:
[1] 金华市地名办公室编:《浙江省金华市地名志》1985年。
[2] 《永清徐氏宗谱:卷之末》2012年。
[3] 《立约人徐孟遐可全尔宏士魁等为收族以慰孝思事录》,《永清徐氏宗谱:卷之一上》2012年。
[4] 梦吉:《重修徐氏宗谱序》,《永清徐氏宗谱:卷之一上》2012年。
[5] 徐輅:《叙创修祠堂事项》,《永清徐氏宗谱:卷之一上》2012年。
[6] 徐輅:《叙创修祠堂事项》,《永清徐氏宗谱:卷之一上》2012年。
[7] 徐登瀛:《永清徐氏十二续修宗谱序》,《永清徐氏宗谱:卷之一上》2012年。
[8] 徐氏永清宗祠理事会:《永清徐氏宗祠重修简解碑文》,《金华永清徐氏宗谱:全家福册》2015年。
[9] 浙江省古建筑设计研究院:《金华石楠塘徐氏宗祠修缮设计方案》2013年。
[10] 2021年1月25日于竹园村访谈徐国建(竹园村村干部)。
[11] 2021年1月25日于石楠塘村访谈楼元禧(石楠塘村村民)。
[12] 未在宗谱中发现此人信息。
[13] 三十二世,生于康熙丙辰(1676年),卒于乾隆丁丑(1757年)。
[14] 三十一世,生于崇祯癸酉(1633年),卒于康熙庚午(1690年)。
[15] 三十一世,生于崇祯甲戌(1634年),卒年未知。
[16] 二十七世,生于嘉靖丁亥(1527年),卒于万历丙戌(1586年)。
[17] 二十七世,生于嘉靖庚寅(1530年),卒于万历乙卯(1579年)。
[18] 2021年1月25日于石楠塘村访谈楼元禧(石楠塘村村民)。
[19] 2021年1月27日于石楠塘村访谈章持平(石楠塘村村民)。
[20] 2021年1月25日调研时仍在建设.
[21] 2021年1月25日于竹园村访谈徐国建(竹园村村干部)。
[22] 徐肇Y,三十九世,石楠塘,顺八十九,考名锡龄,字以如,号寿祺,监生。生于光绪癸巳1893年,卒于民国癸未1943年。
[23] 徐肇J,三十九世,石楠塘,顺三十八,讳肇杰,榜名希英,字仲俊,号荣卿,监生。生于光绪乙卯1879年,卒于民国甲申1944年。
[24] 徐维C,三十九世,石楠塘,顺四十二,榜名椿,号寿卿,字荫轩,邑庠生。捐资兴学,奖给三等金质嘉祥章执照。生于光绪庚辰1880年,卒于民国癸未1943年。
[25] 徐康Z,四十世,石楠塘,康廿一,字杶琴,号茂林,浙江省立第七中学毕业。生于宣统己酉1909年,卒于1955年。葬后垄塘山。
[26] 徐康J,四十世,石楠塘,康二,字汝舟,号航之。生于光绪庚子1900年,卒年不详。
[27] 徐康N,四十世,石楠塘,康廿七,字好德,一字寿山,号静安。生于民国癸丑1913年,卒于1950年。葬龙山。
[28] 徐康Y,四十世,石楠塘,康四十,字精益。生于民国戊午1918年,卒于民国己巳1929年。
[29] 徐庭S,四十一世,石楠塘,祚七,名庭涉。生于民国癸酉1933年,卒年不详。
[30] 徐日曙,三十四世,石楠塘,贤四十七,讳日曙,字光贤.生于康熙壬寅1722年,卒于乾隆乙卯1795年。
[31] 2021年1月26日于石楠塘村访谈季爷爷(石楠塘村村民)。
[32] 2021年1月25日于竹园村访谈徐国建(竹园村村干部)。
[33] 徐际兆,三十一世,石楠塘,章二百六,讳际兆,字行之。生于顺治戊子1648年,卒于康熙戊辰1688年。
[34] 《永清徐氏宗谱:卷之十》2012年。
[35] 徐可秀,三十二世,石楠塘,绍百四十六,讳可秀,字含芳,号钝庵,贡生。生于康熙乙亥1695年,卒于乾隆壬午1762年。
[36] 叶天简:《又序》,《永清徐氏宗谱:卷之末二》2012年。
[37] 2021年1月27日于石楠塘村访谈章持平(石楠塘村村民)。
[38] 徐维椿,三十九世,石楠塘,顺四十二,名维椿,榜名椿,号寿卿,字荫轩,邑庠生。生于光绪庚辰1880年,卒于民国癸未1943年。
[39] 徐维椿:《石楠塘顺行四十二爱吾庐主人寿乡公遗稿》,《永清徐氏宗谱:卷之末》2012年。
[40] 金华市地名办公室编:《浙江省金华市地名志》1985年。