@各位街坊
广州这些草坪
拟免费开放露营野餐
😍😍😍
5月4日,广州市林业和园林局在官网发布了关于公开征求《广州市公园绿地开放共享区域名单》(以下简称“名单”)意见的公告。
名单包括了73个可搭帐篷开放共享区域,和29个可开展其他活动区域的绿地点位。
其中,白云山拟开放8个位置搭帐篷;越秀公园东北门云道入口草坪区、二沙岛艺术公园内大草坪等热门位置预计可铺设野餐垫、休闲、游憩等。

可搭帐篷开放共享区域
包括73个点位,每个区都能搭
可搭帐篷开放共享区域是指,公园开放时间内公园草坪可搭建中小型的家用帐篷。该区域共包括73个点位,全市11个区均有场所。具体要求包括:占地面积小于5平方米,高度不超过1.5米,不得使用脚钉固定。
此外,帐篷不能全封闭,要能从外面观察到帐内情况,以便巡防人员发现安全隐患,及时提醒或救助。帐篷内不能有吸烟、烹饪或大声喧哗等不文明行为,共同维护良好的休闲空间。

本次名单显示,白云山将一口气开放8个大草坪供游客搭帐篷。新增位置包括云台花园的吊瓜树草坪、明珠楼景区的明珠湖草坪、鸣春谷景区的可憩大草坪。
除此之外,华南国家植物园也开放了4个位置;白云湖公园的东湖、西湖共开放了11个位置,是开放点位最多的公园;番禺区的大学城滨江绿化带、大学城中心湖公园也正式进入“赛道”。




(上下滑动查看名单)
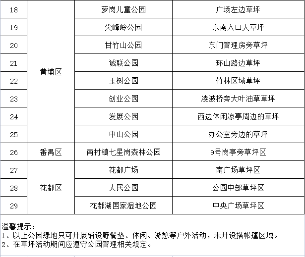
可开展其他活动区域
这些草坪只可铺设野餐垫
可开展其他活动的绿地,是指只可开展铺设野餐垫、休闲、游憩等户外活动,不开设搭帐篷区域的绿地。

此次名单共包括29个点位,涉及越秀、天河、白云、黄埔、番禺、花都六区。越秀公园东北门云道入口草坪区,二沙岛艺术公园内大草坪,广州市儿童公园草坪区、林下空间均在名单内。
温馨提示,在草坪活动期间应遵守公园管理相关规定。


(上下滑动查看名单)
公告提出,为给广大市民游客提供更多绿色休闲空间,按照住建部《关于开展城市公园绿地开放共享试点工作的通知》相关工作部署,市林业园林局全面摸查梳理全市各类公园绿地中可供游憩活动的草坪区、林下空间,整合市、区公园绿地资源,进一步拓展公园绿地开放共享空间和开放类型,建立了《广州市公园绿地开放共享区域名单》,并公开征求社会公众意见。
公众可在5月11日前向广州市林业和园林局反映或提交。提交意见请留下姓名和联系方式,以便作进一步联系。
具体途径如下:
来源:广州越秀发布、广州市林业和园林局、新快报
编辑:李昕
责编:谭莎
编审:李倩