行业主要上市公司:中国船舶(600150);渤海轮渡(603167);厦门港务(000905);招商蛇口(001979);北部湾港(000582);上港集团(600018)等
本文核心数据:全球邮轮运力数;全球邮轮游客人数;全球邮轮市场规模;全球邮轮集团市场占有率
产业概况
现代邮轮的雏形出现于19世纪30年代,于20世纪20-60年代率先在北美地区实现现代化转型。现代邮轮业主要以大型游船为依托,跨国旅游为核心业务,属旅游市场高端产品。
邮轮产业链是以邮轮为主要载体,休闲、观光、游玩等为具体内容,围绕船舶制造、港口服务、后勤保障、交通运输、游览观光、餐饮购物和银行保险等行业形成的产业链条。邮轮产业链上游主要包括邮轮的设计、研发、制造和装配,以及港口码头的建设;中游邮轮公司负责邮轮旅游及运输的经营管理;下游是在港口码头衍生的邮轮旅游相关服务。

邮轮产业链上游邮轮设计制造的代表性企业有意大利的芬坎蒂尼、德国迈尔船厂、法国大西洋公司等;中游邮轮运营公司代表性企业有嘉年华集团、皇家加勒比集团、诺唯真集团、星梦邮轮、迪士尼邮轮等;下游港口服务主要为各大国际性港口包括巴塞罗那港口、迈阿密港口、中国香港海运大厦等。

产业发展现状
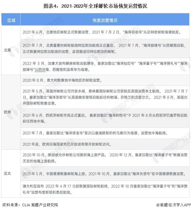
1、全球邮轮市场强劲复苏
(1)全球邮轮运力稳步增长
2016-2022年,全球邮轮邮轮运力供给稳步增长。2022年全球邮轮运力达62.5万个标准床位,同比增长3%。

(2)全球邮轮旅客量明显回升
随着人们对物质与精神的追求提升,以及对邮轮旅游休闲文化的理解加深,邮轮产业曾是全球旅游业中增长最为迅猛的行业。2016-2019年全球邮轮旅游人数持续增长,根据国际邮轮协会(CLIA)数据统计,2019年全球邮轮市场游客量再创新高,达到29.7百万人次,同比增长4.2%。2020-2021年,受新冠疫情影响全球邮轮产业基本基本停摆,2020-2021年全球邮轮旅客量持续下降。
2022年,得益于各国陆续放松旅行限制,全球邮轮市场强劲复苏,全球主要邮轮公司所属邮轮船队全面复航。2022年全年全球邮轮旅客量明显回升,达20.4百万人次,同比增长325%。


2018-2022年,全球邮轮游客平均年龄为46.5岁,年龄结构中占比最大的为60岁以上的人群,占比为33%。

(3)邮轮市场收入受疫情影响明显减少
从全球邮轮市场收入来看,随着全球居民收入水平、消费能力及对高端邮轮旅游认知度的提升,2016-2019年全球邮轮市场规模逐年扩大,2019年达1545亿美元。2020-2021年,受新冠疫情影响,全球邮轮市场基本停摆,邮轮市场收入明显减少。根据国际邮轮协会(CLIA)统计,2020和2021年全球邮轮产业为全球经济分别做出了634和750亿美元的贡献。

2、亚洲地区邮轮行业发展放缓
2019年以来,受到新冠疫情及防控政策的影响,亚太地区邮轮市场发展因落后于全球其他地区运力的需求和中国大陆短航线选择的减少而有所放缓。2019-2022年,来自亚洲的邮轮乘客数量从373.8万人减少至79.1万人;前往亚洲的邮轮乘客数从397.7万人减少至94.6万人。

3、中国邮轮产业持续推进全产业链发展
自2018年中国正式进入邮轮建造领域起,中国邮轮产业持续推动实现从“邮轮建造到邮轮运营再到邮轮港口和邮轮旅游配套服务”的上、中、下游全链条、一体化发展。目前,我国国产大型邮轮实现两艘同建,至2023年底实现第一艘国产大型邮轮正式交付,中国邮轮产业将真正进入到邮轮全产业链发展阶段。

产业竞争格局
1、区域竞争
(1)北美地区是全球邮轮产业最大客源市场
CLIA数据显示,2022年,北美地区是全球邮轮产业最大客源市场,占比高达62.1%;其次是西欧,占比为26.8%。

(2)加勒比海和地中海为最主要旅游目的地
2022年,加勒比海地区和地中海地区以其独特优势成为全球邮轮游客最主要的邮轮旅游目的地,北欧是第三大邮轮目的地。

2、企业竞争:邮轮运营企业市场集中度高
目前全球邮轮旅游市场主要为三大集团所占领,分别为嘉年华集团、皇家加勒比集团及诺唯真邮轮公司。
根据全球邮轮公司年报公布数据及邮轮行业收入对2021年市场占有率进行计算得到嘉年华邮轮集团是全球邮轮行业当之无愧的领军企业,营收份额占比37.1%,嘉年华邮轮集团、皇家加勒比邮轮集团、诺唯真三大邮轮集团占比71.8%,全球邮轮行业市场集中度较高。
按乘客人数来看,2021年嘉年华集团占比最高,市场份额占比为42%,皇家加勒比邮轮集团和诺唯真占比分别为23.6%和9.5%。

产业发展前景及趋势预测
1、全球邮轮运力将继续增长
据国际邮轮协会(CLIA)预测,2023-2028年,全球邮轮运力将继续增长。到2028年,全球邮轮运力有望达到74.6万个标准床位。

2、邮轮客运量预计将持续攀升
据国际邮轮协会(CLIA)预测,全球邮轮客运量预计将持续攀升,2023年全球邮轮旅游市场游客数将达3150万人次,达到2019年水平的106%;到2027年,全球游客数量预计将达3950万人次。据前瞻测算到2028年,全球邮轮游客人数将超4000万人次。

3、邮轮市场未来会越来越年轻化
据CLIA2022年对全球不同年龄阶段邮轮旅客再次邮轮出行计划的意愿调查,1981-1996年出生的旅客意愿最高,88%的旅客表示愿意再次安排邮轮出行。可见,邮轮市场未来会越来越年轻化。

4、邮轮建造绿色化、低碳化、智能化
顺应国内外船舶产业电气化发展动向、绿色船舶与自动化、智能化融合发展的趋势,未来邮轮建造也将朝着绿色化、低碳化、智能化方向发展。
例如,2023年3月,美国绿色能源公司Bloom Energy研发的150千瓦固体氧化物燃料电池(SOFC)成功安装在了全球最大绿色豪华邮轮“MSC World Europa”号邮轮上,为该船在港内使用LNG期间提供了辅助电力,是。
更多本行业研究分析详见前瞻产业研究院《中国邮轮旅游行业发展前景预测与投资战略规划分析报告》,同时前瞻产业研究院还提供产业大数据、产业研究、产业规划、园区规划、产业招商、产业图谱、产业链咨询、技术咨询、IPO募投可研、IPO业务与技术撰写、IPO工作底稿咨询等解决方案。