也算好消息了:日本政府放宽个人旅游签证了。据日本驻华使馆对旅游签证申请的最新政策,想申请5年、3年和单次旅游签证的,无需提供纳税证明!也就是说,之前被完税证明挡住的大部分人,比如自由职业者、退休的朋友,看到了申请的希望。

那么,最新的简化政策规定了哪些要点?

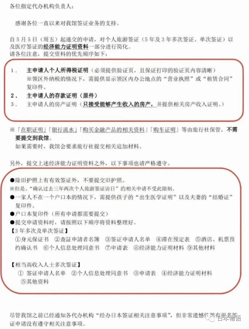
1、申请5年、3年和单次旅游签证,简化政策来了,纳税证明不再是唯一审核标准。
2、凭借纳税证明申请签证的,最优获得签证审批,次之是足额存款证明,最后是房产出租收入证明。
3、金融产品购买证明和车辆购买证明,也可以作为申请辅助材料使用,但不是决定性材料。

从以上内容可以看出,纳税证明仍然是最管用的,只要提交了标准的纳税证明,就几乎没有拒签或终止的,使馆最喜欢用纳税证明评估申请人情况。所以,如果您纳税够,就别走简化程序,踏踏实实给纳税证明会更容易下签。
但是没有足够的纳税证明,用存款证明和房租收入证明申请时,使馆要做自我评估。那么就强烈建议大家一定要多存钱去开存款证明。比如,申请5年多次往返签证,需要存上百万,申请3年的,最好能突破50万,申请单次的,至少也要够30万。

但是,并不是说有大额存款证明就能出签证。因为使馆会根据您收入明细、余额、收入类型等做全面评估,当然不同领区对于申请材料的纳税额和存款额要求会有所不同,各个使馆的管辖地区和联系方式如下,大家有需要可自行咨询:

此外从5月8日起,日本将新冠病毒的定位从“2类传染病”移至到“5类”,同时全面废除入境限制措施,仅在羽田、成田、关西等5座重要机场对新的传染病流入开展日常监测。
对于大家最关注的疫苗和核酸检测证明,日本已从4月29日起就不再需要出示,针对我国大陆直飞赴日的随机抽查也不再实施。这一系列的准备,都是为了大幅放宽外国人赴日旅游,恢复疫情给日本带来的经济损失。

说来目前来日本旅行的中国游客的人数还不到疫情之前的10%。日媒表示原因在于签证!中国人来日本旅行需要的旅行签证,有很多限制。首先是跟团游,目前还没有开放。还有个人旅游签证,相当于只开放高收入人群,所以是单纯签证的问题,物理上没办法来日本旅行。

我国驻日大使吴江浩近日表示,最近《灌篮高手》、《铃芽之旅》等日本动画电影在国内大受欢迎,吴大使在提出个人建议时表示:“也许可以让中国游客免签证前往日本,以促进更多人际交流。”

希望日本政府应该考虑给予我国游客赴日免签的待遇,或者进一步放低签证要求,开放赴日旅游有助于促进中日民间友好~你们觉得呢?
以上です
资料来源:网络综合整理
如果喜欢我们的作品,请持续关注日本物语,并动动您的小手给我们加星标,以及文章右下角的“在看”!
以下是星标的添加方法,在这里要感谢各位读者,我们需要大家的支持,你们的支持是我们一所悬命的动力!
别忘了点“在看”哟↓↓