南都讯 想露营但不知道有哪些好去处?广州这些公园绿地或将对市民开放!5月4日,广州市林业和园林局在官网发布了关于公开征求《广州市公园绿地开放共享区域名单》(下称“名单”)意见的公告。名单公示了73个可搭帐篷开放共享区域和29个可开展其他活动区域的绿地点位。

名单指出,可搭帐篷开放共享区域是指,公园开放时间内公园草坪可搭建中小型的家用帐篷。该区域共包括73个点位,全市11个区均有场所。
具体要求包括:占地面积小于5平方米,高度不超过1.5米,不得使用脚钉固定。此外,帐篷不能全封闭,要能从外面观察到帐内情况,以便巡防人员发现安全隐患,及时提醒或救助。帐篷内不能有吸烟、烹饪或大声喧哗等不文明行为,共同维护良好的休闲空间。
名单显示,白云山将开放8个大草坪供游客搭帐篷。新增位置包括云台花园的吊瓜树草坪、明珠楼景区的明珠湖草坪、鸣春谷景区的可憩大草坪。;越秀公园东北门云道入口草坪区、二沙岛艺术公园内大草坪等热门位置预计可铺设野餐垫、休闲、游憩等。
此外,华南国家植物园也开放了4个位置;白云湖公园的东湖、西湖共开放了11个位置,是开放点位最多的公园;番禺区的大学城滨江绿化带、大学城中心湖公园等也同步“上榜”。
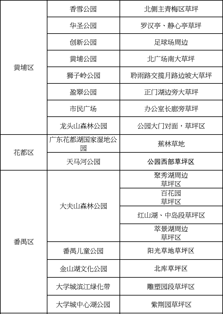
附:
广州市公园绿地开放共享区域名单(可搭帐篷)点位




广州市公园绿地开放共享区域名单(其他活动)点位


南都广州新闻部出品
采写:南都记者 陈卓睿