​旅游出行等已超2019年同期水平,消费规模迎巅峰
鞭牛士
2023-05-04 15:35:01

原标题:​旅游出行等已超2019年同期水平,消费规模迎巅峰

鞭牛士 5月4日消息,国内旅游人次超2019年近两成,收入持平略增。

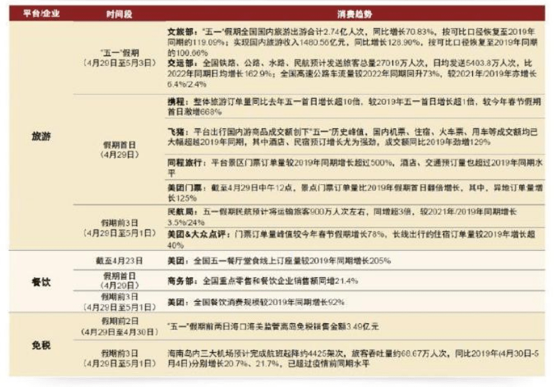
据文旅部数据,五一假期全国国内旅游出游人次和收入分别同比增长71%和129%,恢复至2019年同期的119%和101%,为2020年以来最高水平。

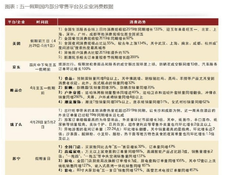
除文旅部披露的旅游消费数据已超疫情前水平外,携程平台亦发布五一国内酒店、景区门票、机票订单量均超2019年水平;服务业态方面,据商务部,假期首日全国重点餐饮企业销售额同增36.9%,假期前三天美团平台生活服务业日均消费规模较2019年同期高增133%,迎五年来五一假期消费高峰。

相关内容

热门资讯

不要进山!西安四区县发布封山控... 今天(5月15日) 西安市长安区、鄠邑区、周至县、蓝田县 发布封山控峪通告 ↓↓↓ 为有效应对5月...
“新征程上的奋斗者”杨育:无障... “无障碍旅游对残疾人来说不只是几张照片那么简单,而是对‘我还可以爱、我还能被爱、我还可以创造回忆’的...
四时落日各不同,读懂西子湖晨昏... 位于浙江省杭州市的西湖,作为一处开放式的湖泊型风景名胜区,其总面积约6.5平方公里的湖面被群山、长堤...
江西龟峰举报“恩人”沈女士,正... “守规则的同时,别丢了同理心!” 近日,江西一女子带孩子去爬龟峰山,下山途中小孩不小心擦伤了小腿,...
图布斯走进河北旅游职业学院 共... 为深入推进产教融合、赋能职业教育高质量发展,5月14日,承德图布斯科技集团有限公司应邀走进河北旅游职...