今天(5月1日)是“五一”小长假的第三天,假期已经过半。假期前三天,市民出行热度较高,高速出行方向拥堵时间较长,市区内交通情况尚好,但一些公园景区周边因游客过于集中也造成了车多拥堵情况。
今年“五一”假期,市民自驾出游的比例较多,除了出京的远途游以外,北京市近远郊的景区、度假村也是出行热门地区,加之外地进京游客较多,长城、香山等景区周边的交通流量较大,每天车多拥堵的持续时间较长,基本上会从早上8点一直持续到下午4点左右。
根据假期前三日的交通情况来看,近期昌平居庸关、房山十渡风景区、野三坡景区、香山地区是市民出行热点。交管部门也加强了警力配备,对拥堵路段进行疏导,并及时发布路况提示信息。
记者注意到,近日来,上述景区车多流量大,每天景区开园后停车场会迅速饱和,因此也造成了周边的一些道路的严重拥堵情况,因此特别提示自驾从高速公路出游的市民朋友,假期出游前提前规划,合理安排行程,上午应提早出发。
市区方面,从总体情况来看交通压力并不算大,除了假期首日上午交通指数峰值达到7.6,接近严重拥堵状态外,之后两日北京城区交通总体处于比较畅通的状态。
不过,一些热门景区周边的交通压力攀升明显,例如故宫、北海公园、景山公园周边道路车流集中,时常会造成文津街、景山前街一线车多缓行,建议途经车辆尽量避开上述道路通行。天坛公园南门是不少旅行团和外地游客出公园的首选,这也导致了周边的永定门东街与景泰路拥堵较为严重,属地交警已加强了秩序疏导。
鼓楼、什刹海、灯市口、东单、动物园等区域内的交通压力也都比较大,交管部门也会根据道路交通情况适时采取一些交通管制措施。既包括针对机动车的限行措施,同时,针对一些游客密集的路段,也会采取限制自行车骑行通过的要求。
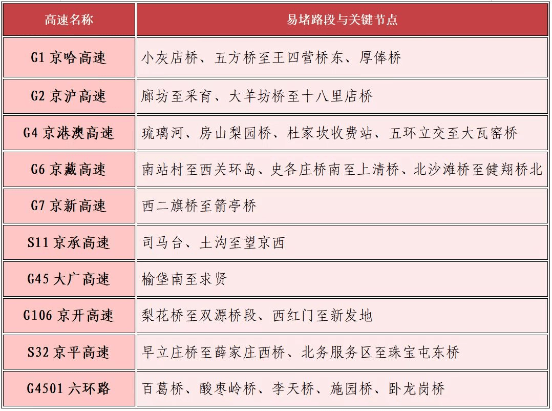
此外,随着假期过半,一些市民也即将踏上返程归途。交管部门提示,假期后半段从14至19时,京藏、京承、京港澳、京沪、京开、机场等高速进京方向的交通压力将有所增加,特别是5月1日、2日、3日下午13至20时通行压力将尤为突出,预计京藏高速康庄桥到陈庄桥、回龙观桥到上清桥,京承高速麒麟楼隧道到司马台立交桥、杨雁桥到望和桥,京港澳健康城收费站到房山梨园桥、周口店路出入口到大瓦窑桥,京开高速薛营桥到天宫院桥等路段容易出现车辆排队的情况。
假期余额不足,小伙伴们是否已经准备返京了?
特为您送上假期交通出行宝典——返京篇,助您返京平安顺畅。
天气情况
根据专业气象台预报,假期最后两天天气以多云为主,2日阴转多云,山区有阵雨;3日多云。请及时关注天气预报。
高速返京
注意啦!5月3日是高速公路小客车免费通行的最后一天,免费通行截止时间为5月3日24时,在此之前驶离驶离收费站出口可享受免通政策。
假期最后两日将逐步迎来返程高峰,预计下午16时至晚间20时京藏、京承、京港澳、京开、京沪高速等主要高速公路进京方向车流集中,交通运行压力突出。
5月3日10时至22时京平高速北务服务区、京港澳高速窦店服务区、京承高速土沟停车区进京方向车流量大。
琉璃河、康庄、求贤、司马台等进京检查站在返程时将出现拥堵排队情况。

出行小提示

铁路返京
假期最后两日迎来返程客流高峰,预计5月3日为最高峰,到京旅客人数63.2万人,客流较大的是北京南站和北京西站。高峰时段到站客流集中,场站周边道路、停车场压力较大。部分列车将于凌晨抵京,交通部门采取多项措施全力保障夜间到达旅客接驳城市交通。
出行小提示
民航返京
为应对假期最后两日返程抵京大客流,交通部门加强组织做好地面交通衔接和保障,重点加强夜间出租车和巴士运力的补充。
出行小提示
市交通运行监测调度中心(TOCC)实时监测全市交通运行情况,并与交管、高速、公交、轨道、民航、铁路等部门开展交通综合协同调度,联动指挥,第一时间通过多种渠道发布及时、准确、全面的交通出行信息,全力保障假期返京交通运行平稳。
来源:知道News
▼
下一篇:假期第三天 西岭雪山接待能力充足