2023年“五一”假期
从4月29日至5月3日
共5天
哪些路段车流量密集?
有哪些安全注意事项?
小福这就奉上一份出行攻略
快来收藏吧
免费通行
7座以下(含)载客汽车
通行高速公路免费

小福提醒,提前规划行程,尽量避开高峰时段、热门路线和拥堵节点,守法规知礼让,安全文明出行,确保假期顺利往返。
交通流量研判
4月28日(节前一天)下午,将出现第一个出程流量小高峰,4月29日达到节日出程的流量最高峰值(超过500万辆次)。
4月30日至5月1日,热门景区周边及福厦漳泉区间的高速公路流量持续高位运行。
厦门5月1日起提前进入返程,5月2日下午及3日全天,迎来全省返程高峰。
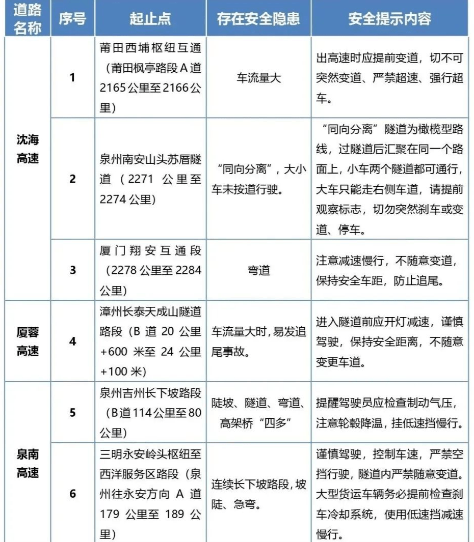
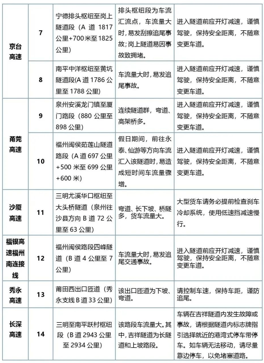
易拥堵路段、收费站
(21处,上下滑动查看)






省内热门景区及收费站汇总

全省天气情况
据省气象台预测,“五一”假期全省多阴雨天气,低能见度、降水可能对交通出行带来不利影响。4月29日,全省阴有阵雨或雷阵雨,北部地区部分有中雨;4月30日,全省多云到阴,南部、沿海地区部分小雨,龙岩部分中雨;5月1日,全省大部阴有阵雨或雷阵雨,南部地区部分有中雨,局部大雨;5月2日,全省阴有阵雨或雷阵雨,西北地区部分中到大雨;5月3日,全省阴有小到中雨,西北部大到暴雨。
事故易发点段
(上下滑动查看)


事故易发隧道
近三年易发事故隧道8处:京台高速牛岩山隧道(福州往古田方向)、沈海高速大坪山隧道、泉南高速龙阁岭隧道(泉州往三明方向)、沙厦高速龙门岭隧道(厦门往安溪方向)、厦蓉高速天成山隧道(漳州往厦门方向)、泉南高速西洋隧道、福银高速雪峰山隧道、京台高速黄竹山隧道(福州往古田方向)。
安全注意事项
1.无论大型客车还是小型汽车都必须全程全员系好安全带,尤其后排乘客不要忽视。
2.应急车道只有车辆在发生故障或事故的情况下才可临时停车。非紧急情况下不得占用应急车道通行或停放车辆,否则将被处罚款200元,驾驶证记6分或9分。
3.“五一”长假持续严查酒驾,举报有奖,相互提醒,切莫侥幸。严禁未成年人无证驾驶,严查超速超员行车,严防二轮摩托车、电动自行车和行人上高速。
4.高速公路上车辆发生故障或事故后,应牢记“车靠边、快警示、人撤离、即报警”,人员迅速撤离护栏外,并在来车方向150米处摆放三角警示牌或锥筒,严防二次事故。
5.雨雾天牢记“限速、控距、亮尾”,途经能见度低和积水路段要做到开车灯、松油门、稳方向,避免急刹侧滑失控,能见度低于50米时,尽快驶入服务区或驶离高速公路。
各地路段提示
(上下滑动查看)
施工管制路段

福州
沈海高速石牌山隧道A道同向分离路段,车流高峰时易因车辆变道刮擦导致拥堵,拥堵时可提前由渔溪口出高速绕行324国道。
甬莞高速福州段透堡服务区至大帽山隧道口(A/B道双向),部分路段因路面沉降跳点较多,提醒驾驶员途径时控制车速。
厦门
互通匝道出口易发事故,提醒驾驶人临近出口注意观察指路标志,提前梯次变道驶出高速,注意控制车速,保持安全车距,一旦错过出口,应“将错就错”行至下一出口再折返,切勿在高速公路上随意变道、停车、逆行或倒车。
漳州
沈海主线西溪大桥(漳州往龙海、东山方向)因施工重建双向封闭无法通行,提醒提前规划行程,避开施工封闭路段。
泉州
沙厦高速德化连接线和泉南高速吉州路段为长下坡路段,提醒货车挂低挡行进,避免长时间踩刹车,万一刹车失灵,应将车辆驶入紧急停车处缓冲。
甬莞高速龙门路段隧道、弯道多,提醒过往车辆控制车速、保持安全车距,隧道内不随意变更车道和超车。
三明
长深高速3018公里处(永安段)正在施工,双向车辆需改辅道行驶,提醒途经车辆注意观察路面提示信息,减速慢行。
莆田
秀永高速仙游城区出口匝道较窄易发事故,莆田西出口往市区方向交叉口红绿灯处易拥堵,并可能延伸造成莆田西出口匝道阻滞,提醒驾驶人错峰出行,谨慎驾驶。
南平
假期前往武夷山景区的九曲收费站易拥堵,建议江西往武夷山车辆,提前至武夷山收费站下高速前往景区;南平往武夷山车辆,提前至兴田收费站下高速前往景区。
龙岩
厦蓉高速龙岩西往返古田路段、新泉至豪岭收费站易拥堵,提醒驾驶人务必按道行驶,保持安全车距,尽量避开高峰时段出行。
宁德
辖区隧道较多,高峰期易因刮擦事故引发拥堵。进入隧道请提前减速、开启大灯、保持安全车距,隧道内不得随意变更车道,将对变道等违法行为进行抓拍。
来源丨福建交警微发布
编辑 | 庄 敏
责编 | 陈博杰
审核 | 黄 俊
总监制 | 泉港区融媒体中心