今年“五一”假期是春节后首个“长假”
大家计划去哪儿玩呢?
“五一”出行
广东交通如何?有何注意事项?
小编都为你整理好了!

广东高速公路:
预计将出现3个波次的出行高峰
4月29日迎高速车流高峰
4月24日,记者从广东省交通运输厅获悉,五一假期(4月29日0时至5月3日24时)实施七座及以下小客车免收通行费政策。预计广东高速公路高峰日(4月29日)车流量达854万车次,同比去年五一高峰日上升约17%。
4月24日,广东交警发布最新研判,预测4月28日下午、29日上午和5月3日下午全省将出现3个波次的出行高峰,整体呈现分散出程、集中返程、持续高位运行的特征。

在广东假期道路交通总体态势方面,预计今年“五一”假期,群众出行需求持续回升且集中释放,道路交通将呈现“三个集中、一个上升”的特点:
高速公路出行集中、自驾旅游出行集中、潮汐车流集中,安全风险上升。中长距离景区游、乡村游、农家乐活动将增多。假期走亲访友、聚餐聚会活动增多,酒醉驾事故风险突出;
客货运需求旺盛,网约车、拼包车、货车、客车多拉快跑、长时间驾驶现象增多,超员、超载、超速及疲劳驾驶肇事肇祸风险上升;
农村地区人流车流增多,人车混行、摩电穿行导致涉行人、摩电事故风险上升;
高速公路通行车辆增多,事故风险上升。
预计今年五一假期,广东高速公路路网日均车流量约785万车次,同比上升约23%。预计假期前一天(4月28日)下午开始,部分车主会选择提前出行,广州、深圳等中心城市的出城车流密集,出行出游车流将在假期第一天(4月29日)集中出现,4月30日车流将有所回落;5月2日部分返程车流开始出现,5月3日是回程车流高峰,各省内、省际主干道,以及大中城市进城方向车流聚集。节后第一天(5月4日)车流回落,仍有部分返程车流。
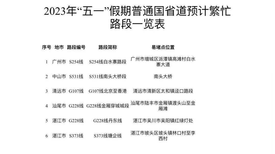
今年五一假期,预计广东省高速公路易堵点位共计113处,其中易堵路段104处,易堵服务区6对,易堵收费站3对;全省普通国省道易堵点位共计6处。
查看广东高速公路易堵点↓↓





广东交警提醒,广大司机朋友尽量避开高峰时段出行,出行前建议使用导航地图软件,合理规划出行路线。高速公路行车请注意保持安全车速和安全车距,不超速行驶,不疲劳驾驶,不随意变更车道,更不能占用应急车道,遇缓行拥堵时,请依次排队通行,切勿随意穿插或加塞,避免发生交通事故或加剧交通拥堵。开车不喝酒,喝酒不开车,切勿触碰酒驾高压线。“五一”期间,广东交警将以“零容忍”的态度持续开展酒驾醉驾专项整治行动。请牢记“安全带”就是“生命带”,前后排驾乘人员全程都应系好安全带。骑乘摩电,头盔必戴。
广铁:
今年铁路客流基本没有淡季
“五一”假期增开多趟列车
4月24日,记者从铁路部门了解到,今年以来,广铁集团客流持续火爆,1月1日至4月23日,旅客发送量突破1.6亿人次,同比增长76.3%,与2019年同期基本持平。根据车票预售情况,今年五一假期广铁旅客发送量将超2019年同期。

今年以来,随着各地经济全面复苏、跨区域人员流动提速,以及探亲访友、旅游观光、商贸往来等出行需求不断增长,铁路客流开始走高。
清明假期,广铁集团共计发送旅客1032.7万人次,同比增长296%,超2019年5个百分点,其中4月1日发送188.1万人,创下了今年单日峰值。特别是近期第三届消博会在海口召开、第133届广交会在广州召开,国内国际游客大量涌入,广铁预计五一假期日均客流将超春运期间日均客流。
据广铁集团客运部介绍,往年春运过后,铁路客流有一个多月的淡季,但今年人们出行意愿强烈,铁路客流基本没有淡季。
“应对五一假期客流出行需求,4月27日至5月4日期间日均开行列车1463对,最高日安排开行1536.5对,其中动车组1340对,开行临客列车156.5对,其中临客动车组89对,最大程度挖掘运输潜力、满足假期内爆发性的客流增长。”广铁集团客运部高工黄瑜楚介绍。

广州白云机场:
出入境客流总量将达12万人次
客流高峰会出现叠加
4月24日,记者从广州白云出入境边防检查站获悉,“五一”假期临近,同时受春季广交会影响,广州白云机场口岸客流将进一步攀升,预计“五一”假期(4月29日-5月3日)出入境客流总量将达12万人次。
白云边检站相关负责人介绍,今年“五一”假期适逢春季广交会(4月15日至5月5日),客流高峰会出现叠加,“同时受疫情影响,积压三年的旅游需求释放,预计中国公民出境游人数会有所增长”。
结合五一假期中国公民出境高峰与春季广交会外国人入境高峰交错的实际情况,白云边检站预测4月28日、29日将迎来出境客流高峰,5月3日、4日将迎来入境客流高峰,日均出入境客流预计将达2.5万人次,环比增长约5%,较去年五一假期增长达13倍。

值得注意的是,单个高峰持续时长约1至2小时,其中最高峰时段客流预计将达到1000至1200人次/小时。白云边检站提醒,请广大旅客妥善安排个人出入境行程,通关过程中如遇困难,请及时向现场边检民警寻求帮助。
“五一”放飞前
先看看假期旅游安全提示!
“五一”假期即将来临,广东进入旅游旺季,旅游安全风险值得关注。
为确保安全,广东省文化和旅游厅近日发出旅游安全提示,提醒广大游客,出游时务必加强风险防范,合理规划行程,做到安全出行、平安旅游、文明游玩、理性消费。

游客出游赏花。图源/新华社
提前做好行程规划
出行前,请密切关注外交外事、文旅、交通、卫健等部门发布的出行提示信息,提前查询旅游景区开放、门票预约措施和酒店住宿预订情况,合理规划旅游行程,避免前往安全形势不佳的国家和地区旅游。
参团出游时选择正规、有资质、信誉良好的旅行社,签订有效的旅游合同,主动购买旅游意外保险,自觉抵制“不合理低价游”。
要做好个人健康监测,确认自身健康状况,当好自己健康的第一责任人。如出现感冒、发热等症状,建议立即停止旅游活动并及时就医。
防范各类安全风险
行程中注意保管好个人财物和贵重物品,进入酒店、景区、博物馆、文物保护单位等文化旅游场所时,要严格遵守场所安全管理规定,不得在禁烟区域内吸烟;进入森林旅游时,禁止用火。
参团旅游时应自觉听从领队安排,遵守各有关部门发布的安全提示警示,避免夜间单独外出,不要脱团行动。
自驾游应仔细检查车辆安全状况,不带故障上路,全程系好安全带。遇雷雨、大风、大雾等不良天气时,应“降速、控距、亮灯”,确保行车安全。
谨慎参与高山徒步、漂流、滑翔伞、蹦极等高风险项目,参与浮潜、出海游、摩托艇等项目应量力而行,选择资质好的旅游公司并在专业人士指导下活动。
自觉践行文明旅游
注意旅游文明,自觉遵守公共秩序、社会公德、安全警示和文明公约;尊重当地风俗民情、文化传统和宗教信仰;注重绿色环保,践行绿色消费,爱护当地生态环境、文物古迹,反对餐饮浪费,展示广东游客良好形象。
出入境旅游应避免携带大量现金,切勿携带违禁物品,切勿参与涉黄涉赌涉毒等违法活动。
冷静应对突发事件
如旅行期间发生纠纷或因航班变更、取消、突发事件等导致行程延误,要理性应对,协商解决相关困难。如遇旅游质量纠纷,冷静对待,依法合理维权,切勿采取过激行为扩大事态或激化矛盾。
如遇恐怖袭击、交通意外、自然灾害、人身伤害等突发事件时,听从领队指挥,沉着冷静应对,及时向政府有关部门求助,在国外的可与中国驻当地使领馆联系。
广东热门景区预测
2023年“五一”假期,广东热门景区预测如下:
下滑查看广东热门景区预测↓↓


来源 | 羊城晚报、羊城派、金羊网
文字 | 羊城晚报全媒体 记者 王丹阳 郭思琦 李志文 鄢敏 黎存根