
“五·一”假期即将来临,大家规划好自己的游玩行程了吗?据杭州公交集团预计,节日期间西湖景区将持续客流高位,公交客运量将超500万人次,为去年同期的167.3%。为满足市民游客在“五·一”期间的出行需求,杭州公交集团将结合“五·一”客流特点,推出多项措施尽最大努力方便市民游客出行,大家一起来看看吧。
外围11个停车场开通景区换乘线
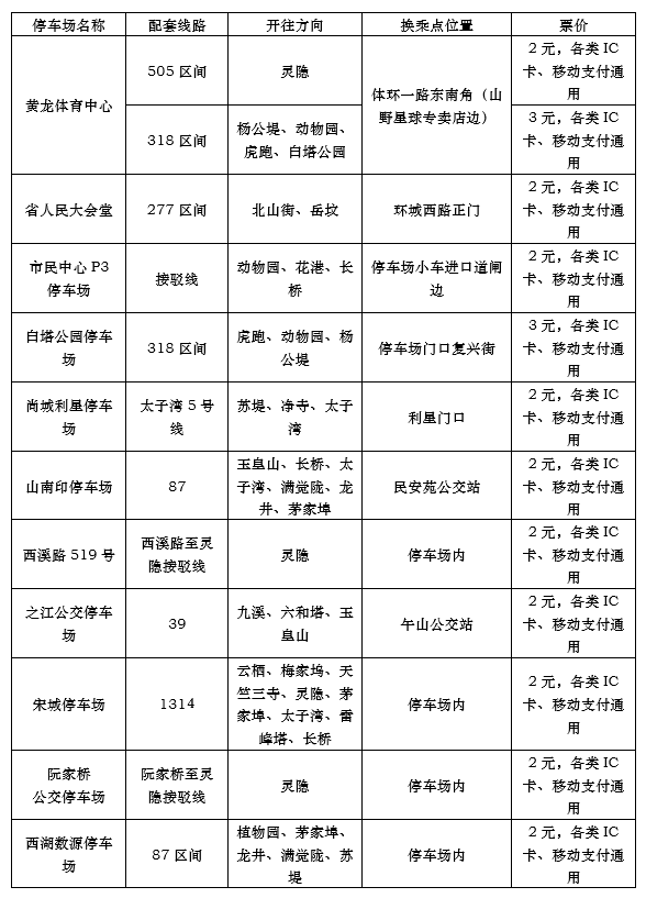
结合“五一”假期西湖景区实施机动车单双号限行临时管控措施,黄龙体育中心停车场、省人民大会堂停车场、尚城利星停车场、山南印停车场、阮家桥公交停车场、宋城停车场、西湖数源软件园停车场、之江公交停车场、白塔公园停车场、西溪路519号停车场、市民中心P3停车场等11处停车场将开通景区换乘线。市民游客可将自驾车停放在上述停车场,然后换乘公交进入西湖景区,具体线路详见下表:


强化“地铁+公交”运能保障
“五一期间”,围绕景区周边的10座地铁站(1号线龙翔桥站、3/10号线黄龙体育中心站、1/2号线凤起路站、1/5号线城站站、3号线黄龙洞站、4号线水澄桥站、5号线侯潮门站、6号线枫桦西路站、7号线吴山广场站、19号线西溪湿地北站),公交集团将继续配套开行“一站式”换乘接驳公交线,可直达进出景区,具体线路详见下表:


提升运营服务,确保出车出班
“五一”小长假期间,公交集团将在净寺、龙翔桥、动物园等近百个站点设立现场监控点,加强对各高教园区、延安路、吴山广场、南北景区主要地铁站的营运监控,并安排近600余名现场管理人员加强现场秩序维护、乘车引导和应急处置,确保公交运营安全、有序和优质,并将高密度加强西湖内环线、西湖外环线、延安路摆渡线、4、7、7W、28、31、87、103、194、277、278、318、505路等热点线路的发车班次。

“转载请注明出处”
下一篇:五一来了,民宿老板毁约了