“旅”是旅行,外出,即为了实现某一目的而在空间上从甲地到乙地的行进过程;“游”是外出游览、观光、娱乐,即为达到这些目的所作的旅行。二者合起来即旅游。所以,旅行偏重于行,旅游不但有“行”,且有观光、娱乐含义。
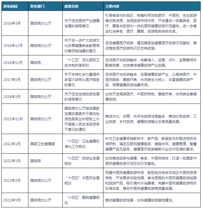
我国健康旅游行业相关政策
近些年来,为加快推进健康旅游产业发展,培育健康旅游消费市场,我国陆续发布了许多政策,如2022年国务院发布的《“十四五”中医药发展规划》提出拓展中医药健康旅游市场,鼓励地方结合本地区中医药资源特色,开发更多体验性强、参与度高的中医药健康旅游线路和旅游产品,吸引境内外消费者。完善中医药健康旅游相关标准体系,推动中医药健康旅游高质量发展。
我国健康旅游行业相关政策

资料来源:中国健康旅游行业发展深度分析与未来前景调研报告(2023-2030年)
部分省市健康旅游行业相关政策
为了响应国家号召,各省市积极推动健康旅游行业的发展,,比如四川省发布的《四川省建设国家中医药综合改革示范区实施方案》提出加强中医药健康服务业与文旅产业融合创新发展,建设形态多样的中医药特色休闲度假区、景区和中医药健康旅游名街名镇等,力争建设40个中医药健康旅游高端基地,推出一批中医药健康旅游示范县,着力构建全省“一核四区”中医药健康旅游发展新格局。
部分省市健康旅游行业相关政策

资料来源:中国健康旅游行业发展深度分析与未来前景调研报告(2023-2030年)
观研天下®专注行业分析十一年,专业提供各行业涵盖现状解读、竞争分析、前景研判、趋势展望、策略建议等内容的研究报告。更多本行业研究详见《中国健康旅游行业发展深度分析与未来前景调研报告(2023-2030年)》。