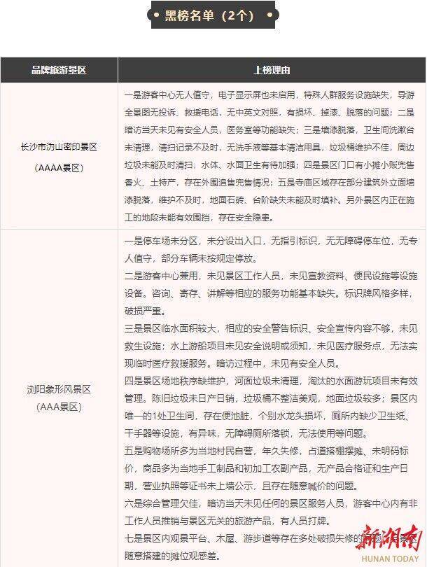
华声在线4月20日讯(全媒体记者 熊远帆)4月19日,长沙市文化旅游广电局发布《关于发布2023年一季度长沙市品牌旅游景区服务质量“红黑榜”的通报》。麓山景区、苍坊旅游区(胡耀邦故里旅游区)、长沙世界之窗、长沙滨江文化园景区、湖南省科学技术馆、长沙园林生态园、湘赣边(浏阳)文化艺术交流中心等7家品牌旅游景区上榜“红榜”;黑榜景区有长沙市沩山密印景区、浏阳象形风景区2家品牌旅游景区,其中,浏阳象形风景区已连续三季度进入“黑榜”。
为深入贯彻党的二十大精神,全面落实“三高四新”战略定位和使命任务、奋力实施强省会战略,以品牌旅游景区的高质量可持续发展助推全市文化旅游行业开新局、谱新篇。长沙市文化旅游广电局委托第三方机构对照《旅游景区质量等级管理办法》和暗访工作规范,依据《长沙市旅游景区(度假区)服务质量暗访工作办法》及其实施细则,对长沙市辖区内91个品牌旅游景区(等级旅游景区80家,重点旅游项目4个,等级旅游度假区4个,等级旅游休闲街区3个)的服务质量开展了全覆盖式暗访。
第三方机构组成专家组每到一地,都以游客身份深入到景区各个服务区域,对景区的服务设施、服务质量、环境质量、市场秩序等进行全面检查。对照品牌旅游景区质量等级标准各项要求和游客投诉突出反映的问题线索,重点检查了景区的旅游安全、环境卫生、秩序管理、设施维护、服务品质等方面的符合性和有效性。
经复核专家组实地检查核实,绝大多数品牌旅游景区都能够保持国家标准和评定细则规定的旅游服务软硬件要求,能够不断创新、优化、提升旅游管理和服务,在旅游景区行业中能够保持良好的品牌形象。但也有少数景区在进入品牌景区序列后,降低了标准,放松了要求,疏于管理,导致管理水平、服务质量和环境卫生明显下降,有的存在管理弱化、服务退化、设施老化、环境恶化等突出问题,甚至在旅游安全、环境卫生、服务质量、市场秩序、环境保护等方面出现较大隐患或不达标情况,引起广大游客不满。
根据现场评分情况,长沙市文化旅游广电局公布了2023年一季度旅游景区服务质量“红黑榜”名单。对连续三个季度进入“黑榜”名单的浏阳象形风景区,由浏阳市景评委在年度复核中按程序给予取消等级处理;另对排名靠后、得分较低的影珠山景区、龙洞园艺花卉谷景区提出警告。

