文化旅游简称为文旅,定义是指通过旅游实现感知、了解、体察人类文化具体内容之目的的行为过程;泛指以鉴赏异国异地传统文化、追寻文化名人遗踪或参加当地举办的各种文化活动为目的的旅游。
我国文化旅游行业相关政策
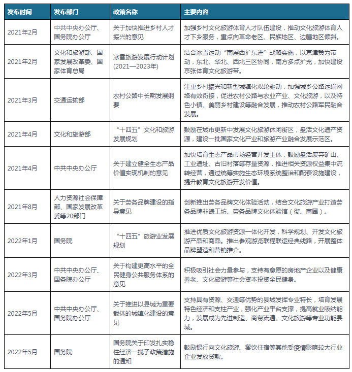
根据观研报告网发布的《中国文化旅游综合体行业发展趋势研究与投资前景调研报告(2022-2029年)》显示,近些年来,为了促进文化旅游行业的发展,我国陆续发布了许多政策,如2022年中共中央办公厅、国务院办公厅发布的《关于推进以县城为重要载体的城镇化建设的意见》支持具有资源、交通等优势的县城发挥专业特长,培育发展特色经济和支柱产业,强化产业平台支撑,提高就业吸纳能力,发展成为先进制造、商贸流通、文化旅游等专业功能县城。
我国文化旅游行业相关政策

资料来源:中国文化旅游综合体行业发展趋势研究与投资前景调研报告(2022-2029年)
部分省市文化旅游行业相关政策
为了响应国家号召,各省市积极推动文化旅游行业的发展,比如河北省发布的《河北省文化和旅游发展“十四五”规划》对接服务国家战略,抢抓重大历史机遇,突出重点项目引领,高质量建设长城、大运河国家文化公园等国家战略重大项目,大力推进京张体育文化旅游带、太行红河谷文化旅游经济带、唐山国际旅游岛旅游度假区等具有重大示范和引领作用的产业项目,推动建设河北大剧院、河北省美术馆等重点公共文化设施项目,着力打造文化和旅游强省建设的强力引擎。
部分省市文化旅游行业相关政策

资料来源:中国文化旅游综合体行业发展趋势研究与投资前景调研报告(2022-2029年)

上一篇:明湖杂谈:如果济南没有大明湖