昆明市文旅局《行政执法文书送达公告》显示:该局办理的云南阳光旅游集团有限公司未与旅游者签订旅游合同一案。

按照法定程序向你单位下达《行政处罚决定书》,但至今你单位经多次通知拒不到我局办理。因其他法定方式无法送达,现依法向你单位公告送达(昆)文综罚字(2022)042号《行政处罚决定书》。自公告之日起经过60日,即视为送达。
自公告期满后次日起3日内请你单位按照《行政处罚决定书》的内容履行义务。自本决定书送达10日后,你单位仍未履行义务的,我局将依法向昆明市呈贡区人民法院申请强制执行。

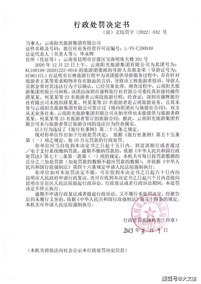
落款日期为2023年3月9日的《行政处罚决定书》显示:
2020年12月22日上午,云南阳光旅游集团有限公司为其团号为: KL100199-20201222-0016的旅游团委派的导游人员郭金荣(导游证号为: EC96147L)在昆明至石林旅游行程中为该团提供导游服务过程中,存在针对旅游者王某等要求购物并存在胁迫的言语,导致该王姓旅游者投诉,导游人员郭金荣对其违法行为予以确认,已经另案处理。
调查过程中,云南阳光旅游集团有限公司辩称,该团由深圳市康辉旅行社有限公司委托其社接待操作薛某某、何某某等23名旅游者云南段旅游行程:
经查证:
深圳市康辉旅行社有限公司未组织薛某某、何某某等23名旅游者赴云南旅游业务,且其未曾与云南阳光旅游集团有限公司签订过《境内组团社与地接社合同》,双方从无业务往来,云南阳光旅游集团有限公司从始至终也未能提供与旅游者薛某某、何某某等23名旅游者签订的旅游合同;据此,云南阳光旅游集团有限公司未与旅游者签订旅游合同的违法行为经查属实。
以上行为违反了《旅行社条例》第二十八条之规定。
现对你单位作出如下行政处罚决定:依据《旅行社条例》第五十五条第(一)项之规定,处10万元罚款的行政处罚。
你单位应当自收到本决定书之日起十五日内,到富滇银行或者通过/电子支付系统缴纳罚款。逾期不缴纳罚款的,依据《中华人民共和国行政处罚法》第七十二条第一款第(一)项的规定,本机关可每日按罚款数额的百分之三加处罚款(加处罚款的数额不超出罚款的数额),并依据《中华人民共和国行政强制法》第四十六条规定申请人民法院强制执行。
你单位如对本处罚决定不服,可在收到本决定书之日起六十日内向昆明市人民政府申请行政复议,也可在收到本决定书之日起六个月内直接回昆明市旱贡区人民法院提起行政诉讼。行政复议或者行政诉讼期间,本处罚决定不停止执行。
逾期不申请行政复议或者提起行政诉讼,又不履行本处罚决定,经催告后仍未履行义务的,依据《中华人民共和国行政强制法》第五十四条的规定,本机关可申请人民法院强制执行。

云南阳光旅游集团有限公司成立于2003年07月28日,注册地位于云南省昆明市官渡区宝海明珠大楼301号,法定代表人为毕永辉。经营范围包括入境旅游业务、出境旅游业务、国内旅游的服务、票务代理;汽车租赁(依法须经批准的项目,经相关部门批准后方可开展经营活动)云南阳光旅游集团有限公司对外投资7家公司,具有7处分支机构。
该公司持股比例在60%以上的企业分别有:

昆明阳光晟世国际旅行社有限公司

昆明阳光佳程国际旅行社有限公司

昆明阳光雨林荟国际旅行社有限公司

昆明阳光嘉美国际旅行社有限公司

云南泽宇导游服务管理有限公司

昆明美坤会展有限公司等。